期刊详情
查看往期
期刊目录
2021年09期
经济纵横 |
试论新发展阶段我国创新驱动发展战略的再升级
十九届五中全会指出:坚持创新驱动发展,全面塑造发展新优势。这为我们从全局和战略的高度准确把握和有力推动构建新发展格局提供了重要遵循。面对世界百年未有之大变局、中华民族伟大复兴战略全局和“双循环”新发展格局这三大“局势”,当前我国正在展现新发展阶段下创新驱动发展所蕴含的战略新高度、战略新机制和战略新部署,是对我国创新驱动发展战略的再升级。 党的十九届五中全会的召开,标志着我国在全面建成小康社会的基
经济纵横 |
分享经济背景下推动国有企业混合所有制改革的思考
通过发展混合所有制经济是国有企业改革的一项重要任务,固有企业该如何实施成了关键,往往在实践的过程中只有混合的形式以及改革的制度设计,根本没有合理的制度安排。现如今的改革会对公司产生一定的效益影响,但在改革过程中存在的问题进行探讨。这样才有助于国有企业的更长远的发展。 一、前言 2020年国有企业改革进入了关键的历史阶段,混合所有制改革是国企改革的重头戏。5月18日中共中央、国务院印发《关于新时
经济纵横 |
国内自贸区建设的价值与发展探析
随着我国社会经济的快速发展,如何创新经济发展方式,促进社会经济繁荣发展,成为了广大经济领域专家和学者关注的热点话题,建设自由贸易区是世界各国发展经济的有效途径之一,在促进经济社会繁荣发展方面发挥着很大的积极作用。因此,文章将简要概述自贸区的概念,探讨国内自贸区建设的价值,并提出促进我国自贸区建设发展的有效性建议,希望可以为相关专家学者提供有价值的参考与建议。 所谓自由贸易区,即是指签订自由贸易协
经济纵横 |
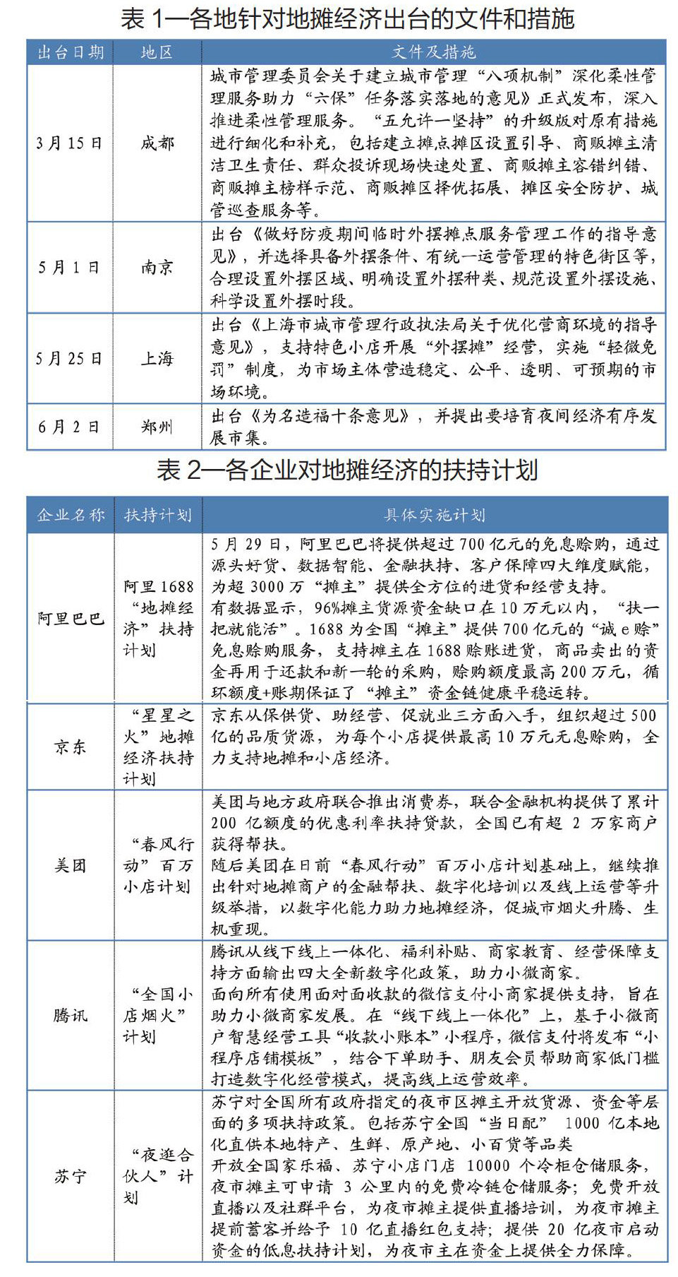
激活“地摊经济”活力,带动经济发展
为了激活被疫情冲击的经济活力,我国出现了“地摊经济”。地摊经济有着缓解就业压力等正面效应,同时还存在不可忽视的负面效应,诸如妨碍公共秩序等。为激活或经济活力,需要作出相应对策,如制定相应的法律法规来规范摊位等。 一、前言 突如其来的疫情使得我国的经济都陷入了萎靡的状态,为了经济的复苏,地摊经济应运而生。地摊经济虽然缓解了经济萎靡的状况,但同时也带来了一系列的问题。针对这些问题我们展开了如下的研
经济纵横 |
粤港澳大湾区港航物流与经济发展研究
粤港澳大湾区物流与经济协同发展体系对我国整体经济可持续发展具有十分重要的意义。本文在简要探析现阶段粤港澳大湾区港航物流体系与宏观经济环境的基础上,对港航物流与经济一体化发展有效策略进行深入研究,旨在促进区域经济与国家整体经济发展,为完善粤港澳大湾区物流体系建设方案提供科学参考与借鉴。 一个国家、两种制度、三个关税区、四个核心城市群形成的格局称为粤港澳大湾区,其拥有的物流体系在2017年就已经被写
经济纵横 |
“一带一路”倡议下能源行业的机遇与挑战
结合“一带一路”政策理念,对能源行业的运行及发展进行分析。总结“一带一路”对区域能源产业带来的机遇及挑战,认识到能源行业发展中面临的问题,核心目的是通过各项影响因素的分析,构建针对性的解决策略,以实现能源行业运行及可持续发展的目的。 一、一带一路战略为区域能源合作带来的机遇 (一)能源国际合作向优质化、低碳化、清洁化方向发展 随着能源国际合作的不断推进,中国能源安全认知由“传统能源安全观”向
经济纵横 |
公立医院财政补助模式面临的问题及政策建议
公立医院对外提供医疗服务,是保障国民身体健康的重要公益性组织,但是仅凭公立医院目前的收入,很难支撑其不断提高服务质量和水平,行使完善的社会责任。因此,国家实行财政补助的政策,以提高公立医院的公共服务水平,保障现代医疗的实际开展。但在新时代背景之下,公立医院的市场化改革也在逐步的推进,形势变化的背景之下,财政补助政策却不能与时俱进,这就影响了公立医院的可持续发展。基于此,本文主要分析公立医院财政补助
经济纵横 |
对能源企业在新时期市场经济中发挥作用的思考
可持续发展背景下,节能降耗成为社会主旋律,如何促进市场经济稳定增长,能源企业需要充分发挥自身的积极作用,为新时期市场经济发展注入新的动力与活力,提升我国的经济发展水平。以往我国经济发展中,资源和能源消耗量较大,并且会对环境带来严重的污染和破坏,背离现代社会可持续发展需要。本文就新时期如何充分发挥能源企业作用展开分析,契合时代主旋律,寻求合理措施落实到实处,致力于推动能源企业持续健康高质量发展。
经济纵横 |
“一带一路”倡议下乡村旅游经济一体化发展策略
在“一带一路”倡议下,乡村旅游经济也迎来了新的发展机遇,乡村旅游经济市场需求量比较大。发展乡村旅游经济,可以进一步增长旅游经济,有利于实现经济振兴。我国发展乡村旅游具有丰富的资源,但是乡村旅游发展存在一些问题有待改善,需要在政策和人才等方面出发,完善乡村旅游产业体系。本文论述了“一带一路”倡议下乡村旅游经济一体化发展策略,保障乡村旅游经济的可持续发展。 “一带一路”倡议进一步发展了我国城镇化建设
经济纵横 |
国际贸易对我国区域城乡收入差距的影响分析
伴随改革开放以及经济全球化的深化发展,国际贸易作为国家、地区经济交流的重要内容,在当今世界经济发展中的贡献度越来越高。在这种大环境的影响下,我国贸易经济发展取得重大成就,现已跃居世界第二大经济体。然而,在我国经济发展水平、国际经济地位提升的同时,受多种因素的影响我国区域经济发展不平衡,尤其是城乡之间的经济不平衡及突出的收入差距。在全面建成小康社会以及建设社会主义现代化的进程中,深入了解国际贸易对区
金融研究 |
网络金融理财产品的安全性分析
自2013年6月蚂蚁金服推出余额宝以来,网络金融理财产品逐渐受到了众多互联网用户的青睐,再加上信息技术和移动支付技术的快速发展,人们开始趋向于通过网络来了解和购买金融理财产品。本文首先分析网络金融理财产品的发展历程及现状,其次阐述网络金融理财产品的风险,最后提出应对风险的具体举措并做出总结。 一、网络金融理财产品基本内容概述 (一)什么是网络金融理财产品? 网络金融理财产品指的是消费者为了获
金融研究 |
聚焦产融结合,打造能源金融创新新品牌
随着经济发展的加快,对金融领域进行创新成为金融机构发展的重要方向。金融机构要注重打造创新的产品品牌,就要改变原有的发展思路,拓展发展思维和视野,将能源产业纳入到金融产品业务中,文章通过对打造能源金融创新新品牌进行分析,旨在聚焦产融结合,为经济进步提供积极的驱动力。 能源金融品牌的创新,需要产融结合理念树立、产融结合文化建设、产融结合实践推进以及产融结合宣传交流。产融结合给金融行业的发展提供了新的
金融研究 |
新时期农村商业银行面临的挑战与转型
随着我国经济快速增长,互联网不断占据了人们生活的时间和空间,大数据、人工智能等应用在我国大型商业银行逐渐扩大,这也就对人员素质、资金实力、科技支撑等先天不足的农村商业银行的发展造成了巨大的威胁。本文将从新时期农村商业银行发展面临的挑战,出现的问题进行研究,并根据农村商业银行的发展特点,对其业务转型提出一些建议,希望有益于农村商业银行的发展。 一、引言 我国农村商业银行主要以农村信用社为基础改制
金融研究 |
重庆市金融扶贫效率测度研究
在2020年全国脱贫攻坚的收官之年,为准确测度重庆市金融扶贫的效率,为后扶贫时代提供经验支持。本文通过构建指标体系对重庆金融扶贫进行描述统计的基础上,进一步采用三阶段数据包络分析方法,定量测度了重庆市各区县金融扶贫效率,分析了效率低下的原因;最后,基于实证分析结果对重庆市金融扶贫存在的问题提出了针对性的政策建议。 一、金融扶贫效率指标体系构建 我们选取重庆市32个区县作为研究对象进行三阶段DE
金融研究 |
董事会治理对上市公司并购绩效的影响研究
在我国促进产业转型升级、推进市场化进程的背景下,关于并购和并购绩效影响因素的研究具有重要的实践意义。在此背景下,本文基于资源依赖理论等视角,研究了主并企业董事会治理与并购绩效的关系,为在并购中发挥董事会治理作用提供了理论依据与实践启示。 一、理论分析与研究假设 (一)董事会独立性 Jeffery Pfeffer和Gerald Salancik于1978年在《组织的外部控制》中首次提及资源依赖
金融研究 |
当前新能源汽车保险问题研究
科技在发展,社会在进步,新能源汽车适应市场的发展需求,应运而生,但是因为新能源汽车的产品结构、使用性能等与燃油汽车之间存在着差异性,所以新能源汽车的保险设计目前还无法满足新能源汽车的保险需求。为了更好的新能源汽车的保险理赔工作服务,保证有据可依,有法可依,文章针对当前我国新能源汽车保险存在的问题进行分析,并针对这些提出合理的解决对策,希望可以为新能源汽车保险产品的推出,提供有效的参考依据。 一、
金融研究 |
关于“惠民保”等城市普惠补充医疗保险的分析与思考
医疗保障是民生保障的重要内容。基本医疗保险是我国医疗支付体系的主体,但目前我国基本医疗保险的筹资水平低,仅占GDP的2.38%,卫生总费用支出占GDP的6.6%。商业医疗保险与其他补充医疗保险发展速度缓慢,这种医疗保障体系将严重制约我国医保总体保障水平的提升。受疫情影响,居民健康意识与互联网普及率得以提高,同时为推动新医改多层次医疗保障体系的建立,防止全面建成小康社会时代因病返贫现象的发生,保险公
金融研究 |
银行合规管理体系建设浅析
当今世界,各国的经济都飞速发展,在经济全球化的背景下,我国各银行之间的竞争也随之更为激烈。我国的银行必须加强自身合规管理,才能更好的应对经济全球化带来的挑战。建立科学的合规管理体系对于银行进一步优化和规范各项活动有着积极的促进作用,能够使其在激烈的市场竞争中站稳脚跟。银行的业务活动随着金融业的发展也越来越多样化,同时银行所面临的发展形势也越来越困难。基于此,一些大型银行为提高自身竞争力并实现预期经
金融研究 |
经济高质量发展下金融发展与科技创新耦合协调分析
金融发展和科技创新的耦合协调发展对支撑经济高质量发展十分重要。本文利用2014—2018年15个副省级以上城市的数据为样本,运用功效系数法和耦合协调度模型,测算了15个副省级城市金融发展与科技创新的耦合协调度。研究表明:(1)两系统中金融发展子系统的贡献大于科技创新子系统,耦合系统表现为金融发展主导型,科技创新发展水平较低;(2)15个副省级城市两系统整体耦合程度不佳,只有深圳一市勉强协调,其余1
金融研究 |
农产品期货-鸡蛋期货品种浅析及投资展望
作为商品期货品种的重要组成部分,鸡蛋期货是我国首个上市的鲜活农产品期货品种,它的上市丰富了我国农产品期货的种类,不仅促进实体经济中农业的发展,同时也使得现货企业在套期保值及规避风险方面有了更多的金融工具,本文的研究先从鸡蛋期货的标的鸡蛋的基本面阐述,然后从供求关系方面着手,探析影响鸡蛋价格走势的各个因素,最后总结到对鸡蛋期货的研究上,从而对未来鸡蛋期货的投资给出自己的见解。 一、鸡蛋的生产情况
云时代 |
基于新环境的互联网医疗服务意愿研究
新时期在新技术、互联网的快速发展下,医疗方式也发生很大变化,从传统方式逐渐过渡到互联网服务,比较常见的方式有远程视频问诊、网上预约挂号等。本文首先对互联网服务的概念进行介绍,其次探究互联网医疗服务模式,最后对新环境的互联网医疗服务意愿进行研究。 通过互联网医疗服务,能有效提升医疗服务水平,满足病患的多元化需求,实现医疗资源的合理配置,全面提升医疗效率。本文在分析时,通过对新环境下的互联网医疗服务
云时代 |
浅析SDN网络技术的发展前景与应用问题
本文系统地研究了SDN网络架构内容,对SDN中的关键技术和设备进行了分析,介绍了SDN技术的优势,并分析了当前SDN网络发展面临核心问题,对SDN网络的发展进行了展望。通过对SDN新型网络架构研究,其功能特性实现网络转发功能和控制功能彻底分离,在数据中心、广域网、WVLAN等组网领域具有明显优势,该技术是未来网络技术发展主流方向,逐渐受到用户青睐。 一、引言 随着大数据时代的来临,云计算和大数
云时代 |
基于关系营销在电子商务应用的研究
本文从电子商务运营思维入手进行分析,针对关系营销这种新型营销方式在电子商务中的具体应用,从关系营销的现状、运用场景、存在的问题和优化策略四个方面进行分析讨论。 一、绪论 互联网的飞速发展,国内电商企业纷纷崛起。与此同时,竞争环境的激烈、技术手段的迅速变化、产品生命周期的缩短、产品质量的重视、个体顾客需求变化程度大等因素导致企业营销活动面临着前所未有的挑战,对网络营销方式的研究和探索逐渐受到企业
云时代 |
共享经济面临的信用问题与解决对策
随着我国市场经济的不断发展,共享经济作为一股新兴经济业态迅速在全球范围内发展。共享经济能够有效推动供应侧结构性改革,满足大众的社会需求以及减少成本的消耗。但共享经济的相关政策制度并不完善,社会监管、信用等问题频繁出现。本文旨在对目前共享经济时代出现的信用问题进行分析,并提出具有可行性地对策建议,推动我国共享经济健康有序的发展。 在当今互联网迅速发展的时代背景下,互联网与社会经济深度融合促使了共享
云时代 |
基于社会物流环境的电商物流成本核算问题研究
成本核算是电子商务物流管理中非常重要的一部分,关系到物流的稳定发展和高效运行。本文分析了当前我国电商物流成本控制方面的一系列问题,以电商企业自身的物流成本核算为例,结合物流隐形成本和显性成本建立了电商物流成本核算模型,并为其制定了最优物流成本方案。该研究为电商物流企业的成本控制和优化策略的制定提供了参考。 一、引言 近年来我国电子商务物流飞速发展,相关研究主要集中在如何选择物流配送模式、如何规
经营管理 |
新形势下的机械制造企业安全生产管理措施探讨
机械制造业是国家重要工业领域,直接关系到国家经济发展水平。机械制造业作为高精密制造行业,机械产品种类繁多,生产工艺较为复杂,需要工作人员具备较高的工艺水平与安全管理意识。机械制造企业如果忽视了安全生产管理,易酿成重大安全事故问题,危及员工生命安全。新形势下要求企业发展不仅要注重效益,更要承担社会责任,关注员工生命安全。故此,文章将分析加强机械制造业安全生产管理的必要性,研究其中的问题与不足,并从制
经营管理 |
“三全育人”背景下高校学生社区管理优化
高校学生社区作为学生日常学习与生活的主要阵地,在新时期拥有非常雄厚的文化内涵,在高校培养学生期间发挥着至关重要的作用。在“三全育人”背景下,高校学生社区管理育人模式依然存在很多的问题,在一定程度上对学生社区管理育人功能的发挥产生直接影响。鉴于此,高校需要构建全过程、全员及全方位育人的社区管理育人模式,从而使高校学生社区育人的工作职能得到充分发挥。 一、高校学生社区工作的内涵 (一)高校学生社区
经营管理 |
探析市场经济条件下的市场营销创新
首先从市场经济发展的大环境、优劣势和对市场营销创新的影响三方面对市场经济发展现况进行分析。其次描述了市场营销中需要加以重视的关键点,从而引出了市场营销创新存在的意义。最后基于上述分析提出在市场经济条件下市场营销创新具体措施。 一、引言 随着市场经济不断发展,国内市场与国际市场融合程度不断提升,世界经济一体化得到充分体现。在这种状态下,市场营销的模式就必须得到重视,想要在大环境下脱颖而出,引入创
经营管理 |
医药企业内部控制分析
结合企业内部控制的五要素,对长春长生生物科技有限责任公司内部控制存在的问题进行分析,在此基础上,提出医药企业加强内部控制的建议,以期为提升医药企业的运行效率、建立健全医药企业内部控制制度提供借鉴。 一、引言 医药行业与国民生命健康紧密相连,必须严格控制生产经营。随着经济全球化的发展,医药企业的业务范围不断扩大,产品种类不断增加,导致其所面临的风险不断提升。近年来,医药行业问题频发,医药企业的内
经营管理 |
Wake瑜珈APP平台的推广与运营研究
瑜伽运动在项目运作地是空白市场,消费潜力大,受众群体多,师生有较强的运动意愿。开展消费对象调查,进行数据分析,得出时间、经济能力、自我管理的能力均将影响瑜珈APP平台的效果与推广效益。 一、前言 2020年的疫情充分验证身体健康是最大的财富。瑜珈APP平台的推广与运营研究,通过设计调查问卷,利用大数据工具,筛选校园师生较常开展体育锻炼训练课程产品种类,创造性的推广校园锻炼的瑜珈APP平台。
经营管理 |
包装设计对产品价值影响研究
产品的包装设计直接体现了一个企业的价值和文化,对于提升产品的价值具有重要的影响,还可以增加产品的辨识度,树立良好的品牌形象,促进产品销售量的提高。基于此,本文主要分析包装设计对产品价值的影响,从心理学、社会学等角度,看待这种影响形成的具体路径,以提高产品设计的针对性,抓住消费者的心理,快速吸引消费者的注意,通过产品优质包装设计的方法提高销量。优化品牌,打开销路。 一、引言 从现代营销理论来看,
经营管理 |
市场营销角度下企业经营管理模式分析
在当前市场经济快速发展的情况下,经济全球化程度的加深,推动了经济贸易的国际往来发展。而在经济全球化的过程中,企业所面临的挑战与机遇并存,如何更好的提升自身的核心竞争力,已经成为企业必须要考虑的问题。这就需要企业在开展经营管理的过程中,必须要从市场营销的角度,在提升自身经济效益的同时,承担更多的社会责任,为国民经济的发展做出更大贡献。因此,在现阶段的企业发展,必须要强化对经济管理模式的创新,从市场营
经营管理 |
新时期水利企业经营管理标准化问题及对策探析
伴随着社会的进步和经济的发展,我国的水利事业也在此浪潮中迎来了发展新局面,而水利企业标准化经营管理逐渐成为了人们关注的热点问题。自从我国正式加入到WTO以后,经济发展越发国际化,因此生产的标准也应该与国际接轨,使得水利企业的经营管理标准化显得尤为重要。本文首先对水利企业经营管理标准化的现实意义进行了分析,提出了我国水利企业经营管理标准化的现存问题,最后针对此提出了能有效促进我国水利企业经营管理标准
经营管理 |
浅析企业绿色管理提高企业绿色竞争优势
要在市场竞争中立于不败之地,适应可持续发展战略的企业必须构建绿色竞争优势这一可持续竞争优势。为了形成绿色竞争优势,企业必须采用新的管理理念和管理模式,通过绿色管理将经济利益与生态利益统一于企业的生产和经营过程中,因此企业通过绿色管理提高绿色竞争优势是企业可持续发展的必然选择。 研究绿色管理与竞争优势的关系,对于企业更自主、更有效地实施绿色管理具有积极意义。具体而言,本研究的现实意义在于推动企业从
经营管理 |
TLJT有限公司服务营销策略思考
城市化进程下,土地制度得到了深入改革,而土地资源的有效发挥,将更好的加快乡村振兴,国内有不少企业开展了土地流转业务,这就要求像TLJT这样的行业龙头企业更为创新营销模式,以服务为突破口,增加企业的竞争优势。本文从实践的角度,结合TLJT自身的实际情况,利用现代服务营销理论,进行营销环境PSET分析和STP 分析,为该企业选择服务营销模式,并制定出切实可行的策略。 一、序言 在城市化进程的推动下
经营管理 |
机械产品生产质量管理存在的问题及解决措施
在我国市场经济飞速发展以及科技水平显著提高的社会背景下,机械制造行业逐渐得到了较大的发展机遇和风险挑战。其中,围绕当前机械产品生产过程,完善的质量保障机制既是确保机械产品生产企业市场效益的关键核心,又是提高企业市场竞争力的重要前提。但是,从实际来看,普遍存有质量管理思想落后、管理意识薄弱、创新精神不足等问题,严重限制了机械产品生产企业的发展水平。对此,从实际出发,结合已有机械产品生产指标就企业质量
财政财务 |
共享经济下税收征管模式优化探索
近年来,市场经济的高速发展为我国各领域创新和改革带来重大机遇,“共享经济”这一新型经济业态随之兴起,颠覆了传统经济形态。作为大数据时代下成熟发展的产物,共享经济自兴起以来一直保持着高速发展的态势,在共享经济下的税收征管模式也需要转型升级。鉴于此,本文将着重分析共享经济下税收征管模式存在的问题,并提出具体优化策略,旨在为提高税收征管模式在共享经济下的适应性献力。 一、前言 在2019年3月15日
财政财务 |
企业财务危机产生的原因与对策
通过梳理财务危机的相关理论,总结财务危机的表现形式、主要特征及预兆,并从外部因素与内部因素两个方面对企业财务危机产生的原因进行分析,提出相应的对策,以期为我国企业防范及应对财务危机提供借鉴。 一、引言 财务危机的预测与应对是企业财务内部管理的中心环节,对企业的生产经营有着重要影响。随着当下经济社会的迅速发展,企业自身所面临的财务风险种类日趋多样化、复杂化。如何正确认识财务危机、应对财务危机,已
财政财务 |
深化税制改革政策下建筑企业增值税筹划
在社会整体经济环境逐渐完善,社会水平稳定提升的形势下,建筑企业进入了新的发展阶段,并且在“营改增”全面落实、减税降费政策出台、深化税制改革的影响下,增值税筹划是建筑企业顺利进入新的发展阶段的关键。文章以此为背景,探究建筑企业增值税筹划工作,在深化税制改革下的开展重点与相应措施,为相关工作者提供一定参考依据。 一、引言 建筑行业作为支撑我国经济发展的主体行业之一,其在经济增长发展过程中扮演着极为
财政财务 |
存量房交易税收征管中应用房地产估价技术的探讨
房地产金额估计技术和存量房买卖税收征管之间的关系十分密切。当下,导致本国税收流失的主要原因还是由于存量房买卖环节的“阴阳合同”现象过于严重,因此新时期税务部门增强税收征管事务重点应该是运用房地产估价技术加大存量房买卖税收的征管力度。本文以存量房评估征税基奠为依据,对山西省存量房评估征税开展简明扼要的介绍,并联合海内外的实践经历,探讨了收益法在存量房评估征税中的运用,以期为山西省存量房评估征税提出一
财政财务 |
品牌资产评估方向问题研究
在全球经济一体化的不断发展过程中,中国特色社会主义经济在全球经济一体化中影响力不断增强,伴随着人民币的交易国际化,更多的国际货物在结算方面上更倾向于人民币结算。伴随着中国经济快速发展的热潮,更多外国投资者陆续进入中国这个红海市场,使得中国经济不断快速发展,同样中国经济快速发展的过程中也促使更多的中国企业走出国门面向海外市场,随时国内企业产品升级换代速度的不断增强,促使更多中国企业面对全球化经济时更
财政财务 |
新时期如何强化企业会计财务管理的内部控制工作
随着我国经济的高速发展,企业的发展速度越来越快,企业的不断扩大,对企业开展管理工作的质量提出了更高的要求。财务管理是企业管理的重要组成部分,如果存在管理不当的问题,就会对企业的经营造成非常直接的影响,甚至造成非常大的经济损失。为此,笔者将要在本文中对新时期如何强化企业会计财务管理中的内部控制工作进行探讨,希望对促进我国企业的发展,可以起到有利的作用。 一、前言 企业财务管理在企业的经营过程中,
财政财务 |
PPP项目融资阶段会计核算与税务处理探讨新探
PPP是当下应用比较广泛的一种项目融资方式,主要是围绕项目来实施投资方式,考虑到项目的利益、政府的扶持以及资金有所保障进而实行的一种投资方式。而项目建设需要相应的资本,政府要能够给予极大的关注和支持,进而才可以确保项目正常开展和实施,而且政府的扶持和项目取得的利益可以用于偿还贷款,进而能够产生良好的作用。以下就PPP项目融资阶段出现的一些关于会计核算与税务处理方面的问题进行全面分析,以落实下一步解
财政财务 |
审计全覆盖背景下政府购买审计服务风险控制研究
自2014年国务院提出“审计全覆盖”概念后,政府审计的内涵和外延在不断扩大,而我国现有的审计资源有限难以满足“审计全覆盖”的需求,2014年底,财政部正式将“会计、审计咨询类服务”纳入政府采购服务指导性目录,随后审计署及各省市政府都积极引导社会中介机构参与政府审计项目。但在政府购买审计服务过程中,因为咨询市场的产能过剩、信息披露制度不健全、缺乏完善的监管机制等原因,容易造成“逆向选择”、审计质量不
财政财务 |
小型会计师事务所的发展困境及对策分析
结合行业环境,从人才困境、业务困境、管理困境、品牌困境四个方面分析小型会计师事务所面临的发展困境,并从外部环境和内部环境两方面提出小型会计师事务所的发展对策,以期为推动我国小型会计师事务所的发展提供借鉴。 一、引言 随着经济社会发展,注册会计师行业稳定发展,各类会计师事务所也日渐增多。其中,大中型会计师事务所具有广阔的发展前景,业务范围也在不断扩大,而小型会计师事务所由于起步时间较晚、发展规模
财政财务 |
大数据时代现代企业财务管理创新发展研究
大数据时代的到来对企业财务管理产生了巨大影响,让传统财务管理有了进一步发展的机会,但是也面临着一些困难和挑战,如何顺应大数据时代的企业发展需要,主动迎接困难和挑战,把财务管理工作推向一个新的高度,这需要企业财务管理人员从发展策略的层面出发,进行与时代同步的创新研究。企业的财务管理作为企业实现安全稳定发展的重要力量,在当今社会企业必须主动向大数据靠拢,利用现在信息技术,为公司的财务管理提供最新手段,
财政财务 |
新时期国企财务管理与内部控制体系的建设分析
现阶段,我国市场经济的高速发展,及经济改革的不断推进,促使众多企业之间的竞争越来越激烈,其中不仅是国企之间的竞争,还有私企之间、国企与私企之间的竞争,国有企业若想在这样的经济环境中保持良好的发展状态,就需要加强对财务管理工作的重视,做好内部控制工作,借此提高国有企业的市场竞争力,促进其自身的发展。基于此,相关国有企业要对财务管理及内部控制加以重视,并且要结合当下新时期的经济市场环境,以及企业自身的
财政财务 |
实施新政府会计制度对行政事业单位财务管理的影响
随着当前时代的不断转换,也加快了我国政府的不断变革,而且就当前政府在进行工作变革的过程中,会计制度的改革就是当前最重要的内容之一。在原来的会计制度应用时,我国行政事业单位在财务管理工作上仍存在着较多的问题,并且依据现有制度无法实现解决实际的财务问题,但是随着新时代的到来,新会计制度使得行政事业单位在财务管理工作上有了新的转变。对此,本文主要讨论的是实施新政府会计制度后,对行政事业单位财务管理工作带
财政财务 |
当前政府采购招投标工作中的问题与对策
当前公开招标已成为政府采购的一种主要方式,它的实施节约了政府采购成本,也提高了资源的市场化配置效率,促进了政府采购事业的快速发展。但实践中也存在着串围标高发、质疑权利滥用、招标不规范、监督管理不力等方面的问题。本文对其存在的问题及其原因进行了探讨,并提出了完善制度、注重培训、加强监管等方面的对策。 政府采购,是指各级国家机关、事业单位和团体组织,使用财政性资金采购依法制定的集中采购目录以内的或者
财政财务 |
新形势下加强国有企业会计核算管理的主要策略
随着经济全球化不断发展,推动各国经济发展速度加快,我国逐步建设完善的市场经济体系,在新形势之下,对于国有企业而言,既是机遇,更是挑战。与此同时,国有企业的管理水平也有待提高,由此才能更好地适应新环境。因为受到传统工业以及历史遗留问题的影响,我国现阶段大多数国有企业会计核算工作在管理上都存在着不同程度上的管理漏洞。本文以国有企业会计核算管理的内容与意义为基础,针对新形势下国有企业会计核算管理工作提出
财政财务 |
会计经济环境对会计信息质量的影响分析
本文从内部和外部两方面内容着手,简略阐述了会计经济环境对于会计信息质量造成的影响,并提出了几点有效应对会计经济环境对会计信息质量影响的措施,旨在为相关企业以及会计人员提供借鉴意义。 会计经济环境是会计环境的重要组成部分,其本身的变化及发展情况对于经济活动以及会计业务有着直接影响,为了能够更加高效地采取针对性的应对措施从而提高会计信息质量,有必要对其影响的具体情况展开深层次探索。 一、会计经济环
财政财务 |
财务报表在财产保险公司内部审计工作中的应用研究
财产保险公司作为我国保险行业的重要经济部分,由于财产本身具有一定的特殊性,导致其在进行保险的过程中存在风险远远高于其他保险产品,但是,伴随着高风险带来的是高收益。因此,越来越多的保险公司在高收益的吸引下开始进军财产保险。在现有的经济条件下,保险公司所面临的经济压力不断上升,保险公司的经营压力也在不断上涨。但是保险公司在外部业务不断拓展的状态,内部财务人员却没有进行同步阀的进步,内部人员的财务专业能
财政财务 |
试论电力企业内部控制与财务风险管理
随着中国经济的不断发展和完善,我国颁布有关法律法规以来,中国的大小电力企业都逐步优化了内部控制管理,但实际操作中仍然存在很多问题,大部分公司只关心内部控制的管理,但是由于企业经常忽略风险管理这一关键点,因此内部控制系统只是单一的,风险管理和控制方面的空白给电力公司造成无法弥补的损失。因此,本文阐述了中国电力公司内部控制管理与风险管理的概念,研究了内部控制管理与风险管理之间的关系与区别,以了解典型的
财政财务 |
高等学校票据管理体系探析
随着教育体制不断的深化改革,高校收费形式和范围也逐步扩大,票据管理在高校财务管理中的地位也是越来越重要,票据管理的规范与否直接或间接的影响到高校的运行和发展。本文结合具体工作实践,对高校票据管理现状及存在的问题进行了阐述和分析,旨在利用信息技术手段,建立高校票据管理体系,实现票据闭环管理,从而提升高校票据管理水平,确保财务管理工作高效有序的运行和健康的发展。 随着教育体制不断的深化改革,高校收费
财政财务 |
我国餐饮企业财务困境应对及思考
随着社会经济发展,信息技术已经广泛地运用到了各行各业中去,在企业发展过程中,财务管理是非常重要的,财务管理开展情况会给企业可持续发展造成极大的影响。当前形势下,企业会计工作也呈现出信息化的发展方向,这便要求企业财务人员必须采取措施提高工作的质量和效率,在做好会计工作的同时,降低企业运营所需要的成本。而想要做到这点,企业管理人员必须认识到会计信息化建设的重要性,做好会计信息化管理和应用,将会计信息化
财政财务 |
企业财务报表分析存在的问题与对策分析
企业在日常经营管理的过程中需要科学有效的财务信息为经营管理人员的决策提供依据,而有效的财务信息主要可以依靠开展财务报表分析来获得,进而在完成业绩评价的基础上实现对未来发展情况的预测。基于此,本文对当前企业开展财务报表分析过程中存在的问题加以讨论,并提出了提升对财务报表工作的重视程度、提升会计基础工作的质量、增加多样化的分析指标以及提升相关人员综合素质等策略。 一、引言 随着社会经济水平的提升,
财政财务 |
基层行政事业单位财务管理现状及对策
在现代社会市场经济快速发展背景下,行政事业单位的外部环境发生较大的变化,内部人员组织结构发生变动,传统的财务管理模式已经无法满足目前单位的经营管理需求,从而出现一些财务管理问题,严重影响行政事业单位的建设与发展。因此,工作人员要结合行政事业单位的内部实际情况,分析外部环境趋势,提出相应的解决对策,及时解决当前问题,优化财务管理模式,提高财务管理质量与效率,为基层行政事业单位的顺利改革提供支持。本文
财政财务 |
浅谈国有企业账外资产账务处理及防范
账外资产的存在,反映出企业内部控制存在缺陷,会导致会计信息失真,尤其是国有企业,会造成国有资产流失、滋生腐败等性质更为严重的问题,一旦发现,必须及时整改并加以防范。本文对国有企业账外资产的分类及危害进行阐述,对相关账务处理方式进行梳理与总结,并提出防范建议。 一、资产和账外资产定义及相关规定 资产是指由企业过去的交易或事项形成的、由企业拥有或者控制的、预期会给企业带来经济利益的资源。账外资产是
财政财务 |
基于互联网背景下高校财务管理面临的挑战和应对措施
本文通过介绍高校财务管理概念、高校财务管理特点以及互联网背景下高校财务管理模式变化,进一步分析互联网背景下的高校财务管理现状:固有财务管理系统无法满足时代发展需要;信息化动力不足,技术停滞不前;高校财务信息管理缺乏一定的安全性与合理性。为此做出基于互联网背景下高校财务管理发展模式探讨:首先,应当自主培养信息化服务人才,提升自主科研能力;制定符合实际的长远的高校财务信息化管理体系;采取应急机制,为财
财政财务 |
关于W事业单位预算管理中的问题与对策探讨
政府拨款是我国事业单位收入的主要经济来源,事业单位要想将自身的职能发挥到最大,必然是需要对财政资金进行统筹规划,用多少,用何处,怎么用,这些问题都需要借助预算管理来解决。在近几年我国经济发展速度减缓的背景下,财政预算资金明显压缩,事业单位加强对内的成本管控、提高资金运用效率、减轻单位经济压力的举措势在必行。然而,由于预算管理制度尚存不足之处,各单位在预算执行过程中发现了不少问题。本文将以W事业单位
财政财务 |
国有企业业财融合的实施路径探讨
在新时期,国有企业面临的市场竞争日趋激烈,亟需寻求变革。国有企业财务部门负责对经营状况相关信息进行收集和反映,仅凭财报分析、会计核算等传统职能,已难以为国有企业变革提供支持。对此,国有企业有必要实施业财融合,对相关职能进行调整,并为自身战略目标的良好实现提供支持。本文简述了业财融合的概念,浅析了国有企业实施业财融合的意义,探究了国有企业业财融合的实施路径,希望为国有企业业财融合提供借鉴。 一、前
财政财务 |
服务视角下高校财务管理体系构建探究
时代在不断地进步和发展,我国的相关部门对高校要求越来越高,高校的管理质量也在逐渐升高,但是在我国高校的财务管理体系中还存在一些不足和问题,财务管理对于高校而言,是比较重要的一项内容,不能采用传统的办法进行财政管理。时代是不断变化的情形,所以财务管理也要不断创新和变化,否则就会为学校带来不利影响。采用比较科学的方法进行财务管理,制定可以实施的管理体系,在服务视角下才能更好地对高校进行财务管理。在这种
财政财务 |
公允价值判断与计量与会计信息质量问题研究
公允价值的运用在很大程度上要依赖于会计判断,合理的会计判断离不开公允价值。公允价值计量在我国新会计准则体系的很多方面都被采用,会计判断是在会计准则具体应用时,财会人员对会计工作的理解,关键在于判断公允价值与会计信息质量的相关性与可靠性。然而,由于我国市场经济体制还不够完善,会计从业人员的业务水平参差不齐等问题严重地制约了公允价值计量的客观性和可靠性。本文以公允价值相关理论为基础,以研究公允价值判断
财政财务 |
企业财务智能化转型中传统会计与管理会计的融合发展
“大智移云物区”等新技术为企业生产经营带来变革的同时,也推动会计行业进一步转型升级,智能化发展越来越成为关注的焦点,这对于财务工作而言既是机遇也是挑战。在各种新技术的支持下,会计人员从传统的核算工作中解放出来,传统会计逐渐转向业务会计、数据会计,传统会计和管理会计的融合也成为未来财务管理发展的新趋势。基于此,本文就企业财务智能化转型中传统会计与管理会计融合发展展开研究,首先阐述了其融合的必要性,其
财政财务 |
探析实施业财融合推进精细化财务管理的措施
财务管理是企业管理的重要部分,只有不断的对财务管理进行完善才能使其更好的为企业的经济效益服务。随着我国经济的不断发展,对各个企业的财务管理工作提出了更高的要求。传统的财务管理与实际业务之间并没有太大的关系,导致无法进行精细化的财务管理,因此,企业需要与业财进行融合,能够有效的推进精细化的财务管理,让企业的经济效益得到最大化的收益。本文对企业实施业财融合的重要性进行了分析,对提出了实施业财融合推进精
财政财务 |
高校的财务信息化建设分析
各大高校目前随着科研的水平的提高,在相关方面的经费收入以及支出数额也相应增加,所以资金的来往更加的频繁,这也对原有的财务系统提出了更多的要求。本文聚焦于高效的财务信息化管理,通过建设高校财务方面的信息系统可以提高高校工作中的财务数据处理效率。在提高高校财务数据处理效率的基础上,再立足于财务信息处理的质量设水平的建设上,进而为高校提供切实可行的财务分析和处理建议,帮助各大高校再信息化社会飞速发展的过
财政财务 |
网络经济背景下的财务会计管理分析
本文主要对网络经济背景下的财务会计管理进行分析。文章阐述当前网络经济背景下企业财务会计管理发展的趋势,并根据其发展趋势进行探讨,讨论了当前企业财务会计管理中存在的问题,并根据这些问题提出相应的解决对策,从网络信息安全、网络法规、工作人员综合素质等方面入手,为提高企业财务管理能力,促使企业发展等方面提供理论依据。 我国当前是社会注主义社会,经济发展水平逐渐提高,我国的网络发展水平也正在趋于成熟。在
财政财务 |
医院会计工作精细化管理的实现措施及路径
我国现代化发展迅速,各行各业在工作中都在讲究精细化管理,尤其是在企业或者单位的会计工作指导中尤为明显,其带来的巨大价值和意义也是非凡的。对于医院来说精细化管理可以实现经济效益达到最大化和提高市场竞争力。本文就医院会计工作精细化管理中存在的管理理念渗透不足、管理制度缺失、数字价值未得到充分体现、团队建设不科学等四大方面问题提出针对性地实现措施与路径,提升精细化管理在医院会计工作中的应用价值,提高医院
财政财务 |
高校基建财务档案管理研究
高校基建财务管理离不开档案管理,财务档案管理不仅为项目预算管理提供科学合理的参考依据,也为不同层次的审计巡视督察提供真实的数据保障。因此本文就当前对基建财务档案管理的必要性及普遍存在的问题进行阐述,并结合工作实际针对这些问题提出了建立档案联查体系、加强档案管理流动考核评审力度、完善高校政务网络平台一体化建设等几点建议,以便为完善高校在基础设施建设上的可持续发展做一些探讨。 一、引言 高校基建财
财政财务 |
新时期基本建设项目财务管理的升级优化
《基本建设财务规则》与《基本建设项目竣工财务决算管理暂行办法》、《基本建设项目建设成本管理规定》等几个配套文件,在2016年4月份由我国财政部门颁布,在2016年9月1日开始实施。加强建设财务管理,则需要从防范财务风险,规范财务行为入手,整体提升财务管理。本文将从新时期基本建设项目财务管理的机制和程序、资金管理存在的问题进行分析,针对性的提出优化措施。 一、前言 经过多年的发展,我国的基本建设
财政财务 |
智能财务发展对财会人员的影响探究
互联网的发展,让各行各业实现了信息化交流、智能化发展。尤其是企业财务,也在由传统财务管理模式向电子化、智能化方向过渡。在智能财务发展背景下,企业财务管理越来越简捷高效,在为企业谋求经济效益时也给财会人员的专业素质提出了更高的要求。为了让财会人员在智能财务发展中充分地发挥出个人专业价值,并在这条职业道路上越走越远,论文认为智能财务发展背景下,财会人员的转型可从三点做起:一是加大培训力度,更新财会人员
财政财务 |
浅析工业企业会计成本核算问题与对应策略
在市场经济高速发展的时代,企业会计成本核算尤为重要。如果一家企业想赚大钱,就必须使用科学的成本核算法,在降低成本的同时需要同时做好质量控制,以不断提高企业在市场上的竞争力。但是,企业会计的成本核算仍然存在许多问题,例如:企业会计的成本核算不够严格;核算方法相对较旧。如果企业想在市场上立足,就必须根据企业出现的问题,不断的提出合适的解决措施,以促进企业的会计成本核算。 一、前言 随着当今全球经济
财政财务 |
关于加强高校财务审计监督工作的探析
随着时代的发展,信息技术逐步应用到了财务审计过程中,同时为了保证高校的稳步发展,进行财务审计监督是非常有必要的。加强高校财务审计工作的管理是会计工作的一部分,其中高校财务审计监督工作属于会计工作过程中的基本职能,对财务审计的监督需要保证审计工作的合法性、真实性,以及合理性,并不断地对高校审计工作进行优化和改善。财会制度不断完善,财务审计工作的内容以及工作环境都发生了一定的变化,在时代发展的过程中,
财政财务 |
互联网+背景下高校财务内部控制探讨
互联网+时代的到来,无形当中对高职院校的财务内部控制提出了更高的要求,同时也是推动高职院校财务管理逐渐朝着信息化、科技化趋势发展的有效措施之一。但是在两者进行融合时,仍然受到很多因素的影响,导致财务内部控制水平并不是很高。本文对此进行分析,提出互联网+背景下如何实现高职院校财务内部控制体系、措施的有效落实,为高职院校财务管理水平提升提供保证。 随着我国全面提出和落实财务内部控制体系的相关建设计划
财政财务 |
论医院会计管理与风险防范经验分析
伴随经济、科技的发展,步入“信息社会”,各行各业焕发了新生机,包括医院。在信息化条件下,医院会计管理从模式到体质发生了新的转变。这种转变是积极的,但也存在一些风险隐患。文章将研究重点放在信息化条件下医院会计管理的风险隐患上,从多角度分析目前信息化条件下医院会计管理工作存在的问题,并针对性提出相应整改、解决办法。以求借此能够完善我国医院会计管理体制,推进其适应信息化发展。 医疗建设是我国基础项目建
财政财务 |
浅析资金管理与企业价值最大化
资金管理是财务管理的核心部分,对于现代企业持续生存、逐鹿市场以及实现企业价值最大化,具有决定性作用。因此,树立资金先行思维,夯实资金管理体系,强化资金运行监管,着力提升资金效率,切实加强企业资金管理,将有助于提升企业在市场中的核心竞争力和实现企业价值最大化。 众所周知,追求价值最大化历来都是现代企业实施管理的终极目标,这里的价值最大化,既包括利益最大化,也包括社会效益最大化,是一个广义的概念。然
财政财务 |
事业单位财务管理内部控制存在的问题及对策分析
本文从事业单位财务管理角度对内部控制的重要意义进行了深入分析,包括资金的使用合理性、财务信息提供的准确性以及工作效益的有效提升等内容,并阐述了当下事业单位财务内部控制存在的主要问题,贪污腐败以及内部控制意识较差等原因使得控制效果不佳,在此基础上提出了几点事业单位财务强化内部控制的相关对策,希望能够为同行业工作者提供一些帮助。 一、引言 市场经济体质的逐步完善为各行各业提供了新的发展动力,作为与
财政财务 |
高校收费信息化建设对财务管理的影响
收费管理工作是财务管理工作的一个重要内容,高校收费管理工作进行信息化建设,满足了学校工作和师生生活的实际需求,提高了收费工作的效率,保障了资金的安全,高校财务管理水平也得到一定的提高。本文通过高校收费信息化建设前后对财务管理的影响,提出收费信息化建设有了一定的成效但同时还是存在着一些问题,应继续大力推进收费信息化建设,希望对提高高等学校财务管理水平有一定的帮助。 一、前言 近年来,随着学院知名
人力资源 |
论绩效目标的制定在行政事业单位绩效管理中的重要性
行政事业单位是行政单位和事业单位的统称,行政事业单位绩效管理是我国对行政事业单位改革的具体策略。在行政事业单位绩效管理中绩效目标也是非常重要的一方面,可以保证绩效管理的质量和水平,对绩效管理具有重要意义。本次研究主要探究在行政事业单位绩效管理中制定绩效目标的重要性,笔者从行政事业单位绩效管理的特点入手,论述了绩效计划目标在行政事业单位绩效管理中的意义以及我国行政事业单位绩效管理的不足之处,重点论述
人力资源 |
政府采购和工程招投标人员职业胜任力提升途径
政府采购和工程招投标有一定的专业性要求,需要从业者具备相应的工作能力和素质。本文从从胜任力视角出发,在阐述政府采购和工程招投标人员素质能力构成的基础上,构建了政府采购和工程招投标人员胜任力指标体系,并进一步探究了政府采购和工程招投标职业胜任力提升途径。 政府采购和工程招投标人员要具有相应的职业素质和专业技能,确保能够满足政府采购和工程招投标岗位的公益性、非营利性工作要求,更好地为公共事业服务。《
人力资源 |
关于事业单位绩效考核管理工作的若干思考
在新时期下我国政府通过大力推进事业单位绩效管理改革工作,进而推动事业单位在社会中更好地发展。本文首先论述了事业单位中开展绩效管理的重要性意义,然后再系统性地论述了事业单位绩效考核管理中存在的问题,并提出了改进事业单位绩效考核管理工作的具体思路和方法,强调了在事业单位绩效考核管理中需要实行职务分配制、年终绩效加奖制、员工提薪、人才培养、队伍建设等方法,促进事业单位内部工作人员的工作竞争意识,增强事业
人力资源 |
强化劳动保障监察网络化管理的探讨
本文主要探究强化劳动保障监察网络化管理的措施。研究过程中,以劳动保障监察网络化管理意义为切入点,分析传统管理中存在采录信息难度高、处理突发事件难度大、日常监管不准确的问题,以此为研究基础,提出网络化管理措施,以期为相关工作者提供有益借鉴。 一、前言 随着人社部门开展信息化工作愈发深入,劳动力信息与社会保险信息建设逐渐完成,怎样将现有系统作用充分发挥出来,已经成为当前亟需解决的问题。近几年各地区
人力资源 |
我国资产评估职业道德建设研究
随着我国社会主义市场经济的发展,资产评估在经济活动中的地位逐渐变得重要起来。资产评估是市场经济条件下确定资产价值的专业服务,其职业特点决定了资产评估师职业道德在评估理论与实践中的重要地位。市场的活跃和规范,为资产评估的发展提供了更多的发展机遇。全文共分为六个部分。第一部分引言,主要阐述了资产评估师职业道德建设的研究意义和研究背景、以及主要内容、研究方法,并对国内外资产评估师职业道德现状做了描述。第
人力资源 |
绩效考核在医院人力资源管理中的运用研究
在医院发展中人力资源较为重要,是新理念、新技术、新模式引入与应用推广的“主力军”,是活跃在医院改革体系中的“细胞”,是医院活力的来源,人力资源管理重要性可见一斑。其中,绩效考核是应用人力资源职能,提高人力资源管理有效性的重要举措,受到医院的广泛关注。本文通过探析绩效考核在医院人力资源管理中运用的方略,以期提高医院综合管理质量。 绩效考核主要是指经济主体开展绩效管理活动的一个环节,考核主体依据绩效
人力资源 |
关于行政事业单位人力资源管理中绩效考核工作的思考
随着经济社会的发展,人力资源管理工作的价值越来越明显。人力资源的管理涉及到行政事业单位的方方面面,直接影响着行政事业单位的发展状况。而其中,绩效考核工作则是人力资源管理中的重要内容。绩效考核是行政事业单位的法宝,是保障一个行政事业单位长久不衰的基石。完善人力资源管理中的绩效考核工作,对行政事业单位的健康发展有着举足轻重的作用。文章分析了行政事业单位人力资源管理中,绩效考核的现状,并对此提出了一些相
人力资源 |
基于战略的企业绩效评价体系
随着我国市场经济的快速发展,企业所处的市场环境发生了重大变化。无论是宏观环境还是微观环境,既给企业带去了不断的发展机遇,也使企业面临着重大挑战。纵观我国的企业发展变化过程,企业已从传统的经营管理转变为了战略性管理,战略性管理手段使企业与粗放型的企业相区别。在这一背景下,企业的绩效评价体系必基于企业的战略性管理目标而创设,如何构建基于战略的企业绩效评价体系,是文章关注的焦点,也是文章要重点讨论的问题
人力资源 |
探讨加强预算单位绩效管理的有关建议
本文以预算单位绩效管理为主题展开论述,首先分析了预算单位绩效管理的重要性,并分析了预算单位绩效管理工作所暴露的不足,然后在上述问题分析的基础上针对加强预算单位绩效管理的相关策略提出了建议。 一、引言 预算单位是我国以非营利性为主的社会服务机构,预算单位的主要工作内容是开展预算并向财政局汇总报送分月用款计划。对于预算单位而言,绩效管理工作的科学实施,有助于不断提升本单位员工的工作绩效,进而为单位
人力资源 |
Z高校薪酬管理问题研究
师资队伍水平是决定高校发展的关键因素,而一所高校要吸引人才并留住人才,薪酬管理起着至关重要的作用。Z高校目前发展速度相对缓慢,其中重要的原因是缺乏优秀的人才,而现行的薪酬管理制度对此有着至关重要的影响。本文立足于分析Z高校薪酬管理存在的问题,探讨薪酬待遇制度的调整,形成具有竞争力的薪酬待遇、优化薪酬激励机制和设计科学有效的绩效考核体系,更好地留住人才,从而提高整个学校的竞争能力。 一、Z高校薪酬
人力资源 |
浅谈汽车技术服务与营销专业人才培养模式创新与专业建设成效分析
随着我国经济的不断发展,汽车几乎成为我们出行的必要交通工具,汽车行业经过三十年年的建设,从寥寥无几到现在的应有尽有,在改革开放四十年中逐渐成长与壮大。快速的发展,带给汽车行业更多的机遇与挑战,要想抓住机遇,必须应对挑战迎难而上,想要更好地去解决问题,必须强化自身的优势,而在汽车行业中,人才是不可或缺的,专业性的人才培养是汽车行业可持续性发展的基础。因此本文就主要针对汽车营销与服务专业人才培养模式创
人力资源 |
地方高校物流人才培养模式变革研究
近年来,随着物流业的迅猛发展,高校怎样结合本地物流企业的需求,培养服务当地经济的物流人才已成为亟待解决的课题。当地高校应整合多层的教育资源去培养物流人才,注重课堂教学和企业实践经验的结合,研究出适应于当地物流经济发展特色的物流人才培养模式。文章选取郑州地区的高校和企业展开实地调查研究,探究高校在物流人才培养中存在的问题,并提出变革策略,力求最大限度地解决当地物流企业发展的人才需求问题。 一、绪论
人力资源 |
银行业非货币薪酬激励实证研究
银行员工指标压力大,非货币薪酬成为至关重要的激励方式。本文选取八个不同发达程度城市中的商业银行员工作为研究对象进行实证分析,结果显示:银行员工对非货币薪酬需求较高且不同人员间存在差别,银行业目前在不同程度使用非货币薪酬进行激励,但针对性不足,在工作责任感、满意生活质量和良好工作环境方面的激励严重不足,且激励因素在吸引力、激励现状和激励效果之间存在不匹配现象。对银行薄弱方面的非货币薪酬激励提出建议,
社会经纬 |
新常态下的公共管理的困境与出路
随着我国社会发展,经济状态发生巨大转变,公共管理作为社会治理的重要环节,在新常态下应当探索新的出路。基于此,本文主要以新常态基本含义为切入点,分析当前环境下公共管理存在社会治理体系仍需完善、网络舆论引导明显、增加了公共管理改革难度的困境,以此为研究基础,提出公共管理措施,以期为相关工作者提供有益借鉴。 一、前言 公共管理作为管理社会中公共事务的工作,其以公共项目、社会问题及公共资源管理为主。其
社会经纬 |
基于创新社会管理背景下的行政法新模式探索
本文首先分析了创新社会管理的意义,其次浅述了创新社会管理和行政法的关系,最后主要探索了行政法在创新社会管理背景下的新模式,如制定新顶层设计、直面社会矛盾以及和时代精神相结合等,希望可以为相关人员提供一定的参考,从而促进我国社会和谐发展,保证我国社会环境的良好。 一、引言 创新社会管理的主要目的就是维护社会秩序,保证社会发展更加稳定和谐,更能和我国新时期社会发展特点相符,在此背景下构建行政法新模
社会经纬 |
基于结构方程模型的景区类旅游企业价值主张研究
本文对我国沪深两市的19家景区类旅游上市公司进行案例分析,总结出价值主张的维度与内涵,然后基于顾客视角对案例分析的结果进行大规模调研,对调研结果通过结构方程完成验证性检验,结果显示:(1)顾客对于:“独特的自然或历史景观”,“融入景区IP的文创产品”,“特色的地方文化元素”等12个价值主张的内涵非常认可。其中对于“专业有温度的服务”,“优美干净安全的环境”,“全产业链服务”,“智慧旅游服务”这4个
社会经纬 |
产业扶贫政策与农村贫困人口需求的契合度研究
改革开放以来,我国通过大面积、大规模的救济形式扶贫,帮助上亿人摆脱了贫困。随着剩余贫困人口数量的不断减少,我国当前的扶贫进入了重要阶段,当前最重要的是如何利用产业扶贫相关政策,找到与农村贫困人口实际需求的真正契合点,以此保证我国的扶贫能够走出“内卷化”困境,通过调整政策方向,保证扶贫更加有效,真正实现我国在扶贫方面的伟大目标。 习近平总书记在2015年的中央扶贫开发会议上提出“到2020年需要实
社会经纬 |
内蒙古乌兰浩特精准脱贫中的就业现状、问题与对策
就业扶贫是打赢脱贫攻坚战的重要战略手段之一。让贫困人员通过就业来摆脱贫困能够斩断贫困的继生链,从根本上摆脱贫困的代际遗传。乌兰浩特地区的就业扶贫虽然取得了一定的成就,但整体来看,在政策执行过程中依然存在就业服务体系不完善、就业监管不足等问题。因此,在就业扶贫过程中应充分调动扶贫主体的积极性,完善就业扶贫体系,在拓宽岗位的同时做好企业的监管工作。在偏远乡村设立服务站,方便更加详细的为村民解决问题,及
社会经纬 |
浅析食品供应链中核心企业食品安全风险防范
食品是维持人们生命发展和延续的重要能量来源,因此食品是否安全与人们的生命健康息息相关。目前市场中食品安全问题不断发生不仅扰乱了市场发展秩序同时也为人们的生命健康埋下了安全隐患。作为食品供应链中的核心企业也遭受着巨大的压力,因此如何有效防范食品供应链中核心企业食品安全风险,保障食品质量已然成为现阶段备受关注的问题。基于此,本文将从食品供应链核心企业的概念以及作用角度进行分析,并具体阐述保障食品安全的
社会经纬 |
日本农村以生活为中心的再生与治理
战后日本农村在经历快速工业化和城市化后,面临劳动力短缺、人口老龄化和城乡差距扩大等问题。由于日本的粮食与食品依赖国际市场与贸易自由化框架,原来的保护性政策逐步失效,农村产业外部化,老村人口过疏与老龄化并存。日本政府通过一系列政策推动以生活为中心的农村再生,以应对日本农村的面临的问题。 日本农村是典型的东亚农业生产和农民生活方式,在现代资本主义市场经济周期性危机的冲击下,“日本农村所遭遇的困境是此
社会经纬 |
大连金石滩景区旅游商品开发研究
旅游商品是景区收入的重要来源,也是一个景区传播其文化特色的重要载体,本文首先对旅游商品进行概述,进而分析大连金石滩景区旅游商品开发现状与存在问题,最后从旅游商品的价格制定、文化内涵、质量管理、包装设计和市场营销等方面提出大连金石滩景区商品开发对策建议。 一、旅游商品概述 (一)旅游商品相关概念 旅游商品是旅游者在旅游准备阶段、旅游过程中以及旅游结束返程途中出于非商业和非投资目的而购买的、以旅
社会经纬 |
互联网经济背景下高职学生创业瓶颈问题探讨
在信息化技术、互联网技术不断得到发展的背景下,不仅为高职教育提供了方便,同时也增加了高职学生创业的机会,但是在增加机会的同时,互联网经济也对高职学生提出了新的挑战,如今我国高职学生创业的现状普遍不容乐观,在创业时往往会遇到一些困境,如果不能够合理分析困境,高职学生的创业之路就会倍加艰辛,甚至会影响学生对国家及政府部门的认同。基于此种状况,本文主要对互联网经济背景下高职学生创业中的瓶颈和困境进行了简
社会经纬 |
资本的劳动要素属性理论研究
十五大报告明确指出:“把按劳分配和按生产要素分配结合来……允许和鼓励资本、技术等生产要素参与收益分配”,政策和制度已经肯定了资本参与收益分配的必要性和正确性,夯实资本参与收益分配正确性的理论基础,使正确性成为民间普遍共识、常识,进而形成一致的价值观,是理论界责无旁贷的历史使命,而肯定资本的劳动要素属性是最有说服力的道理。 十五大报告明确指出:“把按劳分配和按生产要素分配结合来……允许和鼓励资本、