期刊详情
查看往期
期刊目录
2021年03期
经济纵横 |
提升城市管理水平,实现品牌战略发展
良好的城市品牌价值越来越高,提升城市管理水平,实现城市品牌战略发展变的更加重要。本文从研究背景出发,以建设“省会城市副中心”为目标,找出提升莱芜城市管理水平所面临的问题,分析得出课题思路与框架,制定出发挥政府的主导作用、优化调整产业结构、做好历史文化遗产保护等七方面措施。 随着城市品牌价值的凸显,国外许多城市都致力于打造自己独特的城市品牌,品牌经济不断升温,树立良好的城市品牌能够使城市耀耀生彩,
经济纵横 |
“互联网+”背景下“网红城市”营销策略分析
互联网的飞速发展不仅为人们的生活提供了极大的便利,同时也为二线城市的发展提供了新的机遇。近年来,城市为了获得更多的商机和旅游资源纷纷采取了多种策略,主要途径是通过互联网技术宣传城市的特色景点从而打造网红城市,如抖音短视频,这是一种新型且高效的营销策略,借助互联网技术为城市旅游、美食等资源宣传可以节省成本。基于此,文章主要分析“互联网+”背景下网红城市的营销策略,为城市的发展提供理论基础。 一、引
经济纵横 |
利用红色资源优势 促进县域经济发展
近年来,华池县坚持以习近平新时代中国特色社会主义思想为指导,紧紧抓住国家支持革命老区发展的有利时机,在各级政府的关心支持下,依托红色资源优势,突出红色主题,打造红色品牌,探索出了一条利用红色基因凝聚人心、推动县域经济发展的新路子。 在1934年,刘志丹、谢子长、习仲勋等老一辈无产阶级革命家在南梁镇荔园堡村创建了西北第一个红色政权--陕甘边区苏维埃政府,习仲勋任政府主席,形成了以南梁为中心的陕甘边
经济纵横 |
基于多源数据的中小城市商业空间特征研究
随着时代的进步,城乡规划和研究都对理论和技术提出了新的要求。以统计数据和大数据集合而成的多源数据,具有来源的广泛性、背景的多元性、格式的多种性和视角的多样性等特点,适合当前对城市中微观尺度空间特征的研究。以渭南市大荔县这一典型的关中平原城市群的中小城市为研究对象展开分析,通过一系列的空间数据指标,揭示大荔县老城区商业空间的布局特征关系,从规划层面阐述了其城市规划中需要面对的问题及解决的方法。通过本
经济纵横 |
财税金融政策对区域经济发展的影响分析
在当前的经济快速发展需求下,区域经济的发展对于财税金融政策的依赖需求也越来越明显。在区域经济发展中,存在的严重不协调问题,需要借助财政金融政策的约束与监管,在区域经济的发展中,进一步完善地方经济发展的整体协调性,以此实现我国城乡共同进步。因此,本文主要对财政金融政策对区域经济发展的影响进行研究分析,旨在通过对当前区域经济发展与财税金融政策存在的不适应问题进行详细阐述,并提出相应的优化对策,从而为我
经济纵横 |
工商管理对经济发展的促进作用分析
随着我国社会不断发展和进步,促使我国市场逐步发展完善。我国当前市场经济发展具备较为稳定的环境,与工商管理工作效力产生直接联系,工商管理的主要工作目的,便是确保市场经济稳定、高质量发展。市场经济调控有两只“手”,分别是市场无形的“手”和政府有形的宏观调控之“手”。如何正确看待工商管理的作用、如何借助工商管理促进我国经济又好又快发展,已经成政府宏观调控的重点工作内容。本文将针对工商管理内涵与特点进行分
经济纵横 |
经济新常态背景下的土地管理探析
土地是人类发展的重要资源,它具有使用价值和劳动价值。在经济新常态背景下,土地作为一种重要的生产资料,加强和优化其管理形式,促使资源优化配置,对于我国经济转型升级和社会持续健康发展都具有重要意义。因此。当前形势下,需要优化农村土地格局;调整城市产业模式,减少土地拍卖对地方财政的支持;加强土地管理,提升土地应该用效率。党的十九大会议召开以后,全新就我国经济形势进行了分析,提出土地管理的全新要求。故此,
经济纵横 |
襄阳市蜂蜜产业发展现状及对策分析
本文基于ISCP范式分析襄阳市蜂蜜产业发展现状,研究发现:襄阳市蜂蜜产业规模分散、蜂蜜产品加工企业规模较小且知名度不高、蜂蜜产品种类较少且附加值较低,导致襄阳市蜂蜜产业市场竞争力不高,使得襄阳市蜂蜜产业市场绩效较低。在研究的基础上,本文提出了促进襄阳市蜂蜜产业发展的对策建议。 一、引言与文献综述 我国蜜蜂人工养殖历史已有2000多年,食用蜂蜜历史更为悠久,迄今已有近3000年。随着科学技术的发
经济纵横 |
人民币国际化的发展机遇
世界经济总体不断向前发展,全球化的发展进程随有波动,但大势所趋, 经济全球化的发展速度也是越来越迅速,国际货币体系也随着全球化的发展越来越稳定,越来越全面。自 21 世纪以来,中国的社会经济发展迅速,到 2010 年中国就已经成为世界第二大经济体,超过日本仅次于美国,以此为背景,中国的货币体系不断完善,人民币国际化进程也在不断加剧,全球也呈现出多元化发展的态势。然而随着新型冠形病毒的影响,全球金融
经济纵横 |
各国政府掩盖赤字及其对我国公债管理的启示
借助于各种工具,大量的财政赤字从各国政府的账本中消失了,财政赤字作为一个预算控制工具已经破产。本文从推迟财政赤字、准财政赤字、赤字率结构等角度分析了各国政府隐匿财政赤字的机制,其深层次的制度根源则是落后于财政活动的政府会计制度、赤字规则的顺周期和不可信等,需要推进赤字预算和赤字管理机制的系统改革。 财政赤字是影响宏观经济运行的一个重要变量,是财政框架设计的核心。但是,在实践中,政府的财政赤字却被
经济纵横 |
中国税收收入与财政收入的实证分析
大量的理论分析和实际情形都表明了税收收入与财政收入有密切的联系,而且税收收入是财政收入的一部分。我国财政收入逐年增长,而各地区的财政收入存在明显的差异,本文选取了2003年到2019年中国华北、东北、华东15个省级地区的税收收入与财政收入的数据,分析各地财政收入与税收收入的关系,得到不同地区财政收入差异的原因,最后在此基础上提出了两点建议。 一、绪论 现阶段,关于财政收入和财政支出关系的实证研
经济纵横 |
大力降低政府制度性交易成本助力经济“内循环”
当前,国际关系日趋复杂严峻,加剧了全球经济发展的不稳定性。我国经济发展面正临着内外环境重大变化带来的新矛盾、新挑战,但我国发展仍处于重要战略机遇期,是世界上第二大经济体,消费市场巨大,也拥有足够的韧性和不断迸发的创新活力。企业是产业的基本单位,是经济运行的主体。企业强,经济才能健康平稳运行。企业要想有活力,政府就必须为经济发展主体减负担、降成本,从而助力新时期经济“内循环”发展。 企业在经营活动
经济纵横 |
新时期基层环境监察的思考
生态环境决定了人类的生存、生活和生产,我国在改革开放后的大规模工业发展运动中,虽然获得了如今的经济基础,却也严重忽略了环境建设。近年来出现的雾霾,以及“复发”的沙尘暴,已然直接威胁到人民的生命、财产安全。故此,本文秉承“绿水青山就是金山银山”的十九代报告理念,提出基层环境监察的相关问题和建议,以期能够对实践领域的工作提供些许理论支持。 我国环境监察主要包括三个方面,分别是出售工业指标、卫星遥感监
金融研究 |
浅议农村商业银行合规文化建设
随着社会经济的不断发展,经济模式的逐渐转型,合规观念日渐受到了社会各行业的广泛应用和认可。我国大部分银行都设立了合规部门,农村商业银行也逐渐意识到合规建设的重要意义。本文从现阶段农村商业银行合规建设发展状况出发,分析其发展过程中出现的问题,并有针对性的提出一些解决措施。 近年来,在“合规建设推进年”活动的推动下,农村商业银行合规文化建设工作已取得了初步成果,大致的合规管理架构已经形成,合规制度也
金融研究 |
货币的第六职能和定义浅析
劳动核算职能是货币的第六职能,说实物货币牛羊、布帛是“固定充当一般等价物的特殊商品”没有不妥,但是,如果说,纸币、存款货币、数字货币是“固定充当一般等价物的特殊商品”,逻辑关系不贴切是明显的,今天的纸币、数字货币都不是商品。所以,货币的定义应该修改为:货币是获得社会认可的关于物化劳动和权益份额及交换权的契约,对市场发挥着一般等价物的职能,对人发挥着劳动核算的职能。 对货币职能的认识影响对货币本质
金融研究 |
我国互联网保险发展与监管分析
经济全球化大背景下,社会各主体之间的联系更加紧密,受外界影响更为明显,面对复杂的外部环境,保险行业竞争力日益剧增。在日益复杂的内外部环境下,保险企业要获得发展空间,首先要实现良好的自我管理,这也是提升企业竞争力的关键所在。在互联网的影响下,需要借助互联网的优势发展保险业,同时互联网保险投资是一份沉甸甸的责任与义务,要“稳”字当头,严格控制风险。 纵观人类历史,人类每一次重大跃进,都离不开哲学社会
金融研究 |
基于互联网金融背景下农商银行的转型对策研究
在当前经济不断发展的背景之下,金融行业也在进行不断的调整,以此更好地适应消费者的需求。此外,互联网技术不断发展起来,也由此出现了互联网金融这一新兴业态。在此前提之下,P2P网贷、财付通、余额宝等金融产品应运而生,给传统金融带来了巨大的冲击。互联网金融凭借其便利性、快捷性受到人们的广泛关注和欢迎,由此也推动着传统银行的变革,使其能够顺应当前互联网金融背景做出转型和变更,激发自己的优势。本文主要论述了
金融研究 |
我国商业健康保险的发展对策
商业健康医疗保险在我国保险业的应用发展历来一直是保险业界和我国社会各界广泛关注的一个焦点和具有争议的一个热点,在当前我国的基本医疗保障管理制度和新的国民经济发展体制中已经占据愈加重要的主导地位。社会保障保险具有现代商业健康养障保险的健康保障管理和社会风险综合防范、疾病风险管理和医疗风险的分散掌控的重要功能,提高了目前我国的基本居民医疗保险保障制度,打破经济社会和国民经济协同发展的大难题。随着现代人
金融研究 |
商业银行金融理财的现状及问题对策
近些年我国在经济领域不断取得长足的发展,对于金融行业来说起到了一个良好契机引领发展的作用,而近些年金融体制在我国国内金融理财产品实际的应用和投放市场的过程当中不断经过体制改革和相关管理制度的完善,使得金融理财产品有了快速发展的机会。现如今这是一个多元化的市场经济大环境,越来越多的金融理财产品不断的投放市场当中,让人们有了更多的选择,尽管不同品牌不同种类的理财产品层出不穷,但是出现了产品包装和设置,
金融研究 |
解析商业银行高风险理财产品的风险防范
今年3月以来,全球原油价格迭创新低。而相对应的自从原油价格从一月开始下降,我国的原油投资者便看准了投资时机,大量购进低价原油,但是没想到原油的价格会跌破0,变成负值。中国银行推出的原油期货高风险的投资产品—“原油宝”使得投资者亏损总额高达数亿元,商业银行的高风险理财产也依然存在着不足之处。从理财产品本身以及银行经营方面可以逐渐剖析出“原油宝”事件中的问题所在,从而采取更多的防范措施以及合适的风险管
金融研究 |
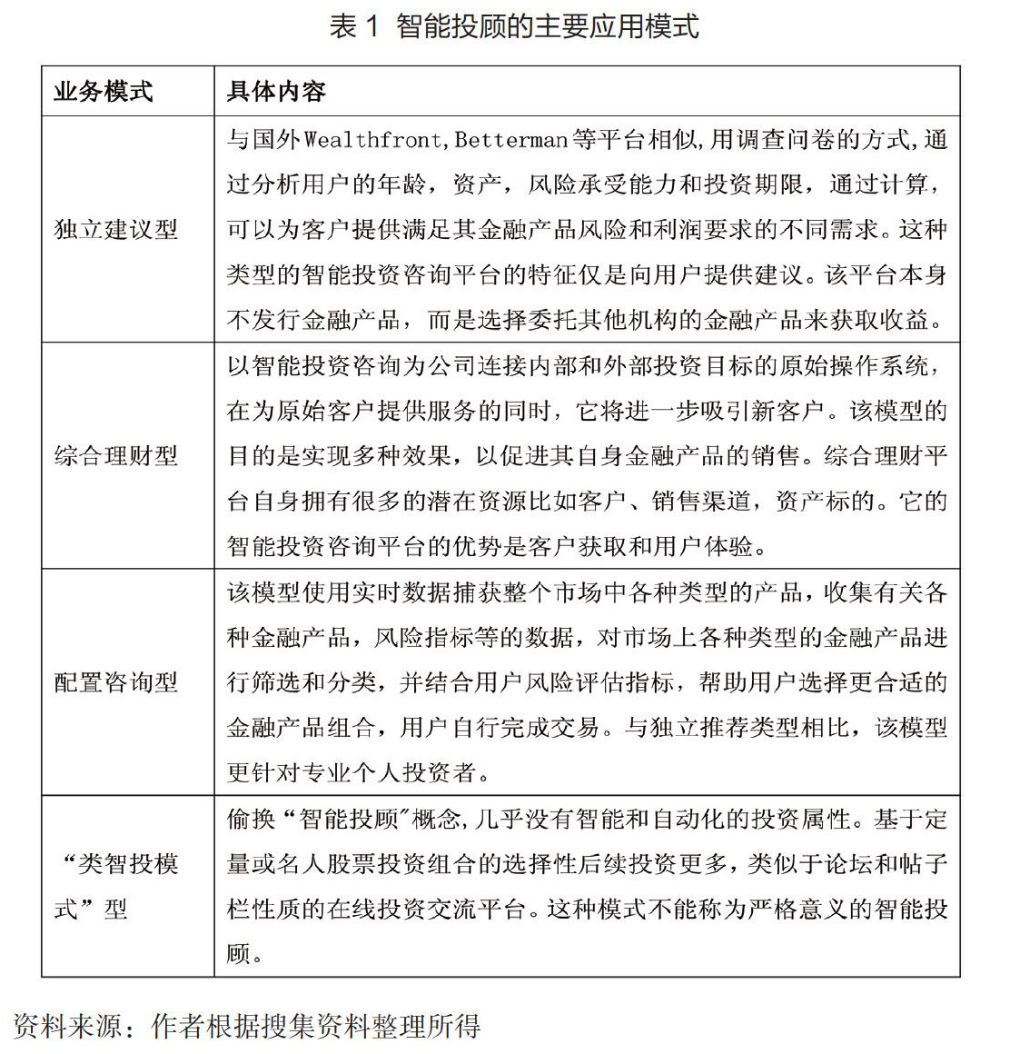
我国智能投顾在传统财富管理中的应用探析
随着AI技术、大数据以及云计算等信息科技的发展,其在金融投资理财领域的应用日益频繁,国民财富的积累也催生了财富管理的需求。然而传统的财富管理行业由于存在着投资人有限、门槛高、投顾费用昂贵等问题,并未得到充分的发展。本文基于我国智能投顾业务的发展现状及特点分析,采用比较分析方法,对我国财富管理行业中的智能投顾应用问题展开讨论,通过分析发现智能投顾业务利用AI和大数据算法程序可以为投资者提供资产管理以
金融研究 |
新监管背景下的证券公司流动性风险管理
当前国际环境变化非常的复杂,国内也面临着对应的金融风险。为了有效地保证证券公司的稳定发展,就需要对这些风险提高相应的管理以及控制措施。证券公司在实际的发展过程中为了提高自身的综合实力,就需要对各种方案进行分析,通过采取有效的风险控制措施,避免流动性风险的问题的发生,强化流动性风险的管理效果,促进证券企业的全面发展。 一、引言 近些年来,我国的经济形势以及相关法律政策与证券行业监管政策的改变,对
金融研究 |
IPO对企业发展的意义及注册制下如何实现IPO
随着我国改革开放的不断深化,我国资本市场改革加速推进,特别是在注册制下,对于企业来说,应当深刻认识到IPO对企业发展的重要意义,并且要采取切实有效的措施实现IPO,以期能够使企业具备更强的发展能力。本文在分析IPO对企业发展的意义基础上,重点分析了注册制对企业IPO的影响,最后就注册制下如何实现IPO提出了一些有针对性的实施策略,旨在为促进企业深刻认识IPO以及顺利实现注册制下IPO提供参考和借鉴
金融研究 |
中小企业借助金融管理缓解融资难题的建议
改革开放以来,我国的市场经济迅速的发展着,很多中小型企业也涌现了出来,成为了我国市场经济发展中不可或缺的一部分。一直以来,党与各级机关的工作中的重点内容之一也是保障和推进中小型企业的发展,因为中小型企业的发展情况不仅与国家的宏观经济发展有着重要的联系,也与人们的基本日常生活有着紧密的关系。在中小型企业的发展过程中,融资贵、融资难,一直是影响中小型企业发展的难题之一,阻碍着中小企业的顺利经营发展。本
金融研究 |
浅议实体经济发展中绿色金融的应用
伴随着经济发展,工业生产中的资源浪费和环境污染日益严重。现如今,环境问题已经成为人类发展历程中最亟待解决的问题。工业生产对于资源的完全开发以及造成的大气、环境等污染导致的严重雾霾、全球变暖等状况,使得人类的生存环境正在日益朝着恶劣的方向发展。为了有效缓解现状,国家首先提出了节能减排的绿色金融经济发展。绿色金融顾名思义是在保护环境的基础上完成有效的经济建设,绿色环保是未来世界的重要发展方向,将绿色经
金融研究 |
宁夏中小企业利用网络平台融资情况研究
随着时代的发展,科技的进步,我国在很多领域取得了全新的发展成绩。目前,我国所拥有的中小企业的数量已经超过了1000余万家,已发展为支撑我国经济发展的一支重要力量。我国政府一直对促进中小企业发展密切关注就当前中小企业发展过程中所存在的问题,一一提出相应的解决对策,本文重点以宁夏的中小企业发展为例,介绍了互联网时代背景下,中小企业经营者利用网络平台构建出一个全新的融资平台,并就当前该省的中小企业的融资
金融研究 |
当前文化企业融资问题与策略分析
融资是确保企业正常运营的关键,合理进行企业融资将促进企业资产保值,不断提高企业的经营发展的能力。目前,企业融资存在一些问题,而这些问题已经严重影响到企业的进一步发展,其中文化类企业作为一个新型的行业,在融资方面优势不明显,则不利于其有效发展民营企业投资建设文化产业难度将进一步提高。基于此,本文将从企业融资方式入手,分析我国民营企业的文化融资问题,并分析与探讨全新融资策略,以有效规范文化类企业的融资
金融研究 |
基于OBE理念的金融专业教学方法探究
在金融产业飞速发展的今天,相关行业对高素质人才的需求与金融学毕业生的能力存在着供需间不平衡,这种不平衡加剧了学生就业难的困境。本文主要探究OBE理念下的教学方法改革,给专业转型升级提供一定参考,以推进高校毕业生能力与竞争力的提升。 一、OBE教学理念概述 Outcome-Based Education,简称OBE,是一种以成果为导向的教学理念,也可称作能力导向、目标导向或者需求导向教育。该理念
云时代 |
浅议互联网经济背景下实体经济与电商经济之间的竞争
基于互联网而发展起来的电商经济,如今已呈如火如荼之势。阿里巴巴的成功上市、每年一度的“双十一狂欢”都让我们直观的看到电商经济的繁荣。对应的实体经济受到严重冲击,少部分甚至是走向崩溃。基于电商经济和实体经济的发展现状,建立电商、实体与生产者三个主体,将电商与实体进行量化分析,分析四种市场情形下,电商与实体不同数量之比所呈现出来的竞争关系,探究二者未来走向。电商与实体在竞争的反复进行过程中并不会造成一
云时代 |
浅析高职院校计算机网络安全管理
现代化时代,网络是一个必需品那么对于网络的把控和使用一直是我们学习和讨论的课题。然而进一步加强计算机的风险控制和计算机网络的安全防范系统成为高职院校面临的一个巨大问题。本文中笔者对高职院校计算机网络安全管理中存在的问题进行分析,并对相应的措施进行了探究。 互联网的快速发展,高职院校在校园计算机网络中也逐渐增加了资金与技术方面的投资,这使得计算机网络安全在学校教学科研、日常管理等工作中起着举足轻重
云时代 |
“新零售”下生鲜电商配送模式研究
随着“新零售”的到来,中国生鲜电商行业迎来了快速发展的时期。由于生鲜本身不耐保存性质、末端配送要求即时性,使得生鲜电商需要投入大量的人力、物力和资金进行冷链运输来维持生鲜质量。为提高配送效率,降低成本,每日优鲜首创了“前置仓”配送模式,由但于“前置仓”配送模式诞生时间短,在实际运行过程中存在一定的问题,本研究根据每日优鲜在供应链、履单效率和服务质量这些方面出现的问题进行分析,提出对每日优鲜“前置仓
云时代 |
“小红书”平台消费者信用评价指标体系研究
作为一种全新的跨境C2B模式,小红书这款备受3亿多人青睐的软件在其高速发展的同时也产生了无法进入商业化正轨的问题,这与其用户的信用度密切相关,为了探讨小红书平台的信用问题,本文在研究国内外文献的基础上,对小红书的消费者进行了问卷调查,对收集到的数据进行因子分析,得到影响消费者信用的主要因素,并建立小红书平台消费者信用评价指标体系模型,并为小红书的进一步商业化提供建议。 一、研究背景与文献综述
云时代 |
后BATJ时代的商业机会及新兴企业崛起
随着5G技术的发展与应用,商界由BATJ(百度、阿里巴巴、腾讯、京东)时代逐渐进入到物联网(后BATJ)时代。通过比较BATJ时代和后BATJ时代的区别,识别未来互联网可能出现的新特征,分析后BATJ时代可能降临的商业机会;基于类比2003年非典疫情的商机爆发,预测未来可能崛起的代表性企业类型。 一、引言 随着互联网技术迭代更新周期日益缩短,物联网发展大势已定。史上未曾有文献揭露后BATJ时代
云时代 |
跨境电子商务物流发展现状与运作模式研究
伴随着电子商务技术的飞速发展,跨境电子商务物流也得到了很大的进步,作为跨境贸易重要组成部分的电商物流,跨境电子商务物流发展的现状与运作模式是非常值得研究的课题。本文章首先对跨境电子商务物流与其特点进行了简单概述,其次对跨境电子商务物流发展的现状进行了分析,最后针对跨境电子商务物流运作模式进行了研究。 一、引言 在当下跨境电子商务快速发展的时代背景下,物流系统作为电子商务的重要组成部分,肩负着商
云时代 |
5G时代下智能物流仓储的信息化发展研究
伴随着现代科学技术的飞速发展,现代通信传输技术也得到了很大的提升,得益于通信技术由4G向5G的飞跃,频谱的利用率大大提高,智能物流仓储系统也得到了很大的完善。本文章首先对5G技术以及智能物流仓储相关进行了简单概述,其次对于5G网络在智能物流仓储信息化发展中的优势进行了分析,最后针对5G时代下智能物流仓储信息化发展的方向进行了研究。 一、引言 5G时代带来的不仅仅是更加快速的网络传输,更加便捷的
云时代 |
高职院校计算机机房网络安全管理
随着我国社会的不断发展和进步,人们越来越关注高职院校对人才的培养,高职院校在人才的培养上一般都以技能培养为主,学生的动手能力的培养就显得尤为重要,而计算机机房是培养高职学生动手能力的主要地点,如何保证计算机机房的网络安全,给高职院校教师和学生提供一个良好的上网环境是我们当前关注的重点。本文就结合实践经验,对当前高职院校计算机机房的网络安全问题进行分析,希望能给大家提供一些参考。 一、引言 近年
云时代 |
定制品的微信营销模式研究
随着时代的发展,产品定制化逐渐取代了以往的标准化作业。文章以产品定制化为背景,基于微信应用本身的优势,探讨了定制品微信营销的主要模式,期望对定制品的微信营销渠道提供意见和建议。 在高度市场化的今天,市场上每一类产品都有众多的生产厂家,这些厂家所提供的产品大同小异,生产进入过剩时代。在众多的产品提供者面前,消费者开始有了精挑细选的资本。尤其在技术日新月异的今天,消费者获取商品信息变得十分便捷,他们
云时代 |
基于SWOT-PEST分析范式下农村互联网教育行业的发展战略研究
互联网教育产品在农村中小学校教学中的使用以及互联网教育产品在农村学校中的推广对教学过程产生了极大影响。本文利用SWOT—PEST分析法,综合农村小学互联网教育的现状,分析在政治、经济、社会、技术等因素的影响下,农村互联网教育行业发展所面临的优势、劣势、机会和风险,并建立SWOT—PEST分析矩阵,找出当前农村互联网教育行业中存在的问题,进而提出针对性的改进策略,以期能为我国农村互联网教育行业的发展
经营管理 |
商贸流通业自主品牌培育发展思路探讨
我国社会在不断的发展,当下品牌化作为商贸流通业未来发展的必然趋势,只有培育优质的自主品牌才能提高我国商贸流通业的市场竞争力。根据我国目前商贸流通业自主品牌的发展现状来看,发展势头较好,但发展规模小、数量少,缺乏知名度和信誉度高的品牌,制约了我国商贸流通业自主品牌建设的健康发展。同时,在日益竞争激烈的市场环境中我国商贸流通业自主品牌需要认识到自己发展中的不足,做出针对性的改变。基于产品差异化的角度,
经营管理 |
经济结构转型发展下国企管理模式创新
随着全面小康社会的高质量推进以及国内经济的一体化发展,传统的国企发展模式已不能很好地适应当前经济发展的需求。建立正确的国企经营理念是国企运作和发展的关键因素。一个良好的公司治理机制可以促使国企对当前经济结构的变化做出合理的调整,根据社会经济发展和外部市场环境合理配置资源,促进国企发展水平的提高。本文从现行国企治理机制的误区入手,分析了国企发展的经济社会要求,以期找到以经济结构调整和发展为全面提升公
经营管理 |
品牌国际化趋势下经济管理现代化路径探究
随着经济全球化发展,各大类企业以及产品品牌也呈现出国际化的态势,在这种形势下,经济管理有了新的发展趋势,经济管理也开始实现现代化,表现出新的特征。本文从经济管理现代化的相关概述入手,探究经济管理的发展新趋势,希望以此来为我国实现现代化、科学化的经济管理提供参考依据。 现如今,伴随着经济全球化的发展与普及,企业跨国化经营模式越来越多,一些大型跨国集团公司已经形成了国际化的品牌优势,中国人口众多,市
经营管理 |
企业投资效率的影响因素文献综述
企业投资的规模与效率事实上决定着一国经济增长的数量与质量,一直是公司财务领域研究的热点问题。改革开放后,中国实现了三十余年的高速增长,被称之为“中国奇迹”,但是增长的效率与速度严重失衡的现象制约了我国经济的进一步发展。为了实现产业升级、转变经济增长方式以进一步释放经济增长潜力,我国开始全面推进供给侧改革并进一步深化市场体制改革。在这一战略背景下,对企业投资效率的研究具有重要的时代意义。 一、引言
经营管理 |
中日冷链物流对比分析
随着经济的迅速发展和社会的日益进步,现代生活节奏也随之加快,人们消费水平也提高,对生鲜食品、冷冻食品以及药品的需求也与日俱增。网上购物、生鲜电商、蔬果配送等成为受大众欢迎的新型消费,因此这些消费的运输环节至关重要,为保证这些商品的高品质和高安全,并满足顾客的需求,中国的冷链物流行业也快速发展起来。但由于我国冷链物流起步晚,发展较慢,与发达的资本主义国家相比还存在较大差距。本文通过研究中日两国冷链物
经营管理 |
行业型安全工程课程体系建设思路研究
为了推进安全工程学科发展,同时解决安全工程专业人才稀缺问题,探索“行业型安全工程”课程体系建设思路。以河北建筑工程学院所办“建筑业安全工程”为例,分析“行业型安全工程”课程体系建设需考虑的因素,并提出较为具体的措施建议,得出以下结论:行业型安全工程课程体系建设需统筹兼顾企业用人需求与自身办学定位,做到“重行业、轻通识,重技术、轻管理,重实践、轻理论”。 自新中国成立以来,随着科技水平与经济实力的
经营管理 |
incoPat分析下的高校知识产权经济发展路径研究
西部地方高校本身就面临着人才资源不充足、科技创造能力弱、科研经费短缺、地方扶持力度不够等境况,高校知识产权经济发展也因此步伐缓慢。本文通过incoPat软件分析以西部地方高校重庆三峡学院为例,对制约高校知识产权经济发展关键因素进行剖析,结合先进经验和做法为高校知识产权经济工作提出新的发展路径。 知识产权制度建立的初衷是要推动经济社会发展,通过知识创新改变人类的生活,创新的源头又始于高等院校,我国
经营管理 |
基于AHP的G连锁超市配送中心选址研究
随着社会经济的不断进步和发展,我国的连锁超市也得到了比较迅速的发展,其中发挥最大作用的是连锁超市的运营模式,连锁超市主要依托于物流系统的完备。物流系统中最重要一环是连锁超市配送中心,配送中心是连接销售商、店铺和供应商的基础和桥梁,是物流配送系统的关键所在。因此,科学的配送中心选址就显得尤为重要。本文将以层次分析法作为理论依据,对G连锁超市配送中心进行选址。 G连锁超市位于河南省周口市,始建于20
经营管理 |
探讨研究新形势下电网企业依法治企管理的思路
本文主要阐述了在全面推进依法治国的新形势下,作为关系国家能源和国民经济命脉的电网企业,在依法治企方面仍存在的短板与不足,从电网企业依法治企意识淡薄、资源配套不足、体系建设不全、防控措施不全面等方面进行深入剖析和分析研究,提出了相关解决方案,从而有效提升电网企业的依法治企能力和现代化治理能力,助力电网企业高质量发展。 一、引言 在“依法治国”思想的指导下,依法治企是创建法治国家和法治社会的一项重
经营管理 |
地铁建设项目档案管理探讨
在目前的工程建设过程中,尤其是在市政规划的项目建设中,需要对地铁建设进行重点考虑,因为地铁建设是城市轨道交通的重要组成内容,对城市交通压力的缓解有着很重要的作用,因此在其市场规划过程中,需要对地铁建设项目进行重视。在该方面,本文主要针对该项目的档案管理方面进行分析,对其地铁建设项目的专业内容进行探讨,使其工程建设和资料管理能够更加和谐,方便对其档案的统一储存,在其后期运营过程中,可以及时获取档案,
经营管理 |
现代供应链下的配网物资供应管理研究
物资供应管理是目前一种新的管理理论,通过对物理、信息流以及资金流进行一定的控制,连接成电力物资一体化的管理模式。供应链管理作为一种新的管理策略,将产品各个阶段所设计到的不同企业进行连接,从而增加整个供应链的效率。本文将从现代物流供应链概述、实施电力物资供应链管理的重要性、电网企业中物资管理中存在的问题、电网企业中物资管理问题策略等方面进行分析和论述。 对于传统的物资供应管理模式来说,还存在很多的
经营管理 |
港口安全投入的经济分析
近些年来社会经济发展水平在稳步发展,港口在市场经济中的地位也随之发生显著变化。为进一步满足社会生产生活的需求,港口的使用量大大增加,对于港口生产建设也提出了更高的要求,但是港口作业规模较大,相关作业机械设备必须符合安全标准,同时也要求作业人员必须具备安全意识。关于港口安全投入在实际生产过程中存在不足的问题,本文重点研究从经济角度分析如何加强港口安全投入力度,以不断增强港口安全生产能力。 我国作为
经营管理 |
加强高校房地产管理信息化的必要性及有效策略
加强高校房地产管理信息化水平,不仅是将国有资产管理系统进一步现代化的体现,还可利用高效便捷的管理系统提升工作效率,节省不必要的时间浪费,同时还可将高校房地产信息利用大数据有效管理,可改善当前教职工办理相关事宜进度缓慢的问题。 一、引言 高校房地产管理信息化建设不仅是符合当下时代特点和高校办公信息化的体现,还是在教育现代化相关理论不断推广的今天,提升信息管理水平、加强高校办事服务满意率的象征,在
经营管理 |
探讨如何做好办公室文件与档案管理一体化管理工作
随着“互联网+”时代的到来,国家教育信息化改革的不断深化推进,高校纷纷加强自身的信息化校园建设。办公室作为高校沟通上下、协调左右、联系内外的重要枢纽部门,也在逐步优化传统的管理模式,实施“文档一体化管理”改革。文件与档案工作都是办公室的基础性工作,在内容管理上具有一定的一致性、相关性等关联特点,因此将二者有机结合,探索科学、规范、高效的文档一体化管理改革措施,能够更好地发挥两者的优势,提高办公效率
经营管理 |
工业博物馆文创产品营销策略
作为博物馆发展的新方向和文化产业发展的新内容,博物馆文创产业近几年愈加火热,文创产品的消费需求逐日增大,对工业博物馆文创产品进行营销不仅可以带来一定经济效益,同时也能兼顾社会效益。 随着工业遗产保护工作内容的不断扩充,工业博物馆受到了来自多方面的关注。博物馆的分类依据多样,工业博物馆以其藏品和基本陈列内容为划分依据,除了具备传统博物馆的几大功能外,也肩负着宣传整个工业的发展进程、文化导向等的重要
财政财务 |
论财政补贴对农业上市公司财务能力的影响
为了支持我国农业更好更快地发展,国家出台了一系列惠农政策,主要包括财政直接补贴和税收优惠政策。本文重点研究财政直接补贴对农业上市公司财务能力的影响。首先对农业上市公司财政补贴理论进行了介绍说明;其次,建立了评价农业上市公司财务能力的评价体系,对10家农业上市公司的平均财务能力进行了评价分析;最后,基于研究结论及发现的问题,提出相应的合理建议。 一、引言 在20世纪30年代的世界经济大危机之后,
财政财务 |
深化财政审计工作推动财政资源合理配置的研究
财政审计的全称是财政收支审计,财政收支审计的工作内容主要包括决算和本级预算执行的审计以及下级政府预算执行。随着经济发展,国家实力愈发强大,各级政府需要不断优化自身工作处理能力,在有限的条件下创造无限的可能。财政收支审计是政府工作中重要的一环,是国家审计工作中需要时刻注意的题目,怎样答好这道题,关乎我国经济政治的未来是否可以持续良性发展。党的十八届四中全会上,审计全覆盖首次被写进政府文件中,标志着政
财政财务 |
浅谈法律框架下的个人所得税筹划
近年来,随着我国经济的飞速发展,政府相关政策的支持,自然人纳税收入的方式不仅仅局限于工资、薪金收入,呈现多样方式。使得更多的自然人进入纳税群体。税后收入最大化就成为纳税人日益关心的问题。如何在不偷税、漏税遵守国家税收法律、法规的前提下,减轻个人税负,进行纳税筹划就显得非常重要。本文以国家对个人所得税的相关法规为筹划依据,运用典型案例分析个人所得税主要涉税项目的筹划,旨在通过科学、合理的筹划方式,减
财政财务 |
个人所得税改革对调节收入差距的影响及对策
随着当前国家社会经济的不断发展与进步,税收的类别也日渐繁琐,但个人所得税在众多的税收类别中占据着较为重要的地位。个人所得税与每个人生活息息相关,对居民来说,它能够调整不同收入之间的差距,使居民之间的收入差距缩小,有利于社会的和谐公平和人民安居乐业的长远目标实现,这是国家对社会财富进行再分配的一个过程。 当前我国社会收入差距极为明显,收入差距的两极化对社会和谐稳有重要的影响,当前我们社会主义国家主
财政财务 |
审计全覆盖理念下的财政预算执行审计
文章主要是分析了审计全覆盖的基本概念,同时对预算执行审计全覆盖工作中的问题展开了讲解,提出了可行性的解决方案,望能为有关人员提供到一定的参考和帮助。 一、前言 在审计全覆盖的情况下能够使得审计法定的对象在国内被全面覆盖,有效提升到我国财政资金的利用情况,同时促进我国廉政建设的开展。但当前其中还存在了一些问题,为此文章对如何有效解决当前存在的难题展开了研究和分析。 二、预算执行审计全覆盖的基本
财政财务 |
论信息化时代会计工作的变革
信息化是人类社会发展到一定阶段所产生的一个新阶段。信息化是建立在计算机技术、数字技术、互联网技术等先进技术基础上产生的。在信息化时代会计经历着哪些变革?信息化对会计工作产生哪些影响?信息化时代会计工作变革的方向如何?本文就以上问题进行探讨。 随着信息化时代的到来,互联网、大数据、财务机器人、财务共享中心对企业的生产经营活动产生了重大影响。作为经济活动重要组成部分的会计,其职能在不断变化,会计工作
财政财务 |
关于“互联网+”下企业财务管理模式的探讨
本文从有利于优化企业内部管理、符合当前社会发展趋势、有利于提高企业财务工作效率等方面阐述“互联网+”在当代企业财务管理中应用的必要性;从企业财务工作人员素质参差不齐、企业多媒体应用技术不成熟等方面分析“互联网+”在当代企业财务管理中应用存在的问题;最后,从加强企业财务工作人员的专业化培训、强化企业多媒体应用技术的更新、创新企业内部财务管理程序、加大互联网应用资金投入等方面阐述“互联网+”在企业财务
财政财务 |
企业财税金融工作对企业经济发展的促进作用探讨
企业金融财税工作的良好开展能够帮助企业减轻税收负担、增强风控水平并提供充足的资金保障,但是当前企业财税金融工作的开展依然存在诸多障碍。财税金融法律不完善、财税金融政策缺乏针对性、企业财税金融管理水平较低等原因制约了相关工作的开展。完善企业财税金融工作,为企业经济发展提供工作助力,既要从国家层面加强顶层设计,完善财税金融法规并加强财税金融政策支持,也要从企业层面加强金融管理工作。 我国经济快速发展
财政财务 |
财务共享模式下行政事业单位会计工作的创新探究
国民经济的快速发展促进了经济体系建设的快速发展。财务工作日益繁重、并且设计的范围也逐渐变得更加广泛,所以人们也逐渐提高了对建立财务管理体系的重视程度。在此基础之上,本篇文章对财务共享模式下行政事业单位会计工作的创新进行了研究,以希望能够为行政事业单位会计工作的顺利开展提供可靠的参考建议。 一、引言 最近几年,经济全球化的快速发展使得国内外的很多单位在对数据进行处理的过程中都引入了云计算的先进计
财政财务 |
新形势下加强事业单位会计管理的思考
近年来,随着我国现代化步伐的不断加快,各行各业的体制改革也在如火如荼的进行着。对于国家事业单位而言,其预算管理模式的改革、国库集中支付体制的改革等在进行改革创新的过程中,会影响到事业单位会计管理模式的变化,因此在事业单位的工作机制改革过程中,要重视起会计管理工作的改革。由于会计管理是所有事业单位经济工作的基础,其管理工作较为复杂,想要实现会计管理工作的有效改革,就需要从现实意义上认知并理解会计管理
财政财务 |
政府会计制度改革对事业单位财务管理的影响研究
政府会计制度改革是新时期我国政府改革的关键点,对当前各类事业单位财务管理有着深层次影响,促使财务管理在改进、完善过程中更加合理化、规范化、制度化、信息化等。因此,本文概述了政府会计制度改革,多角度探析了其对当前事业单位财务管理的具体影响,在制度深化改革、财务管理实践结合过程中提出了一些有效的策略,持续提升财务管理整体水平,促进事业单位稳定以及持续发展,客观展现新时期政府会计制度改革实效性。 会计
财政财务 |
新政府会计制度下事业单位会计核算发展
新政府会计制度为事业单位会计核算工作带来前所未有的变化和影响。本文以事业单位会计核算工作为主要研究对象,基于新政府会计制度的有效贯彻,切实开展新制度对当前事业单位会计核算工作的影响和作用,结合笔者多年事业单位会计领域的从业经验,就事业单位会计核算发展路径开展深入的探索和剖析。仅供参考。 一、引言 随着我国新会计制度的有效落实,对于公益性质的事业单位,带来前所未有的助益和支持,一方面,针对从业人
财政财务 |
浅析新政府会计制度对事业单位的影响
在政府会计制度改革发展中新政府会计制度改革属于创新化发展,近年来从部分区域事业单位发展现状来看,各项财务问题突出。做假账、个人贪污、违规操作等诸多违法犯罪行为发生较多,对社会发展具有较大负面影响。事业单位长期发展中各项资金来源主要是通过国家财政部门拨款,但是在诸多时候国家财政拨款尚未应用到具体行政管理工作中,多项贪污腐败问题在事业单位发展中常存。针对各项问题,事业单位要注重做好针对性财务管理工作,
财政财务 |
政府会计制度实施对事业单位财务工作的影响分析
事业单位在我国具有特有的社会经济职能,部分事业单位还具有社会公益职能,在社会经济生活中不可或缺。财务管理作为事业单位的财务核心工作之一,其直接关系到单位资金的合理有效运转。政府会计制度的实行对事业单位财务工作提出了更多的要求,这就需要单位能够不断调整与更新财务工作方式和理念,重视制度、工作流程的完善,以促进事业单位的持续、稳定发展。 一、引言 政府会计制度的实施使得事业单位财务工作的主体、要素
财政财务 |
国有林场实施新《政府会计制度》相关核算问题探讨
自新《政府会计制度》实施以来,许多政府单位或企业都对自身的会计核算标准进行了改革。国有林场作为我国森林资源培育和保护的重要主体,积极贯彻和落实新会计制度也是极为必要的。国有林场在落实施行新会计制度时也面临着不小的挑战。鉴于此,本文对国有林场实施新会计制度时面临的关键核算问题进行了探讨,并提出了一些推进新会计制度落实的策略。 随着经济水平的持续提高,我国的经济发展理念也发生了一定的变化,在经济发展
财政财务 |
我国民营企业会计诚信存在的问题及对策
随着我国市场经济体制的确立,企业会计诚信问题也逐渐受到了社会的关注和重视。本文分析了民营企业会计诚信问题及其影响,探讨了民营企业会计诚信存在的问题,并提出了一些解决对策,仅供参考。 随着国内社会经济的飞速发展,整项会计工作也随之呈现出较高的发展水平。国家有关部门、社会诸多企业以及经济研究分析人员,在展开具体经济研究工作中,往往需要通过会计中的信息要素来了解企业,同时将其作为相应措施的条件。试着想
财政财务 |
基层企业全面预算管理水平提升路径分析
在新的发展形势下,全面预算管理工作对企业的价值越来越高,是保障企业可持续发展的重要管理工具,是企业必须要做好的一项工作。当前销售企业线条内的很多省市公司在实施全面预算管理过程中还存在很多问题,制约全面预算管理作用的发挥,为此需要积极寻求解决对策、提升水平。鉴于此:本文将深入探讨,省市公司全面预算管理实施中存在的常见问题,并对这些问题提出具体的优化对策。 一、前言 全面预算管理是我们成品油销售企
财政财务 |
中小企业财务会计管理中存在的问题及对策
中小企业同样也推动了我国国民经济的不断发展,为社会做出了非常大的贡献。中小企业在发展的过程中,既迎来了非常好的发展机会,同样也会遇到一些阻碍。中小企业在市场中进行运作的时候受到其他同类企业和市场环境的影响比较大,市场的变化趋势,直接对企业的管理和经营行为造成非常大的影响,同样也对企业的财务管理造成非常大的影响。因此,中小企业需要根据当前市场变化形势进行分析,明确定位,研究在进行财务管理这项工作时遇
财政财务 |
可持续化视角下企业如何加强财务预算的创新管理
随着市场和企业的发展变化,现今的财务活动变得更复杂化,现代企业的财务管理理念也随着国家可持续化发展战略进行了调整,很多企业的投资者和经营者不再只看重眼前利益,而是更多地将企业的生产、经营、盈利与企业的长远发展相结合,在财务管理活动中更注重企业未来的发展空间,并在此管理理念上进行了财务管理创新,对财务管理上的缺陷和漏洞进行完善,扭转财务管理的不堪现状,积极提高财务预算管理水平,以更加科学和完善的管理
财政财务 |
论企业财务会计向管理会计转型的问题及对策研究
随着时代的发展和社会的进步,我国的财会事务在不断发生着变化,同时与财会相关的法律也在不断的更新,这势必对财会人员提出了更高的要求,传统的企业会计已不再能满足企业发展的需求,企业中的财务会计向管理型会计转型已经成为一个势在必行的趋势,而财务会计在向管理型会计的转型中会遇到许多的问题,这就需要我们的企业和财会人员寻求合理的转型策略来促使转型成功。本文就企业财务会计如何向管理会计转型的问题以及转型的策略
财政财务 |
医保支付方式改革对基层医院财务管理的影响探讨
医保支付方式改革对基层医院财务管理产生的影响比较大。本文分析了医保支付方式改革对基层医院财务管理带来的主要影响,并有针对性提出了优化的路径。 在医疗改革逐渐深入的过程中,在当前各大医院,医保支付已经成为医院收入的最主要来源,而这一支付方式对基层医院财务管理产生的影响比较大。因此,在当前医保支付改革的新形势下,基层医院如何促进医院财务管理水平的提高,就成为当务之急。 一、基层医院医保支付方式改革
财政财务 |
企业会计核算的问题和对策
企业的会计成本核算和内部控制管理是一个影响中小型企业核心竞争力的主要影响因素。目前,企业对于会计的成本核算和内部控制管理的重视不够,没有对企业形成配套的内部成本控制和管理机制,企业内部资金的使用不合理,严重地阻碍了中小型企业的健康发展。在这两个方面,企业必须进一步加强会计成本核算和内部控制管理。会计核算是管理我国企业财务和管理的重要一个组成部分。企业同时应根据自身的会计缺陷和其不足,针对当前国际收
财政财务 |
关于公司内部财务监督体系的构建思路分析
在整个公司治理结构当中,公司内部财务监督体系作为其中的基础构成,扮演着重要角色,发挥着关键作用;其能够借助各种制度安排,来约束、监督企业各委托代理层次的财务活动。因此,积极构建公司内部财务监督体系,意义与作用重大。本文结合当前实况,以股份公司为研究对象,就其内部财务监督体系构建中所存在的问题进行简要分析,探讨了具体的构建思路,望能为此领域研究提供些许借鉴。 伴随当今改革开放的持续深入,我国公司业
财政财务 |
基于会计和财务管理的相关性分析
在企业发展的过程中,会计和财务管理作为重要的组成部分,不仅有助于给企业日常的经济活动提供重要的决策作用,还有助于降低企业在日常发展过程中的运营成本,因此相关工作人员要对会计工作模式和财务管理模式进行不断的完善以及调整,从而促进企业发展水平的有效提升。 在会计学和经济学领域中,会计和财务管理的概念存在着较大的差异性,这两者在一定程度上存在着较大的区别,但是有着密切的联系,所以企业的管理人员为了实现
财政财务 |
煤炭国有企业现金流管理探析
煤炭资源是我国经济发展的重要资源之一,同时煤炭企业也是我国资源生产性部门,通常都具备一定的国有性质。在当前的社会发展下,市场竞争逐渐激烈,煤炭国有企业的发展也受到多方面的威胁,这就需要煤炭企业加强自身现金流管理工作,加强自身在市场中的核心竞争力。本文将主要探讨煤炭企业加强现金流管理的意义,并探寻当下煤炭企业现金流管理中存在的问题,提出相应的管理策略,希望能够为我国煤炭企业的未来发展提供具有参考性的
财政财务 |
经济转型发展背景下企业财会体制改革策略研究
在社会高速发展的背景下,我国市场环境发生了翻天覆地的变化,市场经济也逐步趋向于转型发展,在此过程中,我国大多数企业也对相应的财会体制不断创新,进一步强化了财会体制的职能,进而更加高效的推动我国企业的发展。文章首先对经济转型发展与企业财会体制改革的重要性和其出现的问题进行简要分析,在此基础上,从多个方面探究了经济转型发展与企业财会体制的改革策略,以供相关人员借鉴参考。 随着现代化社会经济的高速发展
财政财务 |
新经济背景下财务会计管理与创新发展探究
经济全球化步伐的加快和国家经济的迅速崛起引发了整个经济领域的巨大变革,特别是随着市场经济改革的深化,企业面对的竞争压力增加,要想在激烈的市场竞争当中获得理想效益,提高市场占有率,并在市场上握有一定的主动权,就必须运用科学有效的市场经济策略,不断提高企业自身的经营发展能力,有效适应迅速发展变化的市场环境,让企业的资金分配和资源利用实现最大化。所以新经济背景下,企业需要把握正确的改进方向,将财务会计管
财政财务 |
企业财务会计与管理会计的结合优势探究
企业内部对各项资金状况和整体财务状况的管理,需要通过财务会计和管理会计这两类人才的工作来有效开展。这两类管理人才都在企业的有效运营和发展当中起着极为重要的作用,但这两类工作在内容和性质上存在许多差异。企业的良好经营管理需要有效地将这两类管理工作结合起来,使得自身的财务状况能够更好促进自身的发展。本文就将具体分析财务会计和管理会计存在的区别和联系,并探究将这两类工作结合起来以发挥其各自优势的具体方法
财政财务 |
作业成本法在财务管理应用中的可行性分析
政府与学生家长对高等院校教育成本高度重视,由于院校成本不仅与收费标准具有紧密联系,同时为政府拨款重要参考标准。财务管理重要内容为成本核算,在高等院校建设方面发挥重要作用。但目前没有对高校会计制度中教育成本核算给出明确规定。本文详细探讨和分析教育成本核算中的可行性和必要性。 一直以来人们对高等院校收费标准都比较关注,学校由于是非盈利单位,不论是在核算内容还是适用范围、会计要素方面均存在区别,高等院
财政财务 |
初探房地产集团化财务管理信息系统的构建
本文将在房地产集团化财务管理的基础上,对房地产集团化财务管理信息系统的构建进行深入分析,对房地产集团化财务管理信息系统的构建问题展开全面阐述,最后提出房地产集团化财务管理信息系统构建的初步设想。 现阶段,房地产的财务管理正在朝着信息化的管理方向推进,在这一过程中,会受到较多因素的影响,导致企业需要在经济管理信息系统的构建方面投入大量的精力与时间。尤其是在房地产集团发展转型的重要时期,各企业已经对
财政财务 |
财政绩效评价体系构建研究
一、引言 财政绩效评价是一种相对先进的公共管理评价方式,财政绩效评价体系的构建有助于财政管理水平以及资源配置利用率的提高。本文就从财政绩效评价的概念以及构建财政绩效评价体系的意义为出发点,对财政绩效评价体系构建进行深入研究,其中包括体系内容、体系结构以及体系评价方法的构建。以期为财政绩效的研究者提供一定的参考。 二、财政绩效评价的概念 财政绩效评价是一种具有统一标准的、针对财政收支活动进行综
财政财务 |
网络环境下中小企业财务管理模式的创新思考
在当前时代发展背景下,社会经济发展速度非常快,并且人类社会已经步入了互联网信息化时代,在此发展背景下对于企业来讲需要企业的实际经营管理模式进行创新,因为只有这样才能够适应当下快速变革的社会生产以及生活方式,并且实现企业的现代化经营与运作。在本文当中,将就我国当前的中小企业实际财务管理工作现状进行论述,并同时对中小企业财务管理工作中存在的问题进行分析,并基于网络环境背景对中小企业如何开展财务管理工作
财政财务 |
企业现金流风险控制及管理研究
二十一世纪以来,我国企业管理模式正在发生变化,现代化的经营理念基本确立,但企业在现金流管理工作中依然采用传统的管理模式,企业普遍缺乏风险管理意识。基于此,本文以现金流风险作为研究对象,分析当前企业在现金流风险控制和管理中存在的问题,通过提高现金流预算水平、完善内部控制体系、强化信息技术手段等方式实现企业现金流风险控制与管理。 一、引言 企业现代化生产与经营过程中需要加强对现金流的有效控制与管理
财政财务 |
大数据时代管理会计的作用
大数据对管理会计产生了深刻的影响,大数据技术与管理会计的有效对接为企业的稳步发展提供了新动能。大数据时代管理会计的作用得到了充分的发挥,通过对资料的整合、信息的归纳,能为企业作出正确的预测和决策,使企业获得良好的经济效益。 我们都知道管理会计的重要职能就是利用企业内部的相关信息为企业的经营管理作出正确的预测、决策。如今大数据时代的到来,对企业的管理会计提出了新的和更高的要求,从而导致传统的企业管
财政财务 |
中小企业财务岗位及职责设计
大型企业自身有着非常完备的财务团队,也构建了一系列的财务制度以及内控机制,无论是财务岗位设计还是职责编制都相对完善。中小企业和大企业之间在实力规模上仍然有所差距,通常存在着人手不足、资金有限、岗位兼任等多种情况,尤其是其财务状况存在安全隐患,制约着中小企业的发展。所以,需要对中小企业财务团队予以一定的岗位规范,确定各自的职责范围,真正地让财务管理发挥应有的功效。 一、引言 根据国内经济法的相关
人力资源 |
提高基层医院人才招聘有效性的探究
随着社会经济的不断发展,卫生事业也在不断的进行改革。在我国卫生事业的发展过程中,三甲医院起到了至关重要的作用。人才的招聘工作在基层医院的人力资源管理中具有重要地位,因此,在经济发展如此迅速的时代,如何提高基层医院人才招聘的效率成为了紧迫的问题。 一、前言 基层医院是知识密集型的企业,当今社会医院的竞争可以说成是人才的竞争。因此基层医院的人才招聘质量影响着医院的竞争力。若要提升基层医院的竞争力,
人力资源 |
高校干部人事档案专项审核中的问题及解决途径分析
干部人事档案专项审核作为高校人力资源管理工作中的重点,也是高校干部组织选拔、任用的重要参考依据。当前,高校干部人事档案专项审核工作中存在一定问题,本文首先从这些问题分析入手,探讨发生这些问题的原因,最后提出有效的解决途径,望采纳。 近年来,国家教育部门下发了关于学校干部人事档案专项审核实施规范,高校通过干部人事档案专项审核工作,为学校干部任命、组织等提供依据,进一步提升了高校干部结构合理性,为高
人力资源 |
机关事业单位养老保险并轨下对加强人力资源管理的意义
现阶段机关事业单位养老保险并轨改革的有效推进,使得一直以来实施的养老退休金制度得到了有效转变。该项改革的实施推进在构建更为公平和可持续发展的养老保险制度方面实现了质的飞跃,更好地满足了当前政治、经济以及社会对于养老保险的相关要求。基于此,文章就将重点对该项改革之于人资管理的意义进行分析,并给出相应的推进策略,以供参考。 一、引言 在我国社保体系之中,养老保险是非常重要的一项,对于老年人在退休之
人力资源 |
绩效考核在企业人力资源管理中的影响分析
先进有效的管理方式能够有效提升企业的工作效率,在企业人力资源管理过程中应用绩效考核管理模式,能够有效激发企业员工的工作热情,提升企业工作质量与管理效率。人力资源管理部门根据绩效考核情况采取针对性的管理措施,能够促进企业有序进行。因此,本文分析了当前在企业人力资源管理中,绩效考核发挥的作用,并针对当前企业的绩效考核管理情况进行分析,提出提高企业人力资源管理效率的绩效考核策略,促进企业稳健发展。 在
人力资源 |
风险投资与人力资源获取对新创企业绩效的作用研究
在新创企业的发展中,风险投资与人力资源获取对其具有十分积极的促进作用。本文首先阐述了风险投资与人力资源的概念,在此基础上,分析了风险投资与人力资源获取对新创企业绩效的作用,并进一步探讨了新创企业获取风险投资后应注意的事项,以飨读者。 一、前言 在“大众创业,万众创新”的新态势下,越来越多人加入到了创业大军当中,特别是高效毕业生。可以说,创业已经成为促进大学生就业的一种有效的措施。而作为新创企业
人力资源 |
商业集团公司绩效考核方法探讨
在经济迅速发展的背景之下,市场竞争状况也越发激烈,给各个企业带来了不小压力。商业集团公司和普通中小企业相比,内部结构更为复杂,因此如何实行有效的绩效考核工作,提高员工对于工作的积极性,进而提高公司整体的效益是值得深思的话题。据此,本文从商业集团公司实行绩效考核的方法着手,找出其过程中可能存在的问题,并结合商业集团公司的实际发展特点,提出相应的优化措施。 在经济发展迈入新形势后,商业集团公司人力资
人力资源 |
能力素质模型在煤炭企业人力资源管理中的应用
在煤炭供给侧结构性改革持续推进的背景下,近几年国内煤炭企业虽然得到了较好的转型发展,但在人力资源管理方面,却仍然存在很多明显缺陷,而对于能力素质模型的应用,则能够帮助煤炭企业实现对人力资源管理工作的进一步完善。基于此,本文对能力素质模型这一人力资源管理有效工具进行了简要介绍,同时从煤炭企业人力资源管理的视角出发,对能力素质模型的有效应用展开了探讨,希望能够对煤炭企业的人力资源管理水平提升有所促进。
人力资源 |
内部控制与新创企业绩效影响的分析
内部控制是基于企业财务管理活动而实施的一种全面控制活动,其最大的作用就在于推进企业的绩效。但目前我国很多企业在内部控制方面还或多或少存在着一定的问题,特别是新创企业。基于此,本文就在简单阐述内部控制基本内涵的基础上,全面分析了内部控制对新创企业绩效的影响,仅供相关企业参考。 一、前言 新创企业是指处于成立初期或者是发展早期阶段的企业。根据全球创业观察(GEM)报告对新创企业的界定,新创企业一般
人力资源 |
新医改形势下股份制医院人力资源管理工作探究
随着近些年我国医院股份制改革的不断进行,在新医改的背景下如何更好地实现对于医院人力资源的管理也越来越受到人们的重视。股份制改革是提升医院效率和水平的重要尝试,在近些年的改革过程中也遇到了较多的问题需要着重思考,其中便包括对于医院人力资源管理工作的探究。新医改形势下股份制医院人力资源管理工作相比于传统的医院人力资源管理工作而言,更具有难度性,其人力资源管理模式的更新也逐渐成为了必然的趋势。本文正是就
人力资源 |
事业单位职工基本养老保险退休审核中的问题及对策
自2015年,我国国务院颁布实施《国务院关于机关事业单位工作人员养老保险制度改革的决定》,养老保险在各级国家事业单位中被全面启用,并在制度上实现了与企业养老保险共同发展的目标,有利于推动养老保险在全社会层面的覆盖。在这一改革背景之下,事业单位养老保险的各项工作被逐渐细化、革新、完善,其中就包括事业单位职工基本养老保险退休审核工作。目前,这一工作的优化已经取得了相对优异的成绩,但依然存在退休审核制度
社会经纬 |
浅析“人类命运共同体”对构建区域性法律的启示
当前,“和平与发展”仍是时代主题,但全球性问题依旧严峻,整体呈现出世界多极化、经济全球化、社会信息化、文化多样化的发展态势。在这样的背景下,我国基于国内和国际局势,提出了“人类命运共同体”理念。“人类命运共同体”理念不仅解决当今时代世界范围内的矛盾冲突,构建和谐世界给出的中国智慧和中国方案,还进一步提升了中国在国际中的形象和影响力,并且对各个国家的法律制度,特别是区域间法律的交流与融合起到了积极的
社会经纬 |
基于SAS软件对我国城镇居民人均可支配收入分析
本文基于SAS9.4版本软件,对我国城镇居民人均可支配收入与人均消费支出构成(食品、衣着、居住、家庭设备及用品、交通通信、文教娱乐、医疗保健、其他)之间的关系进行分析,借助SAS软件进行相关分析、因子分析。同时针对居民消费支出构成提出相应的建议。 一、前言 在我国,城镇居民现泛指在城镇居住、生活的人。城镇居民人均可支配收入是指反映居民家庭全部现金收入能用于安排家庭日常生活的那部分收入。对于普通
社会经纬 |
高校助力精准扶贫工作路径探析
2020年是决胜决战全面小康的关键一年,对标中央提出的凝心聚力打赢脱贫攻坚战的要求,做到摘帽不摘责任、摘帽不摘政策、摘帽不摘帮扶、摘帽不摘监管,决战决胜脱贫攻坚,靠的是群众意志力,拼的是基层干部执行力,精准破题攻坚,集中力量、精准发力,以提升脱贫质量,坚决夺取脱贫攻坚战全面胜利。笔者结合自身的工作经历,从对精准扶贫的内涵及重大意义,到高校应该在精准脱贫中发挥的作用,如何发挥作用等方面进行阐释,为高
社会经纬 |
循环经济视角下绿色会展发展研究
产业生态化趋势给会展业提出了严峻的挑战。基于循环经济理论,借鉴国外先进经验,对绿色会展的运营模式和发展路径进行探究,对实现会展产业可持续发展具有积极的参考价值。 会展业的快速发展在促进经济增长的同时,也带来资源浪费和环境破坏等负面影响,引起了业界广泛关注。近年来,产业生态化对会展业提出了更高的挑战,要求企业必须遵循生态有机循环原则,会展活动要注重资源的高效循环利用,有效消除环境破坏,在协调自然、
社会经纬 |
关于本科生旅游消费特征的调查分析
“读万卷书,行万里路”,现如今消费者在旅游上的投资显著增加,作为消费观念先进,对生活充满热情的本科生,在旅游市场上所占的比例不容或缺,本文采取问卷调查的方法,对周边本科生旅游消费情况进行调查分析,最后得出结论,对本科生旅游市场开发提供可行性建议。 一、引言 随着人们生活水平的提高,外出旅游已经成为人们生活中必不可少的一部分,本科生作为一个特殊的社会群体,他们具有较多的空闲时间,还有一定独立自立