期刊详情
查看往期
期刊目录
2021年27期
经济纵横 |
浅谈国家政策对化工行业的影响和未来发展趋势
化工行业作为我国重点支柱性产业,近年来发展受到各方面影响,尤其是国家政策对化工行业提出了更高要求,不仅在环保方面要求化工行业提高行业标准,在安全方面要求化工行业提升行情要求,更是在技术革新方面要求化工行业加大投入赶超国际先进水平。未来,在国家高度重视下,化工行业在所有化工人的努力下一定会发展的更好。 根据牛津经济研究所(Oxford Economics)发布的最新报告《全球化学工业:促进增长和应
经济纵横 |
我国绿色投资对经济增长贡献的实证分析
本文先分析了我国绿色投资的现状,引出现阶段我国绿色投资存在的问题,再对我国经济增长与绿色投资之间的关系作出实证分析,得出结论:绿色投资对于我国经济增长有着一定的促进作用,但是效果却不明显,最后给出了发展我国绿色投资的建议与对策。 当今,环境污染问题的加剧,极端天气事件的频繁发生,都在告诉我们生态环境保护与修复的重要性。因此,我们必须将经济发展同环境保护结合起来,坚持可持续发展的理念,坚持社会、经
经济纵横 |
新公共管理视角下探析我国政府绩效审计现状
伴随新公共管理理论的发展,政府绩效审计已经替代传统合规性审计成为评价政府或企事业单位的运营的经济性、效率性和效果性的鉴证与监督,其目的是提高各部门运营效率。由于我国政府绩效审计起步较晚,各方面发展尚不成熟。本文旨在探讨现阶段我国政府在开展绩效审计过程中所显现出的问题,加以分析并尝试提供相应解决对策。 随着新公共管理理论的发展,政府绩效审计在全世界范围内得到广泛的推广和应用。伴随着我国经济社会的高
经济纵横 |
生态环境保护促进绿色循环经济发展探讨
生态环境与社会的发展之间存有极为紧密的关系,对此,我国极度重视生态环境保护工作的开展,在对应的国家会议中,也对生态环境保护工作的开展做出了重要的讲话,这都表示这我国对生态环境保护的重视及关注。对此,我国需要立足于长远发展这一意识来开展生态环境保护,在提升对人类与自然、经济与社会发展的认识之后,确立生态环境保护促进绿色循环经济发展这一标准,由此在保护生态环境的基础上发展经济,通过开展绿色循环经济发展
经济纵横 |
试析乡镇农业经济发展形势与对策建议
自改革开放以来,我国乡镇农业经济发展取得了诸多的发展成就,乡镇农业经济在发展过程中必须要不断总结相关的经验,也需要结合实际完善相关的发展规划,强化特色化产业化发展路径的探索,这样才能更好地推动乡镇农业经济实现可持续发展。本文首先探究了加强乡镇农业经济发展的意义,然后分析了目前在乡镇农业经济发展过程中取得的成效及存在的问题,最后针对如何提升乡镇农业经济发展效能提出了具体的建议,以供参考。 在乡镇农
经济纵横 |
成都市营商环境现状分析及对策研究
营商环境是城市重要软实力,更是核心竞争力。目前,成都市正处于打造“三城三都”城市名片的关键节点,急需打造国内外一流的营商环境。成都市围绕“打造国际化营商环境”这一发展目标,先后出台了《成都市进一步优化提升国际化营商环境工作方案》等一系列工作方案,着力促进成都市国际化营商环境有效提升,精准突破建设过程中的重点、难点、堵点。因此,本文主动对接城市发展战略,以成都市国际化营商环境建设现状为基础,归纳总结
经济纵横 |
浅析自贸区对区域经济发展的效用分析
随着我国经济水平的高速发展,使得自由贸易区得到了相应的建立,然而建立自由贸易的主要的原因是为了对地方经济发展进行推动,相比于常规的贸易区,在自由贸易区当中进行贸易的开展拥有着更好的便利性与自由度。也正因如此,我国在二零一三年进行自由贸易区建设的时候受到了全社会的重点关注。并且由于自由贸易区的建立,使得当地社会经济得到了更加健康的发展,同时还能够为当地经济的繁荣稳定起到相应的促进作用。 自从我国成
经济纵横 |
国民经济中的第三产业所占比例的空间异质性
本文通过对国民经济中第三产业经济发展的背景及意义的阐述,对第三产业对于国民经济发展的作用进行总结;使用空间异质性的研究方法对我国四个经济区第三产业占生产总值的比重进行研究;得出结论,我国第三产业的发展水平在我国不同地区存在有明显的差异,最后提出了国家在不同地区发展第三产业的政策建议。 一、基本概念 (一)空间异质性 空间异质性是上世纪90年代各国生态学家最感兴趣的理论之一。但在经济学的研究中
经济纵横 |
房地产发展对经济增长的影响研究
在2018年,中央多次重申必须坚持对房地产的调控目标不动摇力度不放松,于此同时,各地政府积极采取各种措施进行调控,达到“稳地价、稳房价、稳预期”,当前房地产发展整体趋于平稳。房地产的发展与经济增长有着极其紧密的联系,产地产的发展直接关系到人民的居住,房地产发展在我国的经济增长中起着重要作用。房地产行业现与很多行业息息相关,房地产建设中会推动相关行业的发展,例如建材等;房地产的销售中能解决资金流动性
经济纵横 |
论后脱贫时代农村代际贫困及其返贫防控
我国现已进入消除绝对贫困的后脱贫时代。现阶段我国的脱贫工作中农村代际贫困传递问题依然突出,极易返贫复贫。农村代际贫困的政策研究和实施中存在明显的问题,在解决普遍贫困的前提下,代际贫困因为隐藏性和难以解决的特点,更易陷入贫困,不易脱贫的循环。本文以基于后脱贫时代背景,深入分析农村代际贫困及其传递的现状、问题和原因,并联系国家、社会、农民本身四者,有针对性地提出解决对策,以巩固脱贫攻坚战胜利成果。
金融研究 |
区块链技术给金融市场带来的机遇与挑战
随着社会不断地发展,各种技术也随着出现。在这样的背景之下,区块链技术作为一种新兴技术也应运而生。区块链技术的出现对于市场的发展有着积极的促进作用,但无论审美技术在使用的时候都有着其风险和机遇。在不同的市场中所应用的范围也所不同,所以分析其中的机遇和挑战是非常有必要的。本文通过分析区块链技术带个金融市场的机遇与挑战,主要从研究区块链的主要功能入手,分析区块链技术在数字金融领域的适用性,其在货币方面的
金融研究 |
人口老龄化对股票价格的影响及实证分析
本文基于生命周期资产选择理论、资产定价理论、生命周期储蓄理论作为理论基础,以此来分析人口老龄化对股票价格产生的影响。文章基于生命周期储蓄理论和生命周期资产选择理论,并应用实证分析的方法论证了:人口老龄化会对劳动力、储蓄和利率产生影响,而相关指标又会进一步对股票价格产生影响。 一、研究背景 2001年,我国老龄人口(65岁以上)占总人口的7.1%,标志着我国正式进入了老龄化阶段。截至2018年,
金融研究 |
浅析民间借贷存在的问题和对策
随着现代经济的飞速发展,大家手中的余钱愈来愈多,在这种社会经济状况下,大家的收入水平显著提高,为私人贷款的发展提供了资金条件。另一方面,越来越多的人进入市场经济浪潮之中,各种资金活动的规模不断扩大,因此我国的私人贷款进入了活跃阶段。私人贷款长期存在于城乡社区之间,作为正规金融体系之外自由的传统贷款制度,由于具有自发性的特点,因而在一定程度上缺乏稳定性。简而言之,缺乏市场行业标准是中国民间贷款的最主
金融研究 |
内部控制、股权质押与研发投入
本文以A股上市公司2013-2018年内部控制质量数据为研究样本,通过收集整理控股股东股权质押(后文简称“股权质押”)和研发投入数据,探讨了内部控制质量是否会调节股权质押对企业研发投入的抑制作用。研究发现:内部控制在控股股东对研发投入的抑制关系中具有显著调节作用,区分产权性质后发现,内部控制的调节作用在国有企业中更为显著。 一、引言 股权质押就是当公司受到融资约束时,控股股东以拥有的股权为质押
金融研究 |
论信息技术时代控制环境下保险公司内部控制有效性
保险企业在发展的过程中,为了新时期发展的需求,需要不断的加强内部控制管理的力度,对企业的发展有着很大的作用,可以为其发展带来巨大的经济效益。对于内部控制管理存在的问题提出有效的策略,来提高内部控制管理的水平,促进企业的可持续发展。本文对保险公司内部控制建设存在的问题进行了分析,并给出解决对策。保险公司只有不断提高内部控制管理水平,才能更稳健、更有效的经营发展。 保险行业的竞争日趋激烈,保险公司要
金融研究 |
辽宁省商业健康险与医疗机构合作模式研究
改革开放以来,医疗卫生体制改革取得重大突破,医疗条件改善,医疗资源增强,医疗水平实现质的飞跃,近年来生活质量的不断提高,公众保险需求越来越多样化,商业健康险需求量日益增加。辽宁省商业健康险处于发展初期,在风险评估、产品险种设计等方面由于缺少数据来源、缺乏专业医疗人员协助,预估风险损失能力较弱,不能准确估算成本支出,无法满足消费者的健康险需求,而医疗机构技术水平高,拥有庞大的公众健康数据库,保险公司
金融研究 |
美元在国际金融体系中的作用
货币,从某种意义上与语言有着同等重要的地位,美元作为一种货币也具有所有货币皆有的基础职能。如今,国际货币体系正在向着多极化的方向发展,但美元仍然作为“货币霸主”在金融体系中占据重要地位,因此我们有必要对其在金融体系中发挥的作用进行研究。国际金融体系是调节各国货币在国际支付、结算、汇兑与转移等方面所确定的规则、政策、组织机构等的总称,它是国际货币关系的集中反映。由此,本文将通过文献调研,从国际结算货
金融研究 |
关于深化城建投融资体制改革的对策研究
随着国家经济的稳定发展,人们生活的幸福指数逐步攀升,我国新的社会时代矛盾已经转化为人民日益增长的美好生活需要和不平衡不充分的发展之间的矛盾,同时经济产业比重也在悄悄的发生变化,房地长经济市场逐步趋于平缓,经济增长速度趋于平稳,一定程度上导致了政府的财政收入减低,这就导致了城市基础建设需要与资金方面之间的矛盾逐步显现并扩大。这就要求我们在深入城市化建设的投融资体制方面做出相应的调整和整改,以便更好的
金融研究 |
地方隐性债务风险化解与管理研究
近年来,某地各级人民政府为了改变当地贫穷落后的面貌,缓解财政收入的不足,采取一切必要措施,加大了对当地基础设施、社会保障项目以及民生工程建设的投入,虽然有效推动了当地经济的高速发展,但也累计了数量众多的政府债务,包括显现债务和隐性债务。本文通过对某地在2017年至2020年的政府隐性债务的现状、隐性债务的风险进行识别,明确隐性债务的成因,并结合实际情况提出了相应的化解与治理策略。 近年来,地方隐
金融研究 |
数字货币对金融会计的影响
数字货币的出现与发展给我国的金融行业带来了复杂的影响乃至于冲击。从客观上来看,比特币、Libra等类型的虚拟货币出现与发展引的大量投资者关注,同时也对各个国家的金融监管活动产生了一定的影响。伴随着法定数字货币的出现与发展,相关领域的研究也变得丰富起来,特别集中于金融会计层面的影响研究尤甚。本文首先介绍了数字货币的定义与发展概况,其次分享了数字货币对金融会计的影响,并基于该影响对相关因素进行了思考与
经营管理 |
SWOT分析法在重庆某国有建筑施工企业中的运用
建筑业市场竞争加剧,同质化竞争过度,国有建筑企业普遍大而不强,生产组织及管理方式粗放,企业内部治理及内部控制管理重视不够,加之外部环境发生许多新变化,建筑业增速放缓。采用SWOT分析法对某国有建筑企业进行客观分析,提出合理化建议,有利于及时调整发展战略,助推企业高质量发展。 当前我国经济正处于一个全新的变革时期,经济增长由高速增长转变为高质量增长,经济结构不断调整优化升级。建筑业是我国国民经济的
经营管理 |
中小企业组织能力的分析
在资讯信息海量扩张、中小企业竞争环境日趋激烈的当下,各企业都将“组织能力的培养”当作其在未来竞争中决胜的重要因素之一。组织能力是决定中小企业持续成功的关键因素,因此为推动中小企业建立组织能力,促进企业持续健康发展,本文将从组织能力角度分析其在中小企业中的影响和作用。 面对企业经营条件和竞争环境的不断变换,我国中小企业正面临着一次深刻的管理创新与变革的考验。要适应资讯信息海量扩张、中小企业竞争日趋
经营管理 |
企业研发费用管理存在的问题与对策
随着互联网、大数据等新技术的不断涌现,科技创新作为企业发展的内生动力显得越来越重要。近年来,为提高企业的竞争力,许多企业不断加大研发投入,增强企业科技创新能力。国家在财税政策方面也大力支持企业创新,然而随着研发投入的不断增加,也出现了研发费用管理不规范、研发投入流程不顺畅、相关的税收政策优惠没有享受等问题。本文通过梳理企业研发管理过程中的存在的问题、产生的风险,提出相关的建议对策,以此来完善企业的
经营管理 |
信息化在农业经济管理中的应用
在信息化背景下,农业经济发展依托信息化优势进行发展是必然趋势,因为信息技术的运用将会给现代农业的发展带来更大的潜力和空间。将信息科学地应用于农业经济管理中,能为我国三农事业发展带来更多的机遇,开辟出农业发展的新天地。但要在我国农业发展中运用信息化,还有很长的路要走,因为我国在这方面起步比较晚,目前还处在初级阶段,只有在后期加以重视,才能获得更好的发展。 近年来在国家政策的扶持下,加快了我国三农经
经营管理 |
我国供电公司服务营销策略研究
提升服务质量和水平是我国供电公司可持续发展的重要因素,当前,我国广大供电公司都开展了“服务质量周”等活动,这些活动的开展,极大提升了顾客对供电公司的满意度和忠诚度,但我们也要看到,服务是无止境的,供电公司还需要不断提升服务质量和水平,始终把握“顾客至上”的经营理念,不断拓展新的业务单元,实现企业发展与顾客满意的双赢局面。 随着我国电力体制改革的进一步深化,我国的供电公司都在进行体制改革,面向市场
经营管理 |
作业成本法在企业中的应用研究
选择适当的成本核算方法有利于企业进行成本管理,为产品的最终定价提供准确信息。通过作业成本法与传统成本法在实际中的运用,得出传统成本法企业容易被失真信息误导;作业成本法使成本核算的结果准确性大幅度提升,更能体现“谁受益,谁承担”原则。在我国制造业实施作业成本法可加强科技创新投入,增加间接成本比重,建立健全我国的作业成本方法体系,建成一支能够胜任作业成本法的高素质技能人才队伍。 有效的成本核算与管理
经营管理 |
探析房地产工程造价管理中的成本控制研究
随着房地产市场改革形势的不断变化,国家对房地产行业的监管力度越来越大。对于房地产企业而言全面加强工程造价管理和成本控制,这样才能更好地实现效益最大化的目标。本文围绕房地产工程造价管理领域成本控制方面的内容进行了研究,首先论述了加强房地产工程造价管理及成本控制的必要性,然后对目前房地产工程造价成本管控方面遇到的问题进行了分析,最后针对如何提升房地产工程造价管理成本控制效能提出了相关的建议,以供参考。
经营管理 |
构建新医改背景下公立医院行政助理新模式
加强管理人才队伍建设是公立医院积极响应新医改要求的一项重要任务,实施行政助理制、培养职业化和专业化的医院行政助理人才将有助于提升医院的管理效率,从而推动公立医院向着高质量发展迈进。本文解析了公立医院行政助理制的内涵,探索了新医改背景下医院行政助理培养模式,提出了公立医院开展行政助理制的相关对策建议。 2009年党中央、国务院颁布了《中共中央国务院关于深化医药卫生体制改革的意见》(简称《意见》),
经营管理 |
“强基创优、双一流”背景下高校财政专项资金管理实践研究
在“强基创优”、“双一流”建设背景下,财政加大了对高校专项资金的统筹和投入力度。政府更注重“简政放权” ,专项资金采用奖补等方式直接拨款到各个院校,将资金分配的权力下放给各院校。如何确保财政专项资金得到安全合理的使用,是当前高校面对的普遍问题。本文通过分析当前高校财政专项资金管理中存在的弊端,结合实际,探索高校财政专项资金管理工作的改革和创新,高效地发挥专项资金的效益,助推一流高校建设步伐。 一
经营管理 |
新经济时代水务企业成本管理研究
污水处理行业在国民经济中处于一种较为特殊的地位,首先是因为城市居民的生活离不开自来水的供应,每天所产生污水产量巨大;其次,一般城市公共供水企业所占市场份额十分巨大,在地方供水市场中处于垄断地位。在新型经济时代下,我国水务企业发展受到了深远影响。这种影响主要体现在高新技术对供水企业发展起到大幅度推进作用,使供水企业市场化程度加强等,从而使污水处理企业难度不断加强。企业成本管理是企业管理体系的重要组成
经营管理 |
构建医院全面预算管理体系实践探讨
2021年1月,为规范预算管理、加强预算约束,促使公立医院医疗资源的最大化利用,国家卫健委联合中医药局正式发布《关于印发公立医院全面预算管理制度实施办法的通知》,为进入深水区的医改工作提供了重要指导。 进入新常态经济发展阶段以来,我国的社会主要矛盾转化为人民日益增长的美好生活需要与不平衡不充分之间的矛盾,而其中医疗资源是社会主要矛盾的核心焦点,公立医院在政策支持下开展了深入的改革活动,逐步由粗放
经营管理 |
EAP与企业秘书工作的融合探索
纵览寰球,经济全球化促使商业竞争日趋激烈,企业在大变局中不断加快节奏,致使秘书人员长期处在紧张的工作氛围中,压力不断增大,给秘书人员的心理健康带来隐忧,进而影响组织绩效,威胁企业效益的提升。本文从EAP在企业秘书工作中的重要作用出发,针对企业秘书的职业特点与心理健康现状,探讨了EAP与企业秘书工作融合的创新路径,以期改善企业秘书的心理健康状况,优化企业秘书的工作环境,从而提高企业的经济效益。 企
经营管理 |
全局视角下的医院药品采购内部控制策略研究
医院药品采购是否严谨,直接影响到患者的身心健康,故有必要加强其内部控制。本文主要提出以下五项关于医院药品采购内部控制的策略,包括完善分离职务等制度、优化流程以加强各部对接、创建良好的合格供应商名录体系、建立并完善药品规范验收环节、打造完备的内部审计监督机制、加强采购成本控制与研究、加强医院药品信息化采购平台与应用建设。 在医院成本体系中,药品采购成本很高。故此,该项业务的内控极为重要,直接影响到
经营管理 |
基于主管访谈法浅析昆明山姆会员商店的成败
山姆会员商店是沃尔玛在中国走高端路线的重要形式,未来随着中国经济快速发展和中产阶级的不断扩大,山姆会员商店这种零售业态将会在中国快速扩张。20年前昆明山姆会员商店是沃尔玛在中国开设的第三家会员制商店,早期的很多成败对于今天的中国企业走出去和沃尔玛在华扩张都很有借鉴意义。本文通过对前昆明山姆会员店主管的访谈,通过科学方法归纳出当年昆明山姆会员商店一些重要成败因。 2020年沃尔玛新任总裁朱晓静在接
云时代 |
高校网站群系统设计与实现
随着互联网的发展,门户网站已成为学校、各院系各职能部门展示自己的一个重要平台,通过这平台,可以宣传学校信息,树立品牌形象,实现教育资源共享,为师生提供服务,因此,门户网站的建设具有十分重要的意义,网站建设质量的高低也是衡量一所大学办学水平和质量的关键性指标之一。我校有网站42个,这些网站的建设目标基本相同,功能相似,具有很多共同点,但由于各单位网站单独建设,采用的技术架构不尽相同,网站质量参差不齐
云时代 |
网红经济背景下城市消费市场发展新机遇探究
在网红经济迅速崛起时代,商业规则被网红流量变现形式不断打破,随着网红产业链不断发展,网红经济也同时激发出新的消费市场活力。本文探讨城市消费市场如何受到网红经济的影响,伴随消费格局升级,以城市消费行业参与者的角度,讨论如何开展积极行动以迎接新的市场机遇。 一、导论 随着互联网企业的资本运营迅速崛起,信息化产业的高速发展造就了一个规模庞大的网民群体,而“网红”这个新兴的产业也在爆炸式信息时代下应运
云时代 |
粉丝经济下自媒体营销路径分析
随着科技的发展,电商时代是我们常常可以听到的热议词语,社会化网络大环境,繁衍出了许多新的赚钱方法,粉丝经济这一网络新玩法也在不断地升级。所谓的粉丝经济是对于企业而言,将关注的重点投放到某一个人,或者是某一件事上,这与我国市场以及国际化市场需求相一致,不仅充分发挥了企业业务的效果,也延长了业务时间扩大了业务空间,进而提高了消费额与企业利润。本篇文章主要以粉丝经济下自媒体营销路径为中心进行相关的分析与
云时代 |
云南特色农产品跨境电商发展策略研究
云南省作为我国的边陲地理位置上与多国接壤或相邻,并且特色农产品丰富,但在全球贸易一体化的今天。云南省在跨境电商的发展仍然滞后,究其原因除了,基础设施建设不完善,也包括经营理念、企业的积极投入、人才的培养的滞后,以及特色农产品缺乏标准化,另外就是本身的物流系统的打造,都是云南特色农产品跨境电商发展过程中存在的主要问题,针对这些问题,需要立足云南省跨境电商发展的实际,并进一步的了解云南特色农产品的类型
云时代 |
跨境电商背景下韩国电商平台发展探析及启发
韩国作为世界上最大的电子商务市场之一,在2020年电子商务销售额位于全球第五。韩国的电子商务发展起步较早,至今已经比较成熟。本文将通过分析韩国电子商务市场的现状以及韩国电商平台的特点,为我国个人、企业开展跨境电商业务、开拓韩国电商市场,为高职院校韩语专业电商方向人才培养方案探索提供一些启发。 全球知名市场研究公司eMarketer发布的全球电商研究报告数据显示,2020年,全球零售额中有18%来
云时代 |
互联网金融与跨境电商生态圈建设实现路径研究
随着世界经济格局和经济全球化发展进程的推动,互联网技术的快速发展显著加快了跨境电商业务的发展和进步。统计目前跨境电商企业类型,开展跨境电子商务的企业大多属于中小型企业,在互联网发展背景下,这些从事跨境电商的中小企业应该改变传统单纯依靠家族企业提高市场竞争力并实现企业既定目标的经营思路,应该充分利用互联网技术通过开拓互联网金融领域构建有利于跨境电商发展的电商生态圈,进而具备在世界市场上竞争的能力和优
财政财务 |
基于财务共享中心模式下业财融合发展的思考
随着社会的进步,信息技术也在不断优化和完善。在这种背景下,对企业业财融合提出了新的标准,要求企业能够在财务共享中心的基础上发展业财融合业务,实现财务共享中心的创建。财务共享中心的建立将更好地解决企业财务管理中存在的问题,确保企业有更广阔的发展空间。基于此,本文就基于财务共享中心模式下业财融合发展开展探究与分析。 随着改革开放的成果不断惠及社会各界,国家不断完善和加强制度建设,使企业得以进一步发展
财政财务 |
行政事业单位财务管理内控制度的创新探析
我国的行政事业单位综合实力较高,在市场经济迅猛发展下,纷纷开始改制融入市场化运营理念,在长期实践中极大的我国行政事业单位综合实力。但是,在改制过程中,由于理念限制和束缚,致使行政事业单位财务管理混乱无序,缺少完善有效的内控制度,一定程度上影响到资源的配置不均衡,降低社会公共收益同时,制约行政事业单位内部管控深层次改革和发展。在此背景下,深层次剖析行政事业单位财务管理工作现状,把握内控制度的缺陷和不
财政财务 |
浅谈管理会计促进经济高质量发展
企业经济发展有助于推动我国国民经济水平的持续提升,要想维持企业始终处于经济高质量发展态势,与以管理会计工作高质量开展为前提。综合当前我国企业发展角度分析,发现多数管理会计在企业应用中存在着较为明显的问题,例如,财务人员对管理会计的认识度较低、财务人员应用管理会计的能力低下、企业环境无法满足于会计管理的实际需求,从而导致了管理会计的应用工作存在着一定的局限性,从而引发了理论与实际连接不当的问题。鉴于
财政财务 |
事业单位会计的风险控制与防范策略初探
随着事业单位会计制度改革及会计核算模式的改变,事业单位会计工作愈发规范,在深化事业单位改革方面起到重要推动作用。本文以事业单位会计工作为重点,分析会计工作面临的风险问题,给出防范事业单位会计风险的具体措施,推动事业单位健康发展。 改革背景下事业单位在不改变自身公益属性的基础上,需要加入到市场竞争中,意味着自身受到市场规律的影响。市场经济体制下市场竞争愈发激烈,事业单位承受着的巨大压力。因此,事业
财政财务 |
我国医院财务会计信息化建设存在的问题及对策分析
随着时代的不断进步与发展,许多信息技术都被广泛应用于生活的各个方面,尤其是在财务会计领域,为了能够进一步提升财务会计的工作效率与质量,信息化技术不断开发并运用于实际的会计岗位中。对于医院财务会计信息化建设来说,该体系的完善能够进一步促进对医院收支的管理与控制,提升会计工作的效率,但是,在其信息化建设不断完善的过程中,仍然会出现大大小小许多问题,导致医院财务会计信息化发展停滞不前。基于此,本文首先对
财政财务 |
浅谈会计税务师如何在企业中开展工作
税务问题会计师的历史发展非常悠久,随着社会经济发展越来越快,我国国家税务事业经过了从大到小、从弱到强,从微不足道到对社会影响不断扩大,经历了不平凡的发展历程。尤其十九大以后,党和国家领导人对企业的税务工作的重视程度俨然又达到了一个新的高度。伴随着市场经济的高速发展,企业面临的竞争压力也不断增加。企业要想在激烈的竞争环境中实现长久的发展,就必须对自身的税务工作不断地进行优化,最大程度上保证最终企业财
财政财务 |
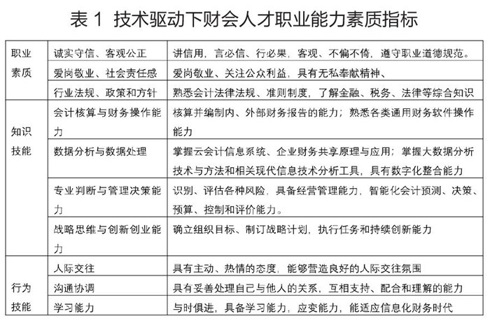
技术驱动下财会人才能力素质要求及培养分析
随着云计算、大数据、物联网、移动互联网、人工智能,区块链等新一代信息技术的在会计行业的应用与拓展,推动会计核算向会计管理的数据智能化转型发展的同时,也对财会人员能力素质内涵提出了新要求。本文通过分析具有较大影响力的信息技术在会计领域额引发的变革,进而分析技术驱动背景下市场对财会人员能力素质需求,并针对我国高校财会人才培养提出应对信息技术挑战的增量式、渗透性的整体改革思路。 一、信息技术发展在会计
财政财务 |
电子商务环境下企业财务管理对策研究
在社会经济和科技水平快速发展的背景下,电子商务获得极大的发展,这也使得企业加快转变管理模式的步伐,结合传统财务管理存在的弊端,开展创新型财务管理。基于此,本文主要针对当前电子商务环境下企业如何切实提高财务管理水平进行分析。 与传统商务模式相比,电子商务在实际应用上具有更大的优势,如经营成本低、高质量服务模式和现代化支付手段等,给群众生活带来极大的变化。而在此环境中,企业有必要对现有财务管理模式进
财政财务 |
浅析DRGs模式下公立医院成本管理
DRGs作为发达国家普遍采用的一种支付方式,近年来被引入我国,在促进我国医疗发展的同时,也加大了我国医疗行业的竞争。本文主要讲述了DRGs的概念、DRGs对公立医院成本管理的影响,在公立医院成本核算管理推行的难点和现状,及DRGs为我国公立医院成本管理提供了哪些新思路,具体综述如下。 我国现有的医保支付方式主要为:总额付费、项目付费、单病种付费以及DRGs付费。前三种各有各的优点,但总体来说,劣
财政财务 |
企业内部审计数字化的创新研究——以A快递企业为例
本文采用案例分析的方式,分析A快递企业在大数据环境下如何实现内部审计的数字化创新并且驱动其内部审计模式的发展转型。在分析企业内部审计创新的基础上总结A快递企业内部审计数字化的优点和欠缺之处,并提出相应的对策和建议。 一、引言 随着消费时代的迅猛发展,中国的电商行业发展态势愈演愈烈,与此同时快递行业在复杂多变的经济环境下也呈现出了良好的发展势头,随之而来的是不断变化的技术和商业环境以及必须面临的
财政财务 |
经济新常态下企业所得税法改革体现出的人文情怀
进入21世纪以来,全球经济一体化进程明显加快,企业的竞争压力不断增大,传统的企业所得税已经不适应经济新常态下企业的快速发展,为谋求企业的创新发展,增强企业在国际上的竞争力,我国对于企业所得税进行了相应的变革,摒弃了传统企业所得税法的不利方案,取其精华加以创新。新的企业所得税法对于企业的发展起到了强有力的推动作用,在此税法下,企业的税负下降,不仅稳固了企业的生存,还激励企业不断进行扩大再生产,体现出
财政财务 |
新政府会计制度对政府预算审计的影响
政府会计制度在政府治理工作中发挥着重要的作用,随着预算管理体制改革的不断深化,原有的政府会计制度已经不能满足现代财政制度的需求。因此,财政部提出了新政府会计制度。在此背景下,政府预算审计工作的模式、内容、范围等均得到一定程度的扩充和完善。本文分析了新政府会计制度对政府预算审计所产生的影响,包括了对审计、决算与法律所产生的影响,并围绕此提出相关的优化策略,包括财务报告的科学编制、决算审计目标的合理制
财政财务 |
信息时代视角下提高财务会计工作创新途径
随着信息时代的来临,信息技术的飞速发展可谓是一日千里,其不仅为我们日常生活带来了便捷,更是在社会的各行各业中发挥重要的作用,尤其是在财务会计工作方面,能够有效辅助会计工作人员高效工作。但是,在信息技术带来便利的同时,由于在应用信息技术的过程中,涉及到数据信息的网络传输,以及需要相关工作人员具备专业的素养,一些财务会计工作人员无法有机结合信息技术与自身工作,导致信息技术并没有在财务会计工作中发挥出实
财政财务 |
浅析医院财务管理存在的问题及对策
一个医院的运营与发展除了需要专业的医生以及医护人员外,还需要资金的支持,购买先进的医疗设备以及医疗器械等,都需要大量的资金,可见,财务管理对医院发展比较重要,因此,在医院管理中应该重视财务管理,采用先进的管理方式以及管理理念,针对医院的实际情况,合理的开展财务管理工作,使医院的财务管理水平提高,并促进医院更好的发展。 近年来,医院不断地发展,各部门的划分也比较详细,其中对财务部门也比较关注,但是
财政财务 |
新时代背景下企业财务分析存在的问题及优化策略
当前我国市场经济正面临着转型和升级的关键时期,而互联网技术的快速发展又推动了生产力的革新,在此背景下,我国的国有企业和各种中小型企业皆迎来了新的发展机遇。只有不断加强企业的管理,才能使企业肩负起新时代所赋予的重任,而财务管理作为企业管理业务的核心尤为重要。基于此,文章先探讨了新时代背景下加强企业财务分析和管理的重要性,对当前企业财务管理中存在的问题进行了具体的分析,对如何解决问题提出了一些对策。
财政财务 |
乡村振兴战略背景下村级财务管理研究
运用归纳总结法,围绕乡村振兴战略背景下村级财务管理存在收支不规范、“三资”管理混乱、管理人员素质参差不齐和监督体系不完善等四个方面的问题进行研究,并提出提高思想认识、加强队伍建设、完善机制机制、提高资金效能和运用信息技术等方面的对策和建议。 目前,我国乡村振兴战略已经取得重要进展,与之配套的相关制度和政策体系已基本形成。随着乡村振兴战略的进一步实施,我国农村集体组织经济收入势必大幅度增加,与此同
财政财务 |
借助“互联网+”平台推进工会经费审计网络化建设
在现阶段信息化、互联网技术持续性发展的大环境中,互联网的应用总范围愈加广泛,且触及到所有人的工作、生活。近几年,“互联网+”已经成为推动社会发展的动力之一,不仅为工会脱离了传统的工作模式,同时也引领工会主动进入新科技时代。“互联网+”对工会的自身建设做出了更高的要求,也赋予了工会工作新的内涵和使命。处于新形式下,对于职工关注需求的多样化,媒体发展的新局面,怎样改良、优化工作方法,保持好工会组织的生
财政财务 |
上市公司财务报表分析——以浙江龙盛为例
上市公司财务报表是公司的一面镜子,通过对企业财务报表的分析可以评估测算企业的未来发展趋势,能够帮助社会更清晰的认识企业的经营情况。本文以浙江龙盛公司为例,通过战略分析法和项目质量分析法对企业的财务数据进行全面的剖析,发现公司运营情况良好,但公司需要对自身的债务结构和资金分配方案进行调整,并在未来的地产投资活动中采取更为审慎的投资策略。 一、公司简介 浙江龙盛是一家以生产纺织染料和化学品为主要业
财政财务 |
政府会计制度下事业单位个人所得税账务处理的探讨
2019年1月1日起,政府会计制度正式实施,单位发生的个人所得税业务要按照规定进行财务会计和预算会计核算。财务会计的处e理,按照权责发生制在支付工资(或劳务报酬)时确认费用,预算会计按照收付实现制,在缴纳税款时确认支出。权责发生制和收付实现制的核算方法导致预算会计确认支出要比财务会计确认费用晚一个月,在会计年末存在预算会计零余额已付款但是未列支出的问题,影响决算报表的编制。笔者通过案例对单位的个人
财政财务 |
关于职业院校资源整合期间财务工作的思考
在当前职业院校运行过程中,处于资源整合期间的学校需要重视财务工作的改善,为了发挥出财务工作的作用,应明确各项工作的要求。通过对职业院校整合期的阐述,提出过渡期工作内容,分析资源整合期间财务工作存在的问题,明确加强院校整合期间财务工作效果的措施,使财务工作的进行更加顺利,促进院校的快速发展。 随着我国推出完善的职业教育建设要求,地区为例实现对职业教育现状的改善,通过联合办学及转型等方式对职业院校教
财政财务 |
政府会计制度下事业单位会计核算问题及对策思考
政府会计制度是对我国行政事业单位经济行为进行全面规范,并通过具体的制度性规定来进行执行管理,重点是基于对财政预算管理的实施,并提高对会计核算工作的质量控制,不断的进行客观的信息反映,进而不断的提高提高会计信息质量,有效的提升政府会计管理的内容和效果。不断的对预算管理的相关内容进行补充和修订,进而能够实现收支平衡。但政府会计制度下,对具体的会计核算管理提出了更高的要求,为了全面的规范政府会计制度的实
财政财务 |
业财融合环境下的高职院校财务预算管理策略转型探究
长期以来,高职院校的财务预算工作和业务工作都呈现出分离的状态,财务人员和业务人员之间各自独立,缺乏有效沟通,导致在实际的财务工作和业务工作过程中产生了大量的资源浪费。基于此,业财融合的管理模式被提出,高职院校为了降低资源消耗和浪费率,也在大力地推动业财融合模式的落实。本文在这样的环境背景下,充分认识并了解了业财融合的管理模式,研究了业财融合模式的积极作用,并且从其积极效用出发,对创新高职院校的财务
人力资源 |
共享经济背景下的劳动力市场变革研究
就业是人们生活中无法避免的一个问题,人们为了生活都在寻找适合自己的工作岗位,同时,公司为了发展也需要寻找良好的员工。就业的稳定不仅仅关乎于个人利益,对于国家乃至整个社会的发展都是有着重大意义的。在新的时代,随着互联网、智能手机走进千家万户,共享经济应运而生,随着而来的就是劳动力市场的变革。我们可以通过互联网来进行网上投递简历、网上面试甚至网上工作。共享经济给劳动力市场带来的变革是巨大的。本文主要探
人力资源 |
乡村振兴发展背景下农村人力资源开发中的问题与对策
随着国家经济以及制度的全面发展与不断完善,乡村振兴发展战略被国家提上日程。要想让人民过上幸福的日子,要从环境、从思维上有所改变,而人力资源开发是支持一切发展的基础。因此,农村人力资源开发工作就显得尤为重要,在乡村振兴战略发展,不仅要对在农村从业人才进行相关知识技能的培训,同时也要增强他们的服务意识和客户意识,促进其对工作的积极性和企业的忠诚度。 习近平同志在十九大报告当中,指出了“实施乡村振兴战
人力资源 |
事业单位人力资源管理中的激励机制
人力资源管理是事业单位发展中的一项重点工作,为提升人力资源管理效率与管理水平,要对激励机制进行合理应用。通过精神激励与物质激励的结合、完善人力资源分配模式、创建个性化激励等不同方式,促使事业单位能够朝着更好发展。 事业单位是我国发展的重点与关键,事业单位发展可以为人民群众谋福利,为促使事业单位的更好发展,针对人力资源管理工作需要给予更多重视与关注。人力资源也是提升事业单位工作质量与工作效率的重点
人力资源 |
浅谈事业单位人力资源培训与开发
随着社会时代的不断发展变迁,信息化技术的普遍应用和对工作质量要求的提高,人才的需求在市场经济体制下显得尤为重要。本文着重从事业单位人力资源培训与开发对组织的作用、培训与开发的现状以及实施要点等方面展开阐述,为人力资源管理工作提供一些参考。 近年来,越来越多的事业单位蓬勃发展,已经逐渐成为推动我国社会经济不断发展的重要因素,其在社会中承担着重要的社会责任。正因为如此,我国对事业单位的发展格外重视,
人力资源 |
谈论企业人力资源绩效管理存在的问题及对策
在经济快速发展的背景下,企业之间的竞争越来越激烈,为了能够在竞争中取胜,就要重视人力资源管理,大力的进行工作人员的培养,提高他们的综合素质与能力,从而提升企业的竞争力。在企业人力资源管理中,绩效管理具有重要的意义,应该对其进行重视,并合理的安排相应的工作,使企业人力资源绩效管理更加的完善,工作人员的工作效率逐渐的提高,为企业的发展做出巨大的帮助。 现在,企业面临着巨大的挑战与机遇,怎样才能抓住发
人力资源 |
浅析心理契约在企业人力资源管理中的应用
就我国而言,企业对人力资源管理工作的重视程度普遍偏低,组织管理者与员工之间的交流较少。员工对于企业的薪酬结构和福利状况存在很多意见,但这些意见并未得到组织管理者的重视。员工对于个人的职业前景和企业的未来发展并未充分认知,这直接导致很多员工对自己所在企业的认可程度不高,究其原因,主要是因为企业与员工之间尚未构建合理有效的心理契约。企业与员工之间构建良好的心理契约不仅有利于企业自身的形象建设和可持续发
社会经纬 |
二孩政策下南昌城镇家庭的生育成本分析
实施全面二孩政策,有利于优化人口结构,保障人口发展战略的落实。但从现实情况来看,城镇适龄生育家庭生育意愿仍然较低,生育成本居高不下是主要影响因素,表现在生育二孩的边际成本持续上升。其直接成本主要是孩子的教育成本,而家庭收入以及对孩子的未来期望决定了教育成本的高低。间接成本是指父母为养育一个新增孩子所付出的机会成本,女性的生育行为受间接成本的影响。作为城镇化进程的必然结果,生育成本上升对生育率有抑制
社会经纬 |
低碳经济背景下湖南省对外贸易发展模式转变
低碳经济是以低能耗、低排放、低污染为基础的经济模式,是社会、经济可持续发展的必经选择。在低碳经济这个大背景下,湖南省紧跟国际、国内时代步伐,创先开展以低碳经济发展为主导的“两型”社会建设。本文主要分析了湖南省在以低碳经济为发展目标的“两型”社会建设深入转型过程中对外贸易发展的特点和发展模式转变情况。 随着我国的综合国力的不断上升,国内外经济和贸易快速发展,我国各省的对外贸易也走上了蓬勃发展的快车
社会经纬 |
人脉资源管理在职场中的价值及风险探析
人脉资源管理越来越受到现代人的普遍关注,其重要性不言而喻。许多的专家学者对人脉管理这一课题展开了深入研究,将其总结成一门课程,并且还开发出了人脉管理方面的软件工具。在人们追求幸福生活和事业发展的过程中,存在一个类似于血脉的系统,也就是人脉。血脉支撑人的生命系统,而人脉则支撑人在社会的生存。在人们追求幸福生活和事业发展的过程中存在一个类似于血脉的系统,我们称为是人脉,血脉支撑人的生命系统,而人脉则支
社会经纬 |
金融扶贫思想研究与实践探索
近年来,金融扶贫在我国决战决胜脱贫攻坚中发挥了重要作用。党的十八大以来,突出解决了长期以来制约农村金融改革发展和金融扶贫工作的重点难点所在,形成了新时代具有中国特色的金融扶贫思想和理论。本文以新时代金融扶贫思想为研究对象,探析了这一重大思想在指导金融扶贫资金引导和协同、金融扶贫整合资本市场资源、增强金融扶贫资金造血功能和加强金融扶贫改革动力的重要作用,并从破解金融扶贫的突出难题、筑牢金融扶贫基础性
社会经纬 |
经济新常态下党领导经济社会发展能力提升策略探究
党的十九大以来,经济新常态的发展促进了党执政环境的优化,也对党领导经济社会发展的能力造成了一定的冲击。因此在经济新常态背景下,要注意针对对党领导经济社会发展能力进行优化,在全面推进国家治理现代化建设的背景下,有效促进经济社会的发展取得良好的发展效能。 经济新常态是习近平总书记在2014年对河南进行考察的过程中提出的重要论断,其具体指中国经济当前已经逐渐进入到高速增长阶段,对经济结构的优化创新、探
社会经纬 |
推进基层组织建设 助力乡村振兴发展
在现代乡村振兴发展的工作开展当中,基层组织的建设是其中的重要内容,会给乡村振兴发展的效果产生重要的影响。当前我国已经打赢脱贫攻坚战,正在朝着乡村振兴稳步发展,基层组织作为主要的建设主体,必须要主动地发挥出自身的作用,积极优化建设,助推乡村振兴的更好发展,让我国乡村地区可以得到持续化的发展和进步,更好的满足广大农民群众的物质和生活需求。 在打赢脱贫攻坚战和全面建成小康社会之后,需要对脱贫攻坚的成果
社会经纬 |
探究金融发展在收入分配中的作用
金融发展对收入分配的影响一直以来备受争议,关于金融发展促进收入平等还是加大收入差距,不同学者给了不同的看法。本文选取2006到2015年间经济合作与发展组织(OECD)的10个国家和48个发展中国家的数据,探讨世界金融发展可及性对收入分配的影响。研究结果表明,增加银行存款规模,扩大银行分支机构的数量促进收入平等,而更多的公司向银行或金融机构贷款时,收入差距将扩大。 一、引言 (一)背景 伴随
社会经纬 |
生态经济体系的构建分析
为贯彻落实习近平主席生态文明思想,打造生态农业、生态工业等生态经济,全面推进绿色、环保、可持续的生态经济体系。本文基于生态经济体系的内在价值,探索我国生态经济体系的目标,并在目前生态经济体系现状的基础上,提出相应的对策分析。 一、生态经济的特点 (一)可循环性 众所周知,中国是个人口大国,经济强国,资源富国,但是资源并不是取之不尽用之不竭的,很多不可再生资源若不加以节约,很可能再过几千年、几
社会经纬 |
乡村振兴背景下乡村旅馆业发展路径探讨
在旅游业快速发展的背景下,贵州乡村旅馆业发展快速,投资不断增加 ,经营规模不断扩大,收入效益明显增强,在解决居民就业,有效促进居民增收方面起到了明显的拉动作用。在乡村振兴战略国家战略背景下,乡村旅馆如何抓住机遇、乘势发展,本文通过对贵州百里杜鹃风景区乡村旅馆实地调研基础上,对所面临的机遇挑战做出深入、客观地分析,指出发展中存在的障碍,从而提出切实有效的优化策略,为该地区乡村旅馆发展提供参考。 党
社会经纬 |
浅析“减、免、缓”社保优惠政策对承德市企业职工养老保险基金的影响及对策
2020年一场突如其来的新冠疫情给人民的生命财产带来了重大损失,为帮助企业更好地复产复工,2020年2月,国家、省、市下发了《关于阶段性减免企业社会保险费的通知》,明确了免、减、缓三项措施。同年6月将三项社会保险单位缴纳免征期限延长至2020年12月底。截止2020年底,全市为2.3万家企业减免养老、工伤、失业三项社保费11.19亿元。其中减免企业职工养老保险费单位缴费部分8.78亿元,惠及企业单
社会经纬 |
互联网经济视域下学生创业瓶颈问题分析
随着互联网时代的到来,我国社会主义经济建设逐渐发展起来,国家越来越重视高职院校学生的教育问题。在信息化技术和互联网技术的不断发展情况下,不仅对各行各业有非常大的作用,为高职教育也提供了方便。高职院校利用互联网经济开设了大学生的创业课程,为学生提供更多的创业资源和创业信息,但是学生创业的情况并不乐观。学生们在创业的时候出现各种各样的问题,如果学生不能够清晰合理的分析创业困境,就会使创业道路越来越艰辛
社会经纬 |
论民法典担保制度再体系化构建
为了构建再体系化担保制度,基于民法典的基础之上进行多次修订,使其符合我国国情的变化,采用成立“有限财产保证”概念的方式,保证担保制度体系在未来发展过程中可为法律依据与制度预留一定空间,填补担保制度体系与保证合同制度中存在的空白,利用共通规则实现体系化构建,并在民法典中针对担保物权与保证担保的共通规则加以规定,形成规范化的担保制度,为担保制度再体系化的构建营造良好氛围。 随着我国《民法典》的施行,