期刊详情
查看往期
期刊目录
2021年11期
经济纵横 |
中国城市化路径与城市规模的经济学分析
在城市建设的过程中,城市化是建设工作开展中的一个主要趋势,为了导正城市发展建设的方向,合理推动城市化的有序发展,另外,城市建设的规模与城市化进程有非常密切的关系,从经济学角度上来说,城市建设中的布局和规模对于城市化建设工作的开展会产生非常直接的影响,从经济学角度入手进行分析,有利于为城市化建设的文图图推进提供一定的数据支持,使得后续的城市化建设和发展工作的开展在有效性和合理性上得到全面地提升,最终
经济纵横 |
城市轨道交通对土地利用的作用
在城市建设不断深化的过程中,城市轨道交通对土地利用产生一定的影响和作用。随着人们对公共设施建设提出了严格的要求,有效推进了我国公共设施建设,以及科技发展水平的不断提高促使轨道交通技术也在不断革新和升级,通过城市轨道系统的科学应用为土地利用进行合理的规划,有助于促进我国城市建设的稳定发展。本文主要是详细分析了城市轨道交通对土地利用的作用,并对城市轨道在城市建设发展中的利用价值进行探讨,旨在保障我国城
经济纵横 |
当前税收管理亟待研究和解决的几个问题
国家税收是保证国家综合经济增长发展的重要管理方式,是体现国家综合经济水平稳定,各个行业经营稳步提升的表现。面对企业的税收经营发展,需要依据企业实际的税收情况,做好合理的监控管理分析,结合企业发展业务实际要求,促进企业以健康良好的方式发展。按照合理合规的管理途径操作条件方式,对企业社会发展的需求中责任和义务进行规范管理,加深企业实际税收化管理水平分析。依据其中可能存在的问题进行研究,结合企业发展实际
经济纵横 |
中国农产品市场多元化发展策略研究
中国作为农业大国,农产品的安全生产及市场营销直接关系到国计民生。自“健康中国”的战略实施以来,国家出台了一系列相关政策和法律法规以助力于建设和完善农产品市场。虽然当下农产品质量有所提高,但农产品市场仍存在市场信息不对称、供需不平衡等诸多问题。针对当下中国农产品市场的现状,指出存在问题,提出相应建议,以致力于推动完善的农产品市场建设。 一、我国农产品市场存在的问题 (一)农产品市场信息不对称
经济纵横 |
企业混合所有制改革法律问题研究
在国家施行的基本制度中,混合所有制经济是至关重要的形式,十九大的召开提出了国有企业需要不断深化改革,提高创新发展力度,积极推进混合所有制经济快速发展。然而,企业混合所有制改革是一场涉及所有制变化的深层次变革,在实际推行中存在一定的现实问题,急需在法律层面予以解决。本文在分析企业混合所有制改革法律性质与现有法律现状的基础上,对企业混合所有制改革的法律路径和存在法律问题进行阐述。结合我国当前法治现状,
经济纵横 |
中小企业品牌经营策略研究
本文通过分析中小企业品牌经营策略的发展背景和中小企业品牌经营的重要意义,阐述了一些实施中小企业品牌经营策略中存在的问题,最后对如何更好的进行中小企业品牌经营提出了一些建议,以期为中国的企业品牌建设作出微薄贡献。 中小企业是我国近期经济社会发展的重要支撑,随着中小企业经济地位日益提升,其数量也在逐渐扩大,但是目前具有较高社会知名度的中小企业非常少,这不仅与当前中小企业自身经济发展战略特点具有密切的
经济纵横 |
中小企业核心竞争力的建设研究
本文通过分析发展中小企业核心竞争力的积极意义,进一步阐述了现阶段中小企业核心竞争力的建设中主要存在问题,最后对如何正确进行中小企业核心竞争力的建设提出了一些建议,以期与各位学者交流。 是通过提升自身综合能力走向生存和发展,还是在经济竞争的大潮当中拒不改变走向衰亡,这无疑是每个中小企业都必须面临的一个残酷现实。在这个全国乃至全球经济市场竞争日益激烈的时代,为何有的中小企业能做大做强,在一众行业当中
经济纵横 |
对县级国有投资公司战略转型的思考
县级国有投资公司作为过去二十多年县级政府的核心投资、融资和建设主体,为地方经济的高速发展,特别是城市基础建设做出了巨大的贡献。随着外部政策环境的不断变化,监管力度的不断加强,以及县级国有投资公司长时间来的内部管理粗放、外部市场竞争力弱、规模实力不强、政企关系不顺。本文主要从县级国有投资公司在区域经济中的主要作用,及其战略转型的必要性和存在的问题进行分析,并为其提出相应的策略,希望能对转型过程中的企
经济纵横 |
统计学方法在市场调研中的运用
在市场调研过程中,需要寻求到市场和企业之间的平衡点,这就需要对大量的消费者及其他的实体之外的信息进行数据归纳整理分析,了解市场及其环境变化、消费者的消费特点,为企业的营销提供数准确的市场信息,为企业的未来营销奠定基础。统计学方法是现阶段数据分析最科学、最可靠的手段,它是通过对实验、观测或调查的数据进行统计、分析和推断的资料分析方法。以概率论和统计学的有关理论为基础,把研究对象看作随机变量,并经过不
经济纵横 |
微观市场均衡与非均衡
本文详细地分析了经济学中的均衡与非均衡现象。文章指出均衡是一种相对静止的状态,非均衡是不稳定、趋于变动的状态,非均衡有向均衡逼近的趋势。同时,对价格人为的干预会让社会的一部分群体付出成本。 均衡是指经济事物中有关的变量在一定条件的相互作用下所达到的一种相对静止的状态,在均衡的状态下,如果其他条件不发生变化,这是一种稳定的状态。而经济学中的市场均衡是供给和需求的市场均衡,它代表了所有不同的买者和卖
经济纵横 |
基于新农村建设环境下的农业经济管理优化策略
随着当前农村经济的发展,为了实现城乡经济发展一体化的战略,保障新农村建设获得进一步发展,农村经济环境获得更大的改善,就需要以更加科学化的模式针对农村进行管理。在充分认识到新农村发展目标的前提下,优化管理措施,保障农村经济获得持续、稳定的发展,建设新农村经济体系,这也是当前农业经济获得长足发展的必然要求。 作为农业为主的国家,发展农村经济是发展全国经济体系的关键环节,在推进经济发展中占据了非常重要
经济纵横 |
中国砗磲产业的社会现状及新产业开发措施研究
随着人们对环境问题日渐重视,目前中国的野生砗磲资源已被全面保护。但是中国在砗磲的增殖、繁育、加工、可持续发展等领域仍存在不足,急需整体的、系统的、宏观的调节。本文对砗磲发展面临的问题进行剖析,在可持续发展原则的基础上,提出新概念——砗磲新产业并加以解释,从宏观和微观两个角度为发展适合当今经济社会的砗磲新产业建言献策。 一、砗磲发展面临的问题与困难 砗磲作为一种在我国尚未被开发育苗养殖并且兼具收
金融研究 |
新金融资产分类与计量及其实施影响分析
2017年,我国财政部修订发布了《企业会计准则第 22号——金融工具确认和计量》,对金融资产的分类和计量进行了调整,简化了金融资产类别,提高了分类的客观性,扩大了公允价值的适用性,同时也促使企业根据准则的变化调整自身的业务模式和会计实务操作。因此,本文通过阐述新准则下金融资产分类和计量的变化,分析新准则的调整所带来的优势与企业的实施难点,并从政府监管层面、行业协作层面以及企业自身层面提出实施建议。
金融研究 |
上市公司股权质押风险与防控措施探析
上市公司股权质押,特别是公司大股东的股权质押,能给上市公司正常稳定经营和股价带来很大潜在风险。控股权转移风险、大股东道德风险、系统性金融风险和上市公司违法违规风险等,都有可能随时发生,因此,需要证监会和银保会发挥合力,规制相关制度,实施对上市公司大股东股权质押行为的监督与监管,防范股权质押出现的各种风险。 目前,因上市公司股权质押比例较高,规模也相对较大,尤其是大股东的股权质押比例更高。这是因为
金融研究 |
抵押类不良资产价值评估研究
商业银行不良资产是银行体系主要风险源头。随金融体系市场化的推进,不良资产市场化转让,即不良出表已经成为商业银行处置不良的主要手段。而不良资产的价值评估则是其中的关键环节。由于不良资产本身的特殊性质,其定价估值一直是业内的难题,传统方法适用性较低。本文选取一类典型的不良资产——附抵押的不良资产,根据其资产性质、价值特征,提出一种新型评估方法,或能为不良资产评估提供一种新思路。 一、引言 近年来,
金融研究 |
应收账款票据化背景下的供应链金融发展探索
票据业务发展作为供应链金融核心载体之一,不仅是金融市场发展的重要方向,更是解决应收账款困境的良好解药。尽管票据发展正当时,但立足全局观战略层面看,其所面临的挑战不容小觑,具体实施过程中,需突破较多瓶颈,且供应链票据、标准票据发展,并不能必然解决中小企业融资难困境,具体而言,不能否定其对产业运营及金融的促进作用,也不能忽视其所带来的新的挑战。本文在阐述供应链特征及融资模式基础上,分析基于应收票据化背
金融研究 |
政府引导基金运营管理模式及问题研究
政府引导基金发挥着链接资本和实业,提升企业核心竞争力,促进我国产业升级的重要作用。本文分析了政府引导基金的运营管理模式,揭示了其运作中的问题,包括缺乏市场化团队、缺乏监管机制、缺乏对管理机构的激励和约束机制,通过研究湖北长江产业引导基金的三层架构体系,提出了建立切实发挥实效的绩效考核体系和市场化运作机制,从而推动引导基金规范化高质量发展。 一、引言 纵观我国股权投资的发展历程,从1984年国家
金融研究 |
有限责任公司股权转让的法律问题探讨
有限责任公司是我国企业实行公司制的重要组织形式,公司内部机构设计灵活,股东之间需要在信任的基础上合作,共同创立公司,股东既是独立个体,之间又存在密切联系。随着社会经济不断发展,有限责任公司也随之发展,但在发展过程中出现了很多的股权转让的法律问题,股权转让存在很多形式,设计的法律纠纷问题也相对较多。本文将从有限责任公司股权转让基本原则,限制类型以及存在的问题等方面进行简要探讨,并提出相关对策。以供参
金融研究 |
浅析黄金市场发展状况及投资分析
作为天然的货币,无论是在人类历史上的金本位时期,还是海外央行货币超发的今天,黄金是非常重要的投资品种和避险工具。影响黄金价格的因素包括:供需关系、通胀、实际利率、美元汇率和地缘政治风险等。国内普通投资者可以选择正规投资渠道和投资品种,适当配置黄金资产,以降低投资组合的整体风险。 一、黄金作为货币的历史 黄金的元素符号来自拉丁文Aurum一词,原意为“光辉灿烂的黎明”,在古罗马,Aurora是黎
金融研究 |
浅析我国私募股权基金发展现状与未来发展方向
随着我国资本市场不断丰富完善,私募股权基金已成为资本市场的重要力量。本文首先介绍了我国私募股权基金内涵、我国私募股权基金相较于其他国家的特点和组织形式,随后从融资渠道、投资渠道、退出方式多方面研究了我国私募股权基金运行机制的发展现状,最后针对当前私募股权基金与产业发展阶段供需错配的问题提出创新金融风险衍生工具的建议。 一、我国私募股权基金概述 (一)私募股权基金内涵 私募股权基金 (Priv
金融研究 |
宏观调控背景下中小房企融资策略研究
随着国家宏观调控力度的加大,货币政策收紧,金融监管趋于严厉,房地产企业的资金压力日趋严峻,尤其是规模小、实力弱的中小房企,如何融到资金,保障资金链的长期畅通,保证企业健康、可持续的发展,是当前许多中小房地产企业亟需解决的问题。基于此,本文首先介绍了中小型房地产企业的发展现状及其存在的问题,然后提出了相应的建议。 1998年,我国实施了住房制度改革,进一步加快了城镇化进程和经济增长,使得居民住房需
金融研究 |
中小企业筹资风险分析及防范策略探讨
筹资风险是中小型企业运营管理过程中经常遇到的一个问题,中小企业对筹资风险防范是否科学有效,能够很大程度上影响到企业的经济收益以及企业以后的发展情况。这篇文章研究探讨了引起中小型企业筹资风险的因素,主要分为内部因素和外部因素,并给出了一些帮助中小企业防范筹资风险的方案。 一、引言 中小型企业也是国民经济发展过程中不可忽视的一部分。中小企业的发展,给社会带来了不少就业机会。中小企业想要扩大自身企业
金融研究 |
充分发挥审计在提高上市公司质量中的作用
近年来,我国上市公司数量显著增长、但质量提升缓慢,与广大投资人的期望还存在着很大的差距。影响上市公司质量的因素是多方面的,需要凝聚政府和中介各方力量,社会多主体全方位共同发挥作用。本文研究作为中介机构的会计师事务所和中介人的注册会计师应如何响应政府的号召和广大投资人的期望,充分发挥其在提高上市公司质量中的作用。文章首先明确了上市公司质量的衡量标准;在此基础上提出会计师事务所和注册会计师对上市公司质
金融研究 |
浅析互联网支付平台跨业经营投资理财的风险问题
互联网支付平台与大数据金融的结合使得人们的消费方式及理财方式趋于网络化,经济的发展也使得大众逐渐树立理财观念,互联网支付平台激发客户零散资金管理需求,跨业经营投资理财,越来越多的用户将手上的闲散资金投资于风险较低的货币市场基金,完成互联网支付平台和理财机构的双赢,但也面临着双方带来的各种风险,给金融风险体系带来一定的压力。通过分析互联网支付平台跨业运营的模式,发现在跨业经营中存在的技术风险、法律法
金融研究 |
浅析互联网背景下大学生理财规划
在新兴的互联网大环境下,各种互联网+模式不断涌现,以互联网为依托的各个行业各具特色,呈现出一种百花齐放的事态,而互联网理财平台也跻身其中。大学生作为新时代的新生力量,对于新知识的接受力更强,种种的新知识又将为他们的人生铺路搭桥,理财作为人生规划中的重要组成部分,有着举足轻重的地位。而融入互联网元素的理财也将逐步在当下社会中被推广,尤其是相较于传统的理财模式,在一些特殊的环境条件下,互联网理财显得更
金融研究 |
关联方资产重组存在的问题及对策探讨
市场经济体制下资源配置十分重要,对于上市企业来说资源配置最为主要手段是资产重组。不可否认的是,就证券市场而言,资产重组非常关键,可是从现在市场企业资产重组实际情况看,类似于短期内炒股,对企业推动和促进作用小。公司资产重组比较常见,关联交易是其中一种形式,在近年来受到了广泛的关注。本文以关联方资产重组为探究和讨论对象,以资产重组现状出发,分析了关联方资产重组具有的问题,且针对解决资产重组问题提出对策
金融研究 |
目前我国货币市场发展中存在的问题及改革思考
货币市场的本质是通过金融资产交易平台,实现资金在供需者之间的平衡,引导资金在不同的金融资产之间寻找合理的配置,发现金融资产价格,降低搜寻成本和信息成本,为投资者提供出售金融资产而获得流动性,同时通过保险、对冲交易等对货币市场行为中隐藏的风险进行管控,以此实现供求之间资金重新配置的目的。当前我国金融市场虽已进入体系相对完善、层次比较丰富的阶段,但在探索和发展的道路中存在着许多问题,本文就存在的问题进
云时代 |
新时代背景下的无人经济发展现状及提升路径
无人经济是指通过综合运用物联网、互联网、5G、人工智能、大数据等新一代信息技术和“新基建”,为人类的生产、生活提供新的生产、分配、交换、消费、服务模式的新经济业态。近些年出现的无人零售,无人物流,无人工厂,无人驾驶,使得“无人经济”的场景日益丰富,“无人经济”成为未来经济发展的一个新趋势。它改变了传统经济对人力的高度依赖,改变了人们的生活方式和生产方式,未来的发展前景积极可观。本文主要针对无人经济
云时代 |
网络视频平台哔哩哔哩盈利模式研究
随着我国文化多元化发展的趋势,二次元文化作为一种独特的文化体系,在如今越来越受到市场的接受重视。随着互联网技术的发展以及人们价值观的开放,二次元布局已经是娱乐资本绕不开的环节。在众多二次元产业中,哔哩哔哩公司由于拥有巨大年轻用户群体和独特的弹幕文化,不仅成为二次元社区的领头企业,同时也在向三次元破圈发展,在长视频平台中拥有巨大的影响力。因此本文采用案例分析的研究方式,通过哔哩哔哩公司的财务报表以及
云时代 |
“互联网+”时代背景下跨境电子商务环境下关税法律问题研究
随着“互联网+”时代的到来,跨境电子商务也成为了现阶段十分重要且常见的一项贸易方式。同时在这种信息化的跨境贸易背景下,我国与之相关的关税法律也面临着一定的挑战。对此,本文将对“互联网+”时代背景下跨境电子商务环境下关税法律问题进行研究与讨论,以期达到促进我国跨境电子商务环境下关税法律得到进一步完善与发展的目的。 “互联网+”是互联网思维进一步实践所得的成果,并不断推动着经济的发展。在这一时代背景
云时代 |
山东省农村电商推动产业结构转型升级调查研究
随着社会的发展,农村作为我国现阶段最具有发展潜力的市场环境,充分发掘农村中的市场,无论是对于农村的经济发展还是农村的电子商务行业均有着非常重要的作用。互联网技术作为一种新型的信息传输技术,其在现阶段已经融入到了人们生活的方方面面,农村地区的互联网普及率与网民数量也得到了显著的增加,这也为农村的电商发展提供了良好的基础。本文着重对农村电商推动产业结构转型的升级策略展开了研究。我国农村的经济具有一定的
云时代 |
“互联网+”背景下高校大学生创业机会拓展研究
创业经济是建立在创新基础上的一种经济形态,我国正处在经济发展的转型期,创业经济必将成为我国未来经济发展的主要模式。随着现阶段我国经济的发展,互联网的进一步普及,以及我国各项优惠政策的出台,在风起云涌的创业大军中,大学生这支新生力量,越来越多地投入创业实践中。基于大学生“互联网+”的创业机会既是发展市场经济的必然要求,又是缓解高校就业压力,提高就业率的重要举措。“互联网+”有利于大学生实现自己的创业
云时代 |
精准扶贫背景下农村电子商务的发展分析
农村是我国社会体系中不可忽视的组成部分,为实现中华民族的全面复兴,国家和社会应当基于农村区域经济的发展进行深入的发展,引导农村人民早日进入小康生活,而精准扶贫和农村电子商务发展都是提升农村发展水平的重要措施,为提升农村精准扶贫背景下电子商务发展的水平,文章以此为切入点简要阐述了农村电子商务发展的意义,并就当前农村电子商务发展的现状进行分析,从而提出具有针对性的发展策略,期待能够对相关从业人员有所启
云时代 |
某推理社交APP运营模式分析
近年来,综艺节目衍生或合作APP层出不穷,这充分融合了电视、互联网、游戏三种平台的资源优势,在一定程度上丰富了综艺趣味、打造了综艺品牌、增强了粉丝粘性、降低了游戏引流成本。本文根据某明星推理综艺节目官方指定的推理社交游戏,分析其运营策略,根据其在运营中出现的问题提出了相关建议,为综艺节目衍生或合作APP的发展运营提供借鉴。 随着互联网的不断普及,手机APP已经变成了人们日常生活中必不可少的一部分
云时代 |
农产品直播营销模式分析
近几年新兴的网络直播营销相对于传统营销优势凸显,成本较低,影响范围较大,在进入到农产品销售领域后迅速解决了农产品滞销的问题,也成为农民增收的另一途径。但目前农产品直播营销还处于发展的初级阶段,其中隐藏着很多问题。本文主要分析农产品发展直播营销工作中存在的问题,从农业企业直播营销人才队伍建设、农产品直播内容创新、农产品特色建设和农产品直播营销体系等方面提出了较为完善的建议。 一、引言 网络直播为
经营管理 |
关于中小型制造企业机器设备维修保养管理的实践探讨
随着新科技和新技术的应用,很多中小型制造企业为了降本增效,愿意用机器代替人工来节约成本,提高产品的市场竞争力。为了确保企业生产安全顺利,针对中小型制造企业机器设备维修保养的研究,具有非常重要的现实意义。本文首先概述了机器设备维修保养管理的重要性,其次指出了机器设备在实际维修保养管理中存在的一些问题,最后针对性的提出了几点有效的机器设备维修保养意见,旨在最大限度提升机器设备给中小型制造业的经济效益。
经营管理 |
汽车销售企业成本管理存在的问题与对策研究
中国的汽车市场,经过20年的快速发展,以汽车4S店形式出现的汽车销售企业大量涌现,各品牌的汽车在市场中的竞争也越来越激烈,4S店的利润空间也由于价格战被压缩,因此成本管控越来越倍受到投资人的重视,如何科学合理的进行成本管理,提升企业的业绩和利润,是每个专营店都要面对的课题。本文以起亚嘉华4S店为例,通过分析企业成本管理中存在的问题,并提出对策建议,以期为相关汽车销售企业提供帮助。 汽车4S店是销
经营管理 |
新形势地勘单位经济管理问题研究
依照经济建设以及国防等相关方面的需求,根据不同目的,地质勘查单位,又有工程地质勘察、水文地质勘察以及矿产地质勘察之分。地质勘查行业作为一项重要的基础性产业不仅对保障人们生产、生活资源和能源供应有着至关重要的影响,同时更影响着我国经济社会整体发展进程。所以为了有效保证地质勘查单位持续健康发展,必须要地勘单位经济管理工作充分做好,地勘单位经济管理和市场经济发展以及管理紧密相关,特别是在新形势发展下,地
经营管理 |
全面预算管理对销售企业的影响探究
销售企业的全面预算管理工作可以说是企业实现战略目标的必要保证,同时,全面预算管理也是合理管控和分配企业资源有效保障手段,能够提高销售企业内部管理水平和盈利能力。作为能够反映公司在未来时间段内收支状况的管理工具,全面预算管理通过公司战略目标来进行销售预测。但是伴随着全面预算管理在企业中的不断深入发展,其也开始暴露出一定的问题。文章对销售企业的全面预算管理工作进行了分析研究,对全面预算管理中存在的问题
经营管理 |
行政事业单位业务层面内部控制建设存在的主要问题及对策分析
行政事业单位在发展过程中,其内部的管理机制不断完善,当前时代的发展对行政事业单位提供的服务提出更高要求,需要行政事业单位从内部着手,提升管理成效,便需要立足内部控制管理,通过提升内控管理水平,来提升自身服务效能来回馈社会。具体到业务层面,从业务层面加强企业的内部控制管理水平,将帮助管理人员更深入了解单位在各主要业务中存在的一些问题,基于这些问题的暴露,采取对应的解决策略,例如采用出具岗位权责说明书
经营管理 |
企业创新与企业财务绩效的关系研究
本文以2015--2017年92家创业板的互联网和技术服务上市公司为研究样本,实证分析企业创新与企业财务绩效关系,以及企业创新产出对企业创新投入与企业财务绩效的中介作用。研究结果表明:企业创新投入对企业短期财务绩效有抑制作用,对企业长期财务绩效有正向促进作用;企业创新产出对企业短期财务绩效具有消极的影响,对企业长期财务绩效有正向促进作用;企业创新投入会直接影响企业财务绩效,也可以通过企业创新产出作
经营管理 |
基层事业单位内控存在的问题及对策分析
基层事业单位加强内部控制建设,是提升单位综合管理水平的重要途径,对促进基层事业单位健康持续发展具有重要的促进作用。但是由于各种原因,很多单位的财务内控存在不少问题,导致财务内控并不能落到实处,对基层事业单位的各项财务工作造成了风险和隐患,难以充分发挥内部控制在单位内部管理中的重要价值。基于此,本文详细分析基层事业单位内部控制建设中存在的问题,结合实际情况总结提炼出基层事业单位内部控制有关的建议和对
经营管理 |
加强物资管理是建筑企业降低成本的关键
科学有效的物资管理能够为建筑企业降低成本损耗,减少不必要的浪费,从而更好地为企业的经济效益服务。建筑企业如何在激烈的市场竞争环境下优化物质管理工作,构建高效合理的物资管理体系,成为当前建筑企业面临的紧迫课题。本文从建筑企业加强物资管理的重要意义着手,对管理中存在的问题进行分析,针对性地提出优化策略。 随着城市化进程的不断加快,建筑企业的规模也在不断扩展,建筑物资需求也在持续增加,在这一过程中,为
经营管理 |
关于行政事业单位加强固定资产管理的研究
行政事业单位固定资产是单位履行职责、提供公共服务的物质保障,因此加强行政事业单位固定资产管理就尤其重要。本文试析行政事业单位固定资产管理现状,根据实际状况探究切实可行的管理思路与方法,试图为合理有效的开展行政事业单位资产管理提供方向与依据。 一、引言 随着近几年国家对行政事业单位的固定资产管理逐步规范化,投入力度也在不断增大,各种制度也在不断完善中。防止固定资产流失,在实际运用中实现固定资产的
经营管理 |
医院内控制度存在问题与完善对策的探讨
在公立医院管理工作开展的过程中,内部控制的重要性不言而喻,并且在发展中的地位十分关键,能够进一步优化公立医院经营管理工作质量与效率。特别是公立医院内控制度建设方面,其问题也逐渐突显出来。由此可见,深入研究并分析公立医院内控制度缺失的成因与对策具有一定的现实意义,能够进一步推进医院经营活动的开展,更好地落实公立医院经营目标。 随着时代的发展,我国各行各业均呈现出新的发展趋势。医院作为非盈利性机构,
经营管理 |
基层医疗卫生机构内部控制管理制度的建立与完善
随着我国城乡居民生活水平的提高,人民群众对于医疗健康的需求日益增长,基层卫生医疗机构也得到快速的发展,对其内部管控提出了新的更高的要求。但是,当前我国有很多地区的基层医疗卫生机构,其内部管控体系并没有得到相应的加强,对基层机构的资产安全、财务安全、运行安全造成了很大的隐患。本文结合基层医疗卫生机构当前的具体情况,阐述了内部控制管理制度的重要性,分析了目前阶段存在的主要问题,并提出进一步完善的具体措
财政财务 |
大数据时代企业业财融合的实现条件与路径研究
大数据给财务会计、财务管理带来了新的技术和手段,同时也为会计及财务管理带来机遇、冲击和挑战。在大数据时代下,企业财务管理的边界得到扩展,企业进行业财融合可以大大提高企业的财务管理水平。本文首先分析了大数据时代企业进行业财融合的必要性,然后分析大数据时代企业进行业财融合存在的问题,接着分析大数据时代企业业财融合的实现条件,最后提出了大数据时代企业实现业财融合的具体路径。 一、大数据时代企业业财融合
财政财务 |
浅析经济责任审计风险影响与防范措施
领导人员经济责任审计已进入了快速发展阶段。在实施经济责任审计的过程中,必然存在各种不确定因素导致的审计风险。本文对履行经济责任审计可能存在的风险影响以及怎样提升监督服务水平、职责履行更加到位等几个着力点方面,提出防范的措施和建议,希望能提供借鉴和帮助。 随着时代的进步和发展,审计工作越来越显得重要,尤其是对领导人员经济责任审计,国铁集团和集团公司相继印发了相关办法,领导人员经济责任审计已进入了快
财政财务 |
新形势下房地产企业资金管理与成本控制研究
近几年来,随着社会经济稳固发展,房地产企业经营规模逐步扩大,组织结构发生着相应的变化,使得内部问题逐渐凸显出来,其中房地产企业在进行资金管理过程中往往会遇到很多问题,致使经营成本不断增加。为此,本文就新形势下房地产企业资金管理与成本控制展开研究,并对存在的问题进行了深入探讨,也希望以下所提出的观点能够为相关人员工作借鉴参考,进而更好的进行房地产企业资金管理,实现提高成本控制水平和效率的目的。 伴
财政财务 |
切实发挥审计问题整改效力 助力审计成果高效转化
在新时代习近平特色社会主义的领导下,审计的职能作用发挥越来越重要。2018年3月1日起施行的《审计署关于内部审计工作的规定》中对内部审计问题整改作出明确要求。本文主要论述新时代背景下,铁路系统内部审计如何高效转化审计成果,将内审职能发挥落实落地,助力铁路公司规范经营管理,提高管理效能。 做好审计整改是推动重大政策措施落实、规范经营管理、体制机制创新、党风廉政建设的有力抓手,是深入贯彻落实习近平总
财政财务 |
精细化预算管理在企业财务管理中的应用
在企业财务管理的实践过程中,为切实有效的提升以及整体优化财务管理成效,同时也为了尽可能保障财务管理水平,有必要积极全面的采用精细化预算管理方式,切实有效的提升精细化管理程度。精细化管理是一种先进的现代管理理念,有助于企业财务内控精细化,降低运营成本,提高资金利用率,推动企业的可持续发展。为此,企业必须结合自身的经营特征, 行之有效的采用精细化管理的方式,切实实现精细化预算管理。 在企业持续发展的
财政财务 |
浅谈政府会计制度背景下医院财务电算化内部控制
随着近年来电子信息技术的不断发展和新政府会计制度的实施,计算机应用于新政府会计制度背景下财务管理中得到了极为广泛的应用,并且在我国现代医院的发展过程中,电算化的管理对医院的财务内部控制造成了一定的影响。目前新政府会计制度的实施,对于财务管理工作人员来说,这既是挑战也是机遇,需要由财务管理人员依据新政府会计制度要求,做好内部的电算化管理,强化内部的控制,通过这种方式才能有助于使医院的财务管理质量得到
财政财务 |
新医改背景下的医院财务管理内控制度创新
随着近年来社会经济的不断发展,医疗卫生体制在我国呈现快速改革的状况,医院财务管理朝着规范化和标准化方向逐渐发展,从整体水平来看,我国的医院在进行财务管理时及管理质量出现了极大的变化,并且新医院会计准则的颁布与实施直接促进了我国医院财务管理的发展,但对于相关工作人员也提出了更高的要求,工作人员在进行财务管理时也存在一系列的问题,需要引起高度重视,只有这样才能使新医改背景下的医院财务管理质量得到提升,
财政财务 |
新政府会计制度下如何建立适合公立医院内部控制制度
在社会主义制度的标准下,我国一直以来就是以人民为核心的。在这种要求下,我国一直致力于社会基础保障设施的建设。公立医院就是这样一种社会基础保障设施,它为我国人民提供了医疗服务。公立医院要想得到良性的发展,就需要做好财务管理,为医院的经营活动提供后勤保障。在财务管理工作中,内控是非常重要的一个环节,它直接影响到公立医院的发展。基于此,本文从公立医院内控的重要性出发,探究在新政府会计制度的背景下,公立医
财政财务 |
会计信息化对企业会计实务的影响及应对方法探讨
随着我国信息技术的不断发展,各大企业的会计工作也在向信息化方向转变,这在一定程度上不仅对企业会计实务的发展有一定的促进作用,而且还可以促进会计理论的进一步完善,提高会计工作的效率和质量。所以各大企业一定要重视会计信息化建设,针对会计信息化对会计实务带来的积极影响和不利影响进行具体分析和研究,并制定有效的措施来进行弥补和优化,从而最大限度的发挥出会计信息化的应用价值,这对企业未来的发展也具有非常积极
财政财务 |
会计核算在石油企业管理中的作用
社会经济高速发展背景下,企业要想获得长远发展和赢得市场竞争力,必须不断推动企业发展和创新,这也是当下企业可持续发展的重要影响因素。在我国各行各业体系、制度不断优化完善的背景下,石油行业与国际形势、相关政策和经营环境的关系日益紧密,管理制度和运营模式也逐步与国际接轨,会计制度与国内外相关法规紧密关联,会计核算工作在石油企业管理中发挥的作用不断凸显,占据了更为关键的作用。基于此,不断强化石油企业会计核
财政财务 |
论政府会计制度下公立医院财务内部控制体系构建
在公立医院日常发展的过程中,构建完善的财务内部控制体系是非常重要的,不仅有助于实现资源的优化性配置,还有助于提高公立医院财务内控的效果。随着我国当前政府会计制度的实施,公立医院财务内部控制体系构建产生了一定的影响和新变化。因此,为了保证实际工作有序进行,需要加强对政府会计制度有效了解和认识,再结合公立医院财务内部控制体系构建的现状,提出有效的解决措施,从而使得公立医院财务内部控制体系能够不断的完善
财政财务 |
行政事业单位会计风险防范防控分析
行政事业单位会计风险防控具有较高价值,是有效提高单位会计信息质量、规范会计核算行为、提高单位资产管理水平的重要工作。可是,就近几年行政事业单位工作实际情况来看,会计风险也在不断增加,而本文则是就行政事业单位会计风险防控防范展开了分析,希望以此来有效促进行政事业单位健康、稳步发展。 会计活动本就是有效反映出过去交易以及业务的重要财务工具,在社会经济不断发展的时代背景之下,市场之间的竞争也变得越发的
财政财务 |
企业财务收支审计工作中风险识别的应用分析
现阶段,社会发展十分迅速,市场环境也在发生着巨大的变化,而企业在现代管理工作中,不仅要对自身财务管理工作加以重视,还应当不断强化自身内部审计管理,实现科学合理地规避风险。笔者主要对企业财务收支审计风险识别的方法及其影响因素作了研究和分析,进而具有针对性地提出了几点风险识别的应对措施。 一、企业财务收支审计风险识别的有效方法 (一)财务收入审计识别方法 对于企业财务收支审计工作来讲,对收的审计
财政财务 |
做好物流企业财务管理提高企业经济效益探述
随着互联网时代不断发展进步,互联网新兴产业的发展壮大促进了物流企业的迅速发展。物流企业虽然整体都在提升,经济效益也有所增高,但是物流企业财务管理的实施还不够深入企业内部,企业财务工作有序开展促进着企业经济效益。因此要想物流企业经济效益有所提高,就要不断加强企业财务管理工作,对企业成本费用合理管控,避免财务风险发生,从企业根本出发改善财务方面工作缺失,按照物流企业实际情况对财务管理工作重点及难点进行
财政财务 |
互联网时代企业盈余管理的商业伦理与会计职业道德思考
大数据、人工智能、物联网等高科技产业的发展让国家的经济联系更为紧密,经济全球化将会发展得更加深入,带来更多机会。在互联网时代机遇下,企业要加快发展进程。移动互联网时代,传统医药商业模式改革影响企业商业模式,例如,康美药业打造了“大健康+大平台+大数据+大服务”的全面体系。盈余管理则是这些企业在资本市场美化报表的惯用手段之一。康美药业提供了一个难得的案例样本,本文首先对康美药业的基本情况进行阐述,然
财政财务 |
当前乡村财务管理现状及策略探讨
党的十九大报告提出实施乡村振兴战略,强调按照“产业兴旺、生态宜居、乡风文明、治理有效、生活富裕”的总体要求,建立健全城乡融合发展体制和政策体系,实现农业农村现代化。目前,我国农村基础设施薄弱,经济不发达,农民生活水平低下不够富裕,要实现以上目标,乡村治理中财务管理是关键。农村财务管理能够有效助推乡村振兴工作,实现农村和谐幸福、社会治安稳定。国家富强、民族振兴、人民幸福一直是党委、政府的奋斗目标,进
财政财务 |
关于加强行政事业单位固定资产管理的思考
固定资产是我国国民经济的重要组成部分,新政府会计准则实施对行政事业单位固定资产管理的规范性提出了更高要求。由于资产管理工作的复杂性,很难做到合理有效地配置和监督,导致目前固定资产管理工作问题颇多。怎样能使固定资产更有效地创造社会价值。文章以D学院为例,从行政事业单位目前管理存在的问题剖析,并从健全体制、加强内控、规范账务、提高意识、信息管控方面提出对策建议,希望能促进行政事业单位固定资产管理更加规
财政财务 |
人工智能时代企业财务会计向管理会计转型的研究
随着经济不断发展,市场对企业管理要求越来越高,企业迫切需要财务部门为企业管理与决策提供有价值的信息,并参与到企业管理与决策中。同时,财务中简单重复的基础会计工作不断的被人工智能等新兴技术取代,财务人员有更多精力投身于企业价值创造、内部控制、风险管理等工作上,财务转型已是必然趋势。本文在论述财务转型的内涵的基础上,结合实际深入研究了目前企业财务会计向管理会计转型过程中遇到的的问题,并相应的给出解决对
财政财务 |
民营医院全面预算管理的探索实践
近年来,国家推进医疗体制改制,鼓励民营医院做大做强,公众对民营医院的认知也越来越高,而民营医院作为公立医院的有力补充,又区别于公立医院,缺乏国家及主管部门财政拔款补助,只能依靠自身经营收入,归属于营利性医疗机构,采用的是企业会计制度,经营的最终目标仍然是追求利益最大化,而管理模式普遍又是采用公立医院管理模式。因此,医院决策层在制订战略目标和发展规划、提升市场竞争力、控制成本、防范风险、促进资源优化
财政财务 |
商贸企业资金管理中的问题与对策
资金管理水平是衡量企业可持续发展的重要指标,也是影响企业生存和企业竞争力的重要因素。作为流通行业,商贸企业比其他企业更依赖于资金的流动性。然而,商贸企业的资金管理仍然存在诸如资金管理意识薄弱、资金管理模式落后、应收账款风险高等问题,亟需加以解决。本文介绍了商贸企业资金管理的重要意义,分析了商贸企业出现的主要资金管理问题,从提高资金风险管理的意识、加强应收账款的回收、强化资金计划管理等方面提出优化建
财政财务 |
内控审计在企业集团中的面对的问题及应对措施
随着社会经济的发展,企业发展越来越好,规模越来越大,很多企业都逐渐往集团式发展形成企业集团,企业集团在发展的同时为了规避风险,企业集团的管理者越来越重视企业的内部控制,而企业内控审计作为企业内部控制的一个主要环节,其执行与质量结果直接关系到企业内部控制的质量。本文主要结合企业集团在开展内控审计中面临的涉及业态多、数据多、发现问题整改投入多以及企业内部审计人员能力与企业高速发展不能匹配等一系列问题进
财政财务 |
行政事业单位会计风险防范及其控制
财务会计核算是行政事业单位机构运行的经济基础。目前,基层行政事业单位存在着会计队伍素质低、会计业务水平不高、单位负责人对会计工作不重视以及单位内部控制失效等多种现象,从而导致会计信息质量差,存在着诱发会计风险的可能。做好会计风险防范及控制成为行政事业单位可持续发展的当务之急。本文对基层行政事业单位会计风险进行基本介绍,对其产生的原因予以分析,并根据存在的问题提出相应的控制措施,为防范行政事业单位会
财政财务 |
会计信息化对企业财务管理的影响与合理应对方法
随着中国市场经济的不断发展,市场竞争加剧,企业竞争力增强。在新形势下,企业必须不断创新现有的管理方法。结合传统的管理方法和最新的信息技术,可以满足公司自身发展的需求。财务管理应加强与现代信息技术的集成,这是公司管理最重要的部分,提高会计信息化水平,提高公司财务管理的质量和效率,实现可持续发展。 在公司管理中,会计部门主要通过记录企业的实际运营,对企业各个部门反馈的财务信息进行分类,准备财务报表并
财政财务 |
加强业财融合 提升财务管理水平
随着科技飞速发展,企业竞争压力日益加大,为了实现持续的生存和发展,必须提升财务管理水平,企业要应对强烈的市场竞争,必须将业务管理与财务管理进行有效融合,本文从简要概述业财融合、施行业财融合的必要性以及实现途径进行分析讨论,增进业务和财务部门的交流与合作,提升整个公司各部门间的决策化水平,形成财务对业务的有效监督。从而促进企业实现总体战略。 业财融合是企业从传统的核算会计向管理会计发展的结果,随着
财政财务 |
如何加强EPC工程总承包项目的财务管理思路研究
随着近年来我国市场经济的蓬勃发展以及以建筑、电力和石油为代表的大体量基础设施建设进程的加快,我国政府及现行《建筑法》中所提倡的EPC总承包的模式出现在越来越多的项目中。为了适应EPC模式的特点,项目财务管理也需要进行相应的变革和精细化管理,从而达到降低成本,确保项目正常进行的目的,进而得到广大企业和相关监管部门的关注和重视。基于此,今天本文主要就如何加强EPC工程总承包项目的财务管理思路研究这一论
财政财务 |
旅游企业财务内控的管理思路
对于旅游行业这种新兴行业而言,财务内控工作尤为重要,可以促进旅游企业形成更健全的财务内部控制系统,整合旅游企业的各项资源,提高旅游企业的核心竞争力,促进旅游企业的全面发展。因此,本文将探索旅游企业财务内控的管理思路,以此帮助旅游企业建立健全财务内部控制系统,促进旅游企业的长远发展。 财务控制是企业财务工作的重要组成部分,是指通过相应的财务政策促进企业财务体系健全,从而保障企业资产的流动性,使企业
财政财务 |
价值网环境下企业财务管理模式研究
企业财务管理指的是在一定目标下,对投资、筹资、营运资金以及利润分配进行管理的工作,也是企业管理中的重要构成。但随着企业经营的关键目标更改,财务管理也应随之做出规划上的改动,才能保障能够将企业关键目标与资本投资合理兼顾。而当代信息技术的发展使得“价值网”环境的成型具有了不可逆的特征。基于此,企业财务管理模式便需要结合价值网的特征与优势做出迎合性举措。也就是在充分认知价值网环境对企业财务管理的影响后,
财政财务 |
大数据背景下国有企业预算管理方法探讨
信息时代的发展推动了科技的进步,国有企业也逐渐转型成为精细化财务管理方式,结合现代化信息数据处理技术的应用来优化预算管理,能够有效实现企业内部资产的优化配置,减少成本的支出,促进企业的稳定发展。本文主要分析了在大数据背景下国有企业预算管理方法优化措施。 大数据时代的到来给社会各行各业提出了挑战,同时也带来了发展机遇,需要各行各业能够创新经营管理方式,加强事前的管理和筹划工作开展,认识到市场瞬息万
财政财务 |
建筑经济管理中的资金管控策略研究
建筑经济管理是工程项目中极其重要的部分,它对工程项目的重要性主要体现在是从项目计划开始,包括项目的施工,竣工,验收以及完工后的维护工作等,工程项目的方方面面都包含着经济管理。建筑经济管理主要包含了施工单位的经济构造,人员构成,资源框架以及经营方式等,是项目工程中所涉及到的一切经济行为的综合。而资金管控策略是其中最基础,最重要的环节。好的资金管控策略要符合施工单位的经营模式,满足企业长足发展的要求,
财政财务 |
公立医院财务收费信息化管理的研究与思考
随着当今社会的快速发展,信息技术的逐步发展成熟,公立医院财务管理方面的发展要求也越来越高,医院财务收费信息化建设现已成为医院发展的重要组成部分。如何迅速合理地发展财务管理信息化,实现医院的持续稳定发展,那就需要不断完善医院对于患者看病就医收费的管理制度,从而使收费工作从繁琐优化到简洁,提高患者对就医看病服务的满意程度,使公立医院的管理跟上时代的发展,使其更加合理化和科学化。 财务管理信息化虽然是
财政财务 |
基于财务分析探讨企业经营存在的深层次问题及对策
伴随着城市化进程的不断加快以及经济建设的大规模进行,建筑业的发展前景良好,国家对建筑行业的扶持力度也逐渐加大,进一步推动建筑行业的发展。但建筑公司在发展过程中会面临一系列的运营问题,这些问题对企业的长远发展具有显著影响,而财务报表则可以直观的反映公司的经营情况,通过透析财务报表可以更加直观的分析公司的经营状况。本文从财务分析的角度,通过对企业2015-2018年的财务报表进行全面的分析,利用水平分
财政财务 |
地勘单位执行政府会计制度存在的问题及解决办法
《政府会计制度》在全国范围之内全面推行的具体时间为2019年1月1日,这就给行政事业单位会计工作的有效落实提供了强有力的支撑,大幅度的提升了事业单位财务工作的质量。在《政府会计制度》推行以后,地勘单位的会计管理工作也取得良好的成效,受地勘单位自身特殊属性的影响,其会计工作存在着很多的问题需要解决。因此,地勘单位要以此为契机,重点关注政府会计制度改革的走向,加大力度提升自身的会计制度总体执行水平。
财政财务 |
浅谈公立医院业财融合的实践探索
在国家大力推进医疗改革和建立健全现代医院管理体系的政策背景下,公立医院面临着如何提高运营效益、实现资源优化配置和财务精细化管理的挑战。本文通过分析传统公立医院财务管理模式存在的问题,从体制改革、业务改革、人员改革和信息系统改革四个方面提出如何实现业财融合,以推动公立医院财务精细化管理的实践建议。 一、引言 在财政部2016年印发的《管理会计基本指引》中明确规定,单位应用管理会计应遵循的其中之一
财政财务 |
关于事业单位会计风险管理的探讨
在和平年代经济的发展成为了人们共同关注的话题,如何推动经济的发展让社会得到稳步的提升,进而让人们的生活质量和生活水平得到进一步提升,也成为了人们关注的重点,而在城市发展的过程当中,事业单位起到很重要的作用。他既保护了城市内部的和谐安稳,同时也推动了城市内部的不断前行,而在事业单位中财务会计是一个十分重要的角色,因为财务会计所涉及到的工作内容以及所得出的工作数据都会影响事业单位的下一步决策和工作。为
财政财务 |
对财务共享模式下企业内部审计的几点探讨
内部审计作为企业内部管理的重要部分,其工作成效如何直接影响着企业的经济效益和经营风险,在现有情况下,我国企业内部审计普遍存在工作效率低下、审计结果不理想等问题,基于此本文从财务共享模式入手,构建创新和优化企业内部审计的对策, 希望能够为企业内部审计效果的提升带来有利作用。 一、财务共享模式对企业内部审计所带来的影响 (一)有利影响 1.优化了审计工作模式,提升审计成果 在财务共享模式下,企
财政财务 |
企业应收账款管理问题及对策探讨
应收账款管理是企业财务管理中的一项重要工作,实施科学合理的应收账款信用政策可以有效提高应收账款的成本效益,对正确预测和判断企业未来发展的销售前景和市场潜力具有深远意义。应收账款管理的完善与否已经直接影响到企业的发展,本文从应收账款管理的相关理论出发,对应收账款管理的意义、目的、重要性进行了阐述;深入分析了企业应收账款管理中存在的主要问题;结合财务管理的理念,提出了应收账款管理与核算的对策探讨,旨在
财政财务 |
新医改下县级公立医院财务管理问题研究
随着十三五期间,国家将深化医改纳入全面深化改革的总体部署进行了统筹推进。深化公立医院体制改革,规范收支运营,提高公共资源利用效率,破除以药补医,推行药品耗材零差价等,都有效的解决了群众看病难看病贵的问题。但财政补助不足、收费与医保结算的支付控制及医疗市场竞争的加剧同时也对县级公立医院的管理提出了更高要求。为了更好的适应新的医疗改革制度,县级公立医院必须重视财务管理工作,提升财务管理业务水平,创新改
财政财务 |
企业集团内部转移定价问题及其对策研究
随着经济全球化,跨国公司越来越多,公司间的竞争也愈演愈烈,转移定价是各集团公司为了降低成本提高公司竞争力常用的方式。转移定价的使用可以提高企业的经营管理水平,但也可能会给企业带来风险,尤其是税务风险。因此,管理会计下如何合理运用集团公司的转移定价十分重要,本文通过对集团公司转移定价的分析,解决科学合理的运用转移定价来发挥其优点规避其风险,也为其他公司合理确定和运用转移定价提供参考。 内部转移定价
财政财务 |
企业会计内控工作中存在的问题及策略
随着社会经济发展和市场经济制度的完善,企业想要更好的发展便必须做好企业管理工作,怎样更加科学的对企业管理,提高自己的管理水平,帮助企业更好的发展是很多企业面临的重要问题。企业会计内控工作的开展会直接关系到企业财务的安全和长远的发展,是企业非常重视的一项问题。就当前而言,我国很多企业会计内控存在的问题还比较多,这便要求必须根据实际情况和需要对企业的内控制度进行完善,做好内控工作,帮助企业更好的发展。
财政财务 |
供给侧改革背景下管理会计创新发展研究
随着供给侧改革的进行,企业会计想要将自己在绩效考核和预算管理中的作用发挥出来,便必须跟上社会时代发展的趋势,不断地进行开拓创新。当前我国很多企业管理会计存在人才欠缺、方法单一以及信息化水平较高等一系列的问题,想要将管理会计作用发挥出来,便必须进行管理会计的创新。这不但能够帮助企业推动管理会计的变革,将管理会计的作用发挥出来,帮助企业更加合理地利用资金,对资源进行优化配置。企业只有做好管理会计人才队
财政财务 |
人工智能对会计行业的影响和应对措施分析
随着科技的发展,人工智能技术随着深入的研究,已经逐渐应用于各行各业中,同样会计行业也不例外,由于人工智能可以促进会计向高效率、低成本以及低错误率的方向发展,使得传统会计人员面临着被淘汰的风险,而我国四大会计事务所也开始引进财务机器人,对于正处于新时代的财务会计人员而言,应该学习什么样的技能来应对时代发展趋势,成了当务之急,在对会计人员的发展中,如何应对和挑战人工智能带来的影响,是当今会计人员需要重
财政财务 |
关于民办教育集团财务风险管理的探讨
随着经济社会的发展与产业结构的调整,民办教育的发展呈现出集团化与规模化的趋势,与此同时经历改革开放40年的栉风沐雨,民办教育也逐渐被人们所认可与接受。在互联网+、大数据、区块链、人工智能等新兴技术的驱动下,民办教育企业迅速变革与发展,竞争不断加大。在民办教育集团化的发展历程中也伴随着财务风险产生,如何保持民办教育集团化财务的稳健发展,需要我们高度关注财务风险管理,防微杜渐,谨记“蝼蚁之穴,溃千里之
财政财务 |
基层工会财务管理存在的问题及对策
在工会各项工作开展过程当中,财务管理工作占据非常重要的地位,也是工会各项工作开展的重要前提与基础,对工会履行社会各项职能发挥着重要的作用,也是推动工会持续稳步发展的关键。所以在工作当中要将财务管理工作放在首要位置,采取有效措施将此项工作充分做好。近年来,针对基层工会财务管理工作进行相应检查发现,在一些基层工会当中,财务管理工作方面依然有很多问题存在,这些问题不仅影响工会财务工作水平整体提升,同时对
财政财务 |
业财融合在民办教育企业中的应用
伴随着现代经济发展的环境越来越复杂,企业在实际发展的过程中,会计的地位也越来越凸显。尤其是在民办教育企业中,出于企业经营与管理各方面的需要,财务以及业务进行融合的需求越来越凸显。相比于普通的企业来说,民办教育企业无论是在企业结构方面还是在经营的内容方面都有其特殊性,因此,业财融合相关工作的开展过程中,也需要能够充分考虑到民办教育企业各方面的情况。本次研究中,研究人员就具体探讨了民办教育企业中业财融
财政财务 |
关于制造企业会计核算几点问题的思考
随着国家经济的飞速发展,经济市场中的竞争越来越激烈,也就有着越来越多的企业意识到了会计核算对于企业发展的重要意义,灯片文章以制造业为例,简要阐述了企业中会计核算工作的相关内容。 会计核算工作作为财务管理工作中的基础工作,占据着不可忽视的地位,拿一栋建筑举例来说,如果地基打的不稳,那么就面临很大的坍塌风险,所以在企业管理当中,注重会计核算工作,让财务相关工作人员有着清晰明确的职业规划是非常有必要的
财政财务 |
基于云计算的中小企业财务会计信息化探讨
随着社会的不断发展,科技的不断进步,云计算已经广泛地应用在许多行业当中,对于中小企业财务会计而言,云计算的产生给整个财务会计带来了巨大的影响。本文就对基于云计算的中小企业财务会计信息化进行探讨。从云计算的概念出发,对云计算在中小企业财务会计信息化中起到的积极作用和存在的问题进行详细的说明,最后对加强云计算在中小企业财务会计信息化建设的有效措施进行详细的阐述。 一、云计算的概念 云计算是分布式计
财政财务 |
关于市政工程公司全面预算管理几点问题的思考
随着国内经济不断发展,企业内部控制管理在整个市场经济环境中,会产生各种各样的风险。全面预算管理作为企业内部控制管理的重要内容,对于企业发展起到的作用也愈发重要。虽然我国多数市政工程公司意识到了全面预算管理重要性,但就实际执行情况而言,全面预算管理还是存在不少问题。实施效果也参差不齐。本文就市政工程公司全面预算管理存在的问题进行分析,并结合企业和市场实际情况,来对这些问题提供一些解决思路和办法,希望
财政财务 |
企业全面预算管理的现状与对策分析
随着市场的竞争变得越发激烈,大部分企业在无法提升产品的市场占有率时,只有选择降低成本来提升企业收益。想要降低成本,需要企业在经营管理中做到全面预算。下文中主要描述全面预算管理的含义及意义,并分析企业目前存在的问题,再对问题进行分析,提出对策,从而达到提升企业全面预算管理的目的。 一、介绍企业全面预算管理 (一)什么是企业全面预算管理 全面预算管理是为了达成企业制定的战略目标,向企业规划方向推
财政财务 |
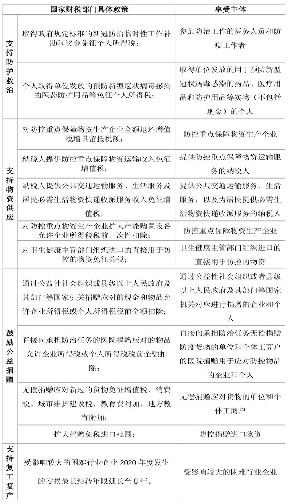
公共卫生安全事件防控中的税收优惠政策探析
2020公共卫生安全事件发生以来,党中央、国务院部署出台了一系列支持防控和经济社会发展的税费政策,这一系列税收优惠政策的实施,对支持新冠防控和经济社会的发展发挥了积极的作用,有助于税收更好地服务经济社会发展大局。但这些税收政策在防控时期支持企业生产恢复方面,总体支持力度还有待进一步加强。因此,本文提出了一些不断完善税收优惠政策的建议。 一、引言 税收是国家收入最主要的来源渠道,制定和出台合理的
财政财务 |
论事业单位内部审计与纪检监察工作的结合
本文以事业单位内部审计与纪检监察工作结合进行讨论,论述内部审计与纪检监察本质区别的基础上,对内部审计与纪检监察融合的重要性进行了深度分析,继而着眼于现阶段事业单位内审工作与纪检工作结合与实施存在的问题,结合相关理论探析内部审计与纪检监察工作结合的影响因素,明确融合关键因素的基础上,试图提出建立联席会议制度、加强联合、紧密配合、建章立制等若干措施。分析中发现,二者同为事业单位重要组成机构,不仅体现在
财政财务 |
部门预算对高校财务会计工作的影响及对策研究
伴随着我国经济的快速发展,国家层面对于财政管理质量提出了更高要求。对此,如何加强部门预算已经成为了社会所关注的重点问题。我国各大高校,如果能够有效加强部门预算,便可以在一定程度上有效提高财务会计工作的质量。为了针对性解决该方面问题,本篇文章在综合了相关调查和研究之后完成,希望能够对相关工作人员产生一定启示。 自上世纪改革开放以来,我国经济便得到了快速发展。为了进一步提升经济发展质量,国家相关部门
财政财务 |
企业内部控制及财务管理信息化建设探讨
企业的内部控制是保障企业内各项业务相互联动、各个部门相互配合的重要方式,内部控制的质量能够在很大程度上影响企业的管理质量。在知识经济的时代背景之下,信息化技术的飞速发展为每个相关产业都带来了新的发展机遇。对于企业而言,利用信息化技术发展自身的财务管理方式,对于整体的财务管理水平的提升有着重要的意义。在基于信息技术的建设过程中,企业要深入理解信息化技术在企业中的应用场景,切实保障信息技术能在企业的财
财政财务 |
企业财务管理中管理会计和财务会计的运用研究
在我国经济领域不断发展的背景下,国家加大了对企业财务管理工作的重视,对企业管理层面的工作而言,财务管理工作在其中发挥着十分重要的作用,并且管理会计与财务会计在整个财务管理工作中都是十分重要的内容,对企业今后的发展有很大的推动作用。文中主要讲述了目前我国企业在处理两种会计形式中存在的问题,并提出了相应的解决办法,希望能够对财务人员的发展提供帮助。 企业在开展财务管理工作时,必然会涉及到管理会计以及
财政财务 |
管理会计对促进煤矿企业发展浅析
在当前信息化水平和世界经济可持续发展水平下,管理会计思想的应用对煤矿企业的发展具有重要意义。在煤矿企业的发展过程中,如何运用管理会计思想解决煤矿企业的发展问题是企业发展的一项要点工作。管理会计广泛应用于煤矿企业其效果理想。管理会计是当前煤矿企业项目中一项非常重要的工作,管理会计它可以帮助企业决策者提供的数据,帮助决策者立即了解煤矿企业的发展和管理。本文对会计管理学促进煤矿企业发展进行了分析,对相关
财政财务 |
新形势下企业财务会计与管理会计的融合
财务会计和管理会计都是企业的重要组成部分,对于企业的发展至关重要。财务会计一般情况下需要根据企业完成的经济运动整体系统进行全面的计算和有效的监督,这样可以给与企业经济相关的一些投资人和政府提供正确的财务情况,还有明确的企业盈利,并为此开展全面的经济管理活动。对于现代化的企业来说,财务会计是非常关键的企业工作,按照很多的会计工作程序,提供对企业决策有帮助作用的信息,然后全面参与企业经济的妥善管理决策
财政财务 |
浅析管理会计在煤矿企业中的实践
煤矿自始至终都是支撑工业建设和资源开发的重要基础,在整个国民经济建设中所发挥的作用都是无可替代的,煤矿企业也是推动城市化和工业化建设的主体。对此,本文也将以煤矿企业的改革与创新为切入点,从管理会计的角度出发,分析管理会计在煤矿企业中的应用现状,探讨会计管理应用的重要性,阐释实践的方法和措施,希望能够给相关企业管理者带来一定的参考和帮助,提高决策的科学性和可行性,推动生产经营管理的可持续发展,仅作抛
财政财务 |
金融科技在商业银行财务会计管理领域的实践应用
随着时代的发展以及经济的快速进步,现阶段的金融行业进入到了以信息技术为依托的互联网+时代。在这一时段,我国金融行业的日常运行模式和业务生存状态发生了巨大的变革。这种变革在商业银行的财务会计管理领域呈现得愈加明显。为了使得商业银行的日常财务会计管理能够适应金融业日新月异的发展,现阶段的财务会计管理工作不得不与金融科技的进步紧密相连。本文将从金融科技角度来对商业银行财务会计管理方式的改进与完善进行深入
财政财务 |
基于财政税收体制改革的国有企业财务工作研究
随着我国社会主义市场经济的高速发展,我国已经开始了新一轮的财政税收体制改革,在财政管理体系建设方面已经获取了良好成绩,财政税收体制改革对于推动和加速我国国有企业健康发展有着极其重要的作用。然而,我国大型国有企业作为市场经济体系中的重要组成,财政税收体制改革的落实在一定程度上对于国有企业财务工作的进行带来了一定难度。基于此,本文以财政税收体制改革为背景对我国国有企业财务工作进行了详细研究。首先本文对
人力资源 |
事业单位绩效管理的主要问题及优化对策
近年来,我国事业单位管理在不断的进行改革和优化,其中,绩效管理是非常重点的一项功能,能够显著提高事业单位工作人员的工作效率和积极性,但就目前我国的部分事业单位绩效管理的实际情况来讲,整体效果并不能令人满意。本次研究,主要着眼于当下我国事业单位在绩效管理方面尚存的一些问题,并针对这些问题,提出了相应的解决办法,希望通过本文的阅读,能够给事业单位绩效管理相关领域的研究者及工作者提供一定的帮助和启发。
人力资源 |
试析企业人才流失动因及应对策略
企业人力资源管理中的人才流失作为企业长远发展的绊脚石,应当引起企业管理者的高度重视。本文通过探索产生企业人力资源流失的动因,分析产生企业人才流失的关键因素,阐明企业人力资源短缺的因素,论证改善企业人力资源管理中人才流失的应对策略,为企业人力资源管理者在如何提高人力资源核心竞争能力提供一份有效的解决方案。 一、 引言 调查显示,约半数企业将“人才短缺”作为影响企业持续发展的首选因素,这已充分证明
人力资源 |
浅析医院人事档案信息在人力资源管理中的作用
在对医院人事档案管理和人力资源管理的内容和关系阐述的基础上,分析了医院人事档案信息对人力资源管理的作用体现。同时,随着信息化时代的到来,分析说明了信息化下的人事档案管理应采取哪些策略以便更好地为人力资源管理提供基础性支撑作用。 随着现代医院制度建设的逐步深化,医院人事档案对人力资源管理的作用日显突出,通过对医院人事档案信息在人力资源管理中的作用分析,以及对信息化下人事档案管理将会发生哪些深刻变化
人力资源 |
残疾人职业技能培训现状与对策研究
残疾人是社会中的弱势群体,做好残疾人职业培训工作是提升其社会生活能力、实现自我价值的重要举措。帮助残疾人从待业到实现就业,完成职业转换,对提升个人幸福指数至关重要。同时也是构建我国社会主义和谐社会的重要组成部分。为此,本文特对残疾人学校、工厂、社区及专业的培训机构现状进行深入分析,探讨当前我国残疾人职业技能培训工作的优势与不足,并针对突出问题提出相应的优化策略,希望能为我国残疾人的职业技能培训事业
人力资源 |
终身学习视域下的企业员工培训与开发
终身学习是当前社会倡导的一个教育理念,人们也逐渐意识到终身学习的重要性。在当今时代,知识型的员工能够为企业创造出更多的价值,成为了企业的主心骨。因此,企业方面的对终身学习也有着强烈的需求。企业在对员工培训之时,要秉持着培养员工终身学习的意识来进行,如此一来,员工才会积极自主的进行自我提升,从而满足企业对于知识型员工的需求,更加有效地吸收和保存专业型人才,提高企业的整体素养和实力。本文从对终身学习视
人力资源 |
现代学徒制校企协同育人机制的构建与实践
随着我国制造业不断向智能化制造转变,我国新的产业结构对于人才的需求发生很大变化,如何将学校教育与企业实践工作所需人才相结合,为社会和企业培养高素质、高技能的实践型人才已经成为我国教育关注的重点问题。因此,现代学徒制校企协同育人机制的构建和实践显得越来越重要,我国的有关文件和政策也明确指出,对于我国现行发展下的新兴产业要和学校加强沟通与合作,启动校企联合培养人才的模式,完善现代学徒制校企协同育人机制
人力资源 |
电商人才“X+1”协同创新培养分析
采取协同创新的培养方式实现对电商人才的培养是促进电子商务发展的动力,电商人才“X+1”的培养中,“X”指的是电商交叉专业和行业领域专业,“1”指的是电商职业模块的培养,在电商人才“X+1”系统创新培养模式中,从组织总功能定位、组织内部结构重设计和组织动力系统再强化能够实现系统创新培养,有助于增强高校的科研能力,对于探讨协同创新专业人才培养模式进行有机的融合,最终提高电商人才的创新能力。 随着当今
人力资源 |
志愿服务介入社区居家养老体系的人力资源配置研究
随着我国社区居家养老体系的发展,志愿服务介入社区居家养老的必要性愈发凸显,志愿服务介入社区居家养老体系越来越成为我国现有养老体系下缓解社区居家养老资金与专业服务人员短缺压力的主要方法。但现阶段我国志愿服务介入社区居家养老体系受到较强的效用限制:人员配置问题突出,志愿服务人力资源的调配失衡,志愿服务介入社区居家养老体系的有效性不高等问题突出。本文从人力资源配置的角度出发,针对我国现行社区居家养老体系
人力资源 |
校企合作的影响因素分析
近年来,越来越多的卫生类高职院校意识到校企合作对培养理论与实践、专业知识与职业技能并重的一线卫生类专门人才的重要性,校企合作教学在不断发展中成效与问题并存。探索影响卫生类高职院校校企合作的因素,有助于寻找校企合作中的问题根源,从而提出具有针对性的改进建议,推动校企合作有效、可持续发展。 一、研究背景及意义 (一)研究背景 职业教育具有“跨界性”,作为一种跨界教育,职业教育跨越了企业与学校,跨
人力资源 |
产业转移背景下广东高职教育与区域经济发展适应性分析
本文主要基于广东省自身经济发展现状,并从高职教育与区域经济发展的关系张开的讨论,在产业转移的大背景下,只有高速教育与区域经济发展相适应,才能立足高职教育和经济发展的双赢。本文也在人才培养与从业人员规模,劳动力市场需求等方面展开了分析。 广东省作为我国改革开放的沿海省份,无论在人口规模还是社会发展方面都处于全国领先的地位。广东省的第二产业和第三产业的发展尤为突出,高职院校为第二产业和第三产业的发展
人力资源 |
经济新常态下人力资源和社会保障工作思考
近年来我国的经济一直处于发展的新趋势,经济的迅猛提升带动了社会保障工作的新发展,社会的整个保障体系以及高素质人才的人力资源管理都在不断的进行完善。本文将主要分析在新经济之下,如何进一步完善人力资源管理以及社会保障工作。 在全新的经济发展状态之下,整个社会的收入体系不断向公正公平迈进,顺应社会经济发展的规律,抓住发展的新重点,更好的将高素质人才的资源进行管理提升,促进整个社会的发展。人力资源与社会
社会经纬 |
破解城市管理难题 提升市民满意度
随着改革的不断深入,在加快推进城市化发展的新形势下,城市管理工作尽管日益得到重视并且有所改善,但依然存在许多不容忽视、亟待解决的问题。M街道对城市管理问题比较集中的社区,通过召开座谈、与小区居民访谈等方式倾听民声,了解城市管理现状,并结合S区“三城联创”开展情况,对建设、管理、环境等等多个角度进行调查研究。 一、M街道城市管理基础状态 M街道是S区主城区之一,位于S区城区南部,区域面积19.3
社会经纬 |
积极应对人口老龄化视角下淮安养老服务体系建设调查研究
本文对淮安市人口老龄化与养老服务体系的现状进行探究,并根据淮安市统计局、民政部网站数据,对淮安市人口老龄化的进程、现状和特点进行分析;同时,重点分析淮安市养老服务体系的现状,包括养老服务体系政策,养老服务的内容和形式。在积极应对人口老龄化视角下养老服务体系进行探析,首先从理论角度分析积极老龄化对养老服务体系的要求;其次,以积极老龄化理论为指导,从养老服务体系中的理念、制度和结构三个方面分析。 一
社会经纬 |
试论知识产权法的制度创新本质与知识创新目标
伴随我国市场经济的飞速发展,社会也更加关注知识产权保护策略。在目前的商业活动中知识产权法施展了很关键的作用,可以有效保护各种智力成果,避免其受到各类不法侵害的影响,对产权人的权益进行保护。在这种情况下,创新其制度内容就拥有很重要的现实意义。基于此,本文首先介绍了知识产权法的核心特点,如地域性、独占性、时间性;然后探讨了知识产权法的制度创新本质;最后提出了相应的知识创新目标,以供参考。 随着社会经
社会经纬 |
精准扶贫视阈下大学生资助育人工作的路径探索
文章针对精准扶贫视阈下大学生资助育人工作的路径展开探讨。首先阐述了当前大学生资助育人工作的现状,其次分析了大学生资助育人工作开展中存在的问题,最后重点针对大学生资助育人工作的路径进行深入探讨。 近年来,随着扶贫工作的推进,我国更加注重在教育方面的投入,尤其是对高校大学生在学习生活质量和水平提高的问题上。政府将大量资金投入到高校软、硬件设施建设上,并根据学生不同情况对部分贫困学生实现精准资助,提高
社会经纬 |
“湖南智造”背景下长沙市工业遗产保护与利用模式研究
“湖南智造”的发展离不开工业遗产的保护和利用,因为工业遗产是工业文化的载体,大力发展工业文化,是提升“湖南智造”综合竞争力的重要手段。文章首先梳理了国内外工业遗产保护与利用的现状,探讨了工业遗产保护与利用的理论基础。其次,在国内外工业遗产保护与利用案例研究的基础上,对长沙市工业遗产进行实地调研,以长沙市水泵厂为案例地,归纳了长沙市工业遗产保护与利用的现状。在此基础上,提出“湖南智造”背景下长沙市工